Witam,
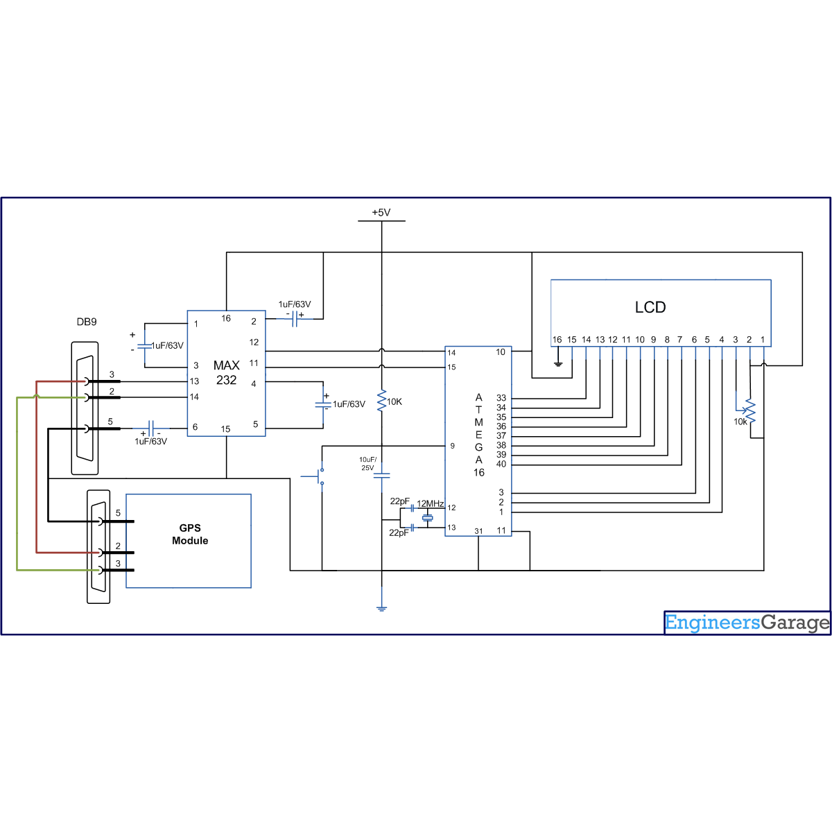
Naczytałem się dużo o ramkach NMEA i chciałbym zrobić projekt, który na wyświetlaczu LCD będzie wyświetlać współrzędne. W internecie jest dużo ale większość jest zagraniczna takich projektów więc dostępność części jest ograniczona.
Od strony kodu nie ma problemu, potrafię programować w C.
Ale jaki polecanie moduł GPS do projektu z załącznika? Proszę o propozycje z linkiem
Naczytałem się dużo o ramkach NMEA i chciałbym zrobić projekt, który na wyświetlaczu LCD będzie wyświetlać współrzędne. W internecie jest dużo ale większość jest zagraniczna takich projektów więc dostępność części jest ograniczona.
Od strony kodu nie ma problemu, potrafię programować w C.
Ale jaki polecanie moduł GPS do projektu z załącznika? Proszę o propozycje z linkiem