logo elektroda
logo elektroda
X
logo elektroda
REKLAMA
REKLAMA
Adblock/uBlockOrigin/AdGuard mogą powodować znikanie niektórych postów z powodu nowej reguły.

Zamiana kodu RFID na poziom 1z10 na ATmega8 w Bascom - jak to zrobić?

Bobo[PL] 04 Mar 2012 23:34 4468 0
REKLAMA
  • #1 10635241
    Bobo[PL]
    Poziom 14  
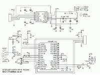
    Potrzebuję pomocy przy zamianie kodu "RFID Reader", tzn. żeby zamiast wyświetlania kodu karty na LCD uzyskiwać odpowiedni poziom na wyjściu 1z10 i czy jest to możliwe do zrealizowania na atmega8? Chciałbym użyć 8 ostatnich cyfr kodu karty. Posłużyłem się gotowcem, który był już na elektrodzie (dopiero uczę się bascoma i nie wiem jak się do tego zabrać):

    Zamiana kodu RFID na poziom 1z10 na ATmega8 w Bascom - jak to zrobić?

    
    // *********************************************** 
    // project : RFID Reader V2.0
    // Target : MEGA8-16AU
    // Crystal: 14.7456 Mhz
    // Input : EM4095 RFID 125KHz
    // Output : RS232C 115200,N,8,1
    // Compiler : ICC-AVR V6.26C
    // Author : leeky@avrtools.co.kr
    // *********************************************** 
    
    // *********************************************** 
    // Pin configuration for ATMEGA8-16AU TQFP32
    // *********************************************** 
    // #30 PD0/RXD <--- RXD (RS232C)
    // #31 PD1/TXD ---> TXD (RS232C)
    // # 9 PD5/T1 <--- TIMER1 EXT-T1 <--- RDY-CLK (EM4095)
    // #10 PD6 ---> SHD (EM4095)
    // #11 PD7 ---> MOD (EM4095)
    
    // #12 PB0/ICAP <--- TIMER1 ICAP <--- DEMOD (EM4095)
    // #13 PB1 ---> LED (Indicator)
    // #14 PB2 ---> BUZZER (Warning)
    // #15 PB3 ---> RELAY (Output)
    // *********************************************** 
    #include <iom8v.h>  // Define for Mega8 MPU																 
    #include <macros.h>	// Define for macro functions
    
    // *********************************************** 
    // Variables for System 
    // *********************************************** 
    unsigned char time_1ms; 
    unsigned int	adc_buff;
    unsigned char rxd_buff;
     
    // *********************************************** 
    // Initialize Variables for flags
    // *********************************************** 
    unsigned char flag_1ms =0;    // timer 1 ms	 
    unsigned char flag_adc =0;	 	// end of adc conversion
    unsigned char flag_rxd =0;	 	// serial received
    
    unsigned char flag_err =0;	 	// header error
    unsigned char parity_err =0;	// parity error
    
    // *********************************************** 
    // Constant define
    // *********************************************** 
    #define REL 0x08		// Relay =PB3																  
    #define BUZ 0x04		// Buzzer =PB2																  
    #define LED 0x02		// indicator =PB1
    #define DEM 0x01 		// RF Data input EXT-INT0 from PB0/ICAP
    
    #define RXD 0x01		// PD0/RXD <--- ROUT SP232 <--- PC TXD  
    #define TXD 0x02 		// PD1/TXD ---> TINP SP232 ---> PC RXD
    #define CLK 0x20		// EXT-T1 input for RF read clock =PD5 																			 																	 // External interrupt used to read clock
    
    #define SHD 0x40 		// RF shot down for RF disable =PD6
    #define MOD 0x80		// RF 100% modulation =PD7
    
    // *********************************************** 
    // Global variables for buffer
    // *********************************************** 
    char rf_buff[16];	 		 			// rf buffer  
    char rf_buff_ptr =0;				// rf buffer pointerÍ
    char rf_bit_ptr = 0;				// rf bit pointer
    
    // *********************************************** 
    // Global variables
    // *********************************************** 
    char bit_value =1;				  // received bit value
    char bit_saved =1;					// flag of next bit will be store  
    char edge_dir =1;						// Edge Direction is riging										 
    
    char stable_width =0;	 			// RF uncertainty
    char bit_trans_num =0;			// number of bit stored
    
    int	 old_width =0;					// old width of captured timer1 value
    int  timer_over =0;					// flag of time overflow 
    
    // *********************************************** 
    // Initialize Ports
    // *********************************************** 
    void port_init(void)
    {
      PORTB = 0x01;      	 // PB3=Relay,PB2=Buzzer,PB1=LED,
     	DDRB  = 0xFE;				 // PB7~PB1 =output,PB0=DEMOD input. 
     
     	PORTC = 0x00;				 // PORTC = adc input (not used) 
     	DDRC  = 0x00;		   	 // PC7~PC0 = all input
    
     	PORTD = 0xCF;			 	 // PD7=MOD,PD6=SHD,PD5=RDY-CLK(input)
     	DDRD  = 0xC0;			 	 // PD7~PD6 =output
    }
    
    // eeprom_init()
    // Initialize internal eeprom
    void eeprom_init(void)
    {
    	EECR = 0x00;					// Disable interrupts
    }
    
    // *********************************************** 
    // ADC initialisation
    // Conversion time: 104uS
    // *********************************************** 
    void adc_init(void)
    {
      ADCSR = 0x00; 	   //disable adc
      ADMUX = 0x07; 	   //select adc input 7 only
      ACSR  = 0x80;
      ADCSR = 0xEF;
    }
    
    // *********************************************** 
    // Interrupt handler for ADC
    // conversion complete, read value (int) using...
    // value=ADCL; Read 8 low bits first (important)
    // value|=(int)ADCH << 8; 
    // read 2 high bits and shift into top byte
    // *********************************************** 
    #pragma interrupt_handler adc_isr:15
    void adc_isr(void)
    {
      adc_buff =ADCL;	 	  	  			// get low byte only
      adc_buff |=(int)ADCH << 8;  	// get high byte and amke int
      flag_adc =1;	   	  	  			// end of adc convert
    }
    
    // *********************************************** 
    // TIMER2 initialisation - prescale:128
    // WGM: Normal
    // desired value: 1mSec
    // actual value:  0.998mSec (0.2%)
    // *********************************************** 
    void timer2_init(void)
    {
     	TCCR2 = 0x00; 			//stop
     	ASSR  = 0x00; 			//set async mode
     	TCNT2 = 0x8D; 			//setup
     	TCCR2 = 0x05; 			//start
    	TIMSK |= 0x40; 			// timer2 interrupt sources
    }
    
    // *********************************************** 
    // Interrupt handler for TIMER2 1ms overflow
    // *********************************************** 
    #pragma interrupt_handler timer2_ovf_isr:5
    void timer2_ovf_isr(void)
    {
      TCNT2 = 0x8D; 			// reload counter value
      flag_1ms =1;	   		// flag_1ms =1
    	timer_over++;				// 1ms timer +1
    }
    
    // *********************************************** 
    // Delay for ms
    // *********************************************** 
    void delay_ms(int dly)
    {
     	 unsigned int i;
    	 for (i=0; i <dly; i++)		// 1ms *N =N [ms]	
    	 {
    		 while (flag_1ms ==0)		// Stand by 1ms
    		 {
    		 }
    		 flag_1ms =0; 	 				// reset 1 ms timer		  
    	 } 
    }
     
    // *********************************************** 
    // UART initialize for 115200,N,8,1
    // char size: 8 bit, parity: Disabled
    // *********************************************** 
    #define F_OSC 14745600	// oscillator-frequency in Hz
    #define BAUD_RATE 57600	// x2 =115,200 bps
    #define BAUD_CALC ((F_OSC)/((BAUD_RATE)*16l)-1)
    
    void uart0_init(void)
    {
      UCSRB = 0x00; //disable while setting baud rate
      UCSRA = 0x02; //double baud rate
      // 0x86 = asynchronous 8N1
      UCSRC = (1<<URSEL)|(3<<UCSZ0);
      // set baud rate
      UBRRH =BAUD_CALC >>8;
      UBRRL =BAUD_CALC;
      // 0x90 = Enable receiver and transmitter
    	// enable RX interrupt
      UCSRB = (1<<RXEN)|(1<<TXEN)|(1<<RXCIE);
    }
    
    // *********************************************** 
    // Interrupt handler for UART0 receiver
    // *********************************************** 
    #pragma interrupt_handler uart0_rx_isr:12
    void uart0_rx_isr(void)
    {
     //uart has received a character in UDR
      rxd_buff =UDR;
      flag_rxd =1;
    }
    
    // *********************************************** 
    // String send to UART
    // wait until UDR ready
    // *********************************************** 
    void uart_putc(unsigned char tx_byte)
    {
      while(!(UCSRA & (1 << UDRE)));
      UDR = tx_byte;    // send character
    }
    
    // *********************************************** 
    // loop until *s != NULL
    // *********************************************** 
    void uart_puts (char *str)
    {
      while (*str)
      {
        uart_putc(*str);
        str++;
      }
    }
    
    // *********************************************** 
    // TIMER1 initialze for ICP cature 
    // timer1 clock is EXT_T1 from RDY-CLK of EM4095
    // PB0/ICP capture input is DEMOD sinal from EM4095
    // *********************************************** 
    void timer1_init(char edge)
    {
      TCCR1B = 0x00; 			// stop timer1 
    	TCNT1H = 0x00;
    	TCNT1L = 0x00;			// start from 0000
    
    	ICR1H  = 0x00;
    	ICR1L  = 0x00;			// using timer1 capture
    
    	TCCR1A = 0x00;
    	TCCR1B = 0x00;			// stop timer1, 
    
    	if (edge ==1) TCCR1B = 0x40;  // ICAP capture from T1 riging.
    	else TCCR1B = 0x20;	// ICAP capture from T1 falling. 
    	TIMSK |= 0x24; 			// timer1 capture, overflow interrupt sources
    }
    
    // *********************************************** 
    // TIMER1 overflow interrupt
    // *********************************************** 
    #pragma interrupt_handler timer1_ovf_isr:9
    void timer1_ovf_isr(void)
    {
      //TIMER1 has overflowed
     	TCNT1H = 0x00;				 	// reload counter high value
     	TCNT1L = 0x00;				 	// reload counter low value
    }
    
    // *********************************************** 
    // Received bit store by buffer pointer in rf buffer
    // *********************************************** 
    void rf_bit_store(char bit_value)
    {
      char byte;
    
    	if(!(rf_buff_ptr ==sizeof(rf_buff)))	// not end of buffer?
      {
    	  byte =rf_buff[rf_buff_ptr];	// get saved byte by pointer
    		byte =(byte << 1);					// shift left
    		
    		if (bit_value) byte |=0x01;	// received bit =1					 
    		else byte &=0xfe;						// received bit =0Â
    		rf_buff[rf_buff_ptr] =byte; // store received bitå
    
     		if(++rf_bit_ptr == 8)			// end of bit pointer? ®
     		{
       	  rf_bit_ptr = 0;	 	 			// bit pointer =0Â
       		++rf_buff_ptr;					// increament byte poiinter 
     		}
    	}
    }
    
    // *********************************************** 
    // PB0/ICP cature interrupt 
    // captured 16 bit ICR1 register read 1st low byte
    // current edge direction chage to reverse edge direction
    // *********************************************** 
    #pragma interrupt_handler timer1_capt_isr:6
    void timer1_capt_isr(void)
    {
     	int value;							// temporary of catured value
    	int width;							// temporary of width calc. 
    	
    	value =ICR1L;						 // Read low byte first (important)
    	value |=(int)ICR1H << 8; // Read high byte and shift into top byte
    
      if (edge_dir)	 			 		 // change ICP capture direction of edge. 
      {
    	  TCCR1B &= ~0x40;
    		TCCR1B |= 0x20;				 // ICP capture direction edge to riging 
        edge_dir =0;		 		 	 // for next cature direction is falling.    
      }
      else
      {
    	  TCCR1B &= ~0x20;
    		TCCR1B |= 0x40;				 // ICP capture direction edge to falling 
        edge_dir =1;		 		 	 // for next capture direction is riging
      }
    
    	width =value -old_width; // width = new captured width - old captured width
    	old_width =value;     	 // updata old captured width for next width calc.
    	
      // receiving manchester code from RFID card. 
    	// 1st received bit is must be 1 for 1st bit is header after reset, 
    	// if pulse width is more than 40 then received bit to invert.
      if(width > 40)							// narrow pulse width is under 32,
    	{
    	  if (bit_value) PORTB |=LED;	// debug indictor for input bits
    		else PORTB &= ~LED;
    
        bit_value = ~bit_value; 	// received bit is inverting
    	  rf_bit_store(bit_value);	// save inverted bit
    	 	++bit_trans_num;					// increament number of saved bits
      	bit_saved = 0;  					// skip bit store when bit invertedö
      }
    		
      if(bit_saved)        				// will be bit store?
      {
    	  if (bit_value) PORTB |=LED;	// debug indictor for input bits 
    		else PORTB &= ~LED;
    				
    	  rf_bit_store(bit_value);	// bit store in rf buffer
    	 	++bit_trans_num;					// number of stored bits +1
    	}
    	bit_saved = ~bit_saved;  		// skip next store for next bit 
    }
    
    // *********************************************** 
    // RFID Card Reader EM4095 initialize
    // EM4095 output ---> PD5/T1 =RDY-CLK, PB0/ICP =DEMOD
    // EM4095 input <--- PD7 =MOD, PD6 =SHD.
    // *********************************************** 
    void em4095_init()
    {
    	 PORTB |= BUZ;					// Buzzer =on 	 
    	 PORTB |= LED;					// LED =on
    	 delay_ms(100);					// delay 100ms
    
    	 PORTB &= ~BUZ;					// Buzzer =off 	 
    	 PORTB &= ~LED;					// LED =off
    	 delay_ms(100);					// delay 100ms
    
       PORTD |= SHD;					// EM4095 shot down												 
       PORTD |= MOD;					// EM4095 max outut
    	 PORTB |= LED;					// LED =on
    	 delay_ms(100);					// delay 100ms
    	 
       PORTD &= ~SHD;					// EM4095 ready
       PORTD &= ~MOD;					// EM4095 min output
    	 PORTB &= ~LED;					// LED =off
    	 delay_ms(100);					// delay 100ms
    }
    
    // *********************************************** 
    // Change direction of caturing edge 
    // by PB0/ICP input signal from DEMOD output of EM4095
    // *********************************************** 
    void set_rf_edge(char edge)
    {
      if(edge)
    	{
        timer1_init(1);		 		// setup timer1 to rising edge
        edge_dir =1;					// status =rf_fe_toggle on
      }
      else
      {
        timer1_init(0); 			// setup timer1 to falling edge
        edge_dir =0;					// status =rf_fe_toggle off
      }
    }
    
    // *********************************************** 
    // Receiving 64 bits stream from RFID card at Timer1 capture
    // output is number of saved bit and received 64 bis in rf buffer
    // *********************************************** 
    void get_bits_num(char num_bits, char edge)
    {
      set_rf_edge(edge);          // change direction of caturing edge¤
    
    	// force save flag =1 for must save 1st received bit.
    	bit_saved =1;      					 
    
      // If captured width is more than 40 then bit to inverting
      bit_value =0;								// bit value =0
    
      rf_buff_ptr	=0;             // byte pointer =0¤
      rf_bit_ptr =0;             	// bit pointer =0¤
      bit_trans_num =0;        		// number of save bit =0¤
      timer_over =0;             	// time over value =0
      old_width =0;								// old width =0
    
    	TCCR1B = 0x00;							// stop Timer1 from EXT-T1 
     	TCNT1H = 0x00;				 							
     	TCNT1L = 0x00;							// tiemr0 =0x0000¤
    	TCCR1B = 0x07;							// start timer1  
    	TIMSK |= 0x20; 							// enable timer1 capture interrupt¡
    
    	// If number of saved bit is less than num_bits then receiving bit
      while(bit_trans_num < num_bits  && timer_over < 60)
    	{
      } 
    	// If number of saved bit is more than num_bits 
    	// or tiem is more than 60ms then exit receiving bit 
    	TIMSK &= ~0x20; 						// stop timer1 capture interrupt¡
    
      rf_buff_ptr = 0; 						// reset buffer pointer¤
      rf_bit_ptr = 0;             // reset bit pointer¤
    }
    
    // *********************************************** 
    // erase all bits in rf buffer
    // *********************************************** 
    void fill_rf_buff(char num_byte)
    {
       int i;
    
    	 rf_buff_ptr =0;
    	 rf_bit_ptr =0;
    	 
       for(i =0; i <num_byte; ++i)
       {
          rf_buff[i] = 0x00;
       }
    }
    
    // *********************************************** 
    // Inverting all bits in rf buffer
    // *********************************************** 
    void invert_rf_buff(void)
    {
       int i;
    
    	 rf_buff_ptr =0;
    	 rf_bit_ptr =0;
    
       for(i=0; i<sizeof(rf_buff); ++i)
       {
          rf_buff[i] = ~rf_buff[i];
       }
    }
    
    // *********************************************** 
    // get bit from rf buffer
    // Output is TRUE or FALSE (0x01 or 0x00)
    // *********************************************** 
    char get_buff_bit(void)
    {
      char bit;
      char byte;
    	
    	if(!(rf_buff_ptr ==sizeof(rf_buff)))
      {
    		byte =rf_buff[rf_buff_ptr];
    		byte =(byte << rf_bit_ptr);			// bit shift for 0~7
    		byte &=0x80;
    		
    		if (byte ==0x80) bit =0x01;
    		else bit =0x00;			 						// make 1 bit result
    						
        if(++rf_bit_ptr == 8)						// end of bit pointer?							
        {
          rf_bit_ptr = 0;								// bit pointer =0
          rf_buff_ptr++;	 	 						// byte pointer +1							
        }
      }
      return bit;												// return bit result
    }
    
    // *********************************************** 
    // gte byte from received bufferÙ
    // *********************************************** 
    char get_buff_byte(void)
    {
      char i;				 		 					// bit counter
      char bit;			 							// get bit
    	char byte =0;	 							// get byte
    		
      if(!(rf_buff_ptr ==sizeof(rf_buff)))
      {
        for(i=0; i<8; ++i)
        {
    		 	bit =get_buff_bit();			// get bit from buffer.
    
    			if (bit) byte |=0x01;			// bit =1®
    			else byte &=0xfe;					// bit =0Â
    
        	byte =(byte <<1);			 	 	// bit shift to left for make byte®
    		}
      }
     	return byte;
    }
    
    // *********************************************** 
    // Find 9 bits header.
    // *********************************************** 
    void find_header(void)
    {
      char i;				 		 					// bit counterÍ
      char bit;			 							// get bit
    	
    	rf_buff_ptr =0;
    	rf_bit_ptr =0; 							// start of bufferÛ
    	
    	flag_err =0;								// reset flag of error		
      for(i =0; i <9; i++)				// for 9 bits testÔ
      {
      	bit =get_buff_bit();			// ºñÆ®´Â 0 È¤Àº 1·Î µé¾î¿Â´Ù.
    		if (bit ==0) flag_err =1;	// Çϳª¶óµµ ºñÆ®°¡ 0À̸頿À·ù
    	}
    }
    
    // *********************************************** 
    // Check horizontal parity.
    // *********************************************** 
    void checksum_h(void)
    {
    	char j;											// nibble counterÍ
      char k;				 		 					// bit counterÍ
      char bit;			 							// get bit
    	char parity;								// ÆĞ¸®Æ¼
    	
    	parity_err =0; 							// reset parity error 
    	for (j=0;	j < 10; j++)			// for 10 of nibblesÙ
    	{
    	  parity =0;								// result =0 for parity calulationÙ
    		for(k =0; k < 4; k++)			// for 4 of bits. 
    		{
      	  bit =get_buff_bit();		// get bit for 0x00 or 0x01.
    			if (bit) parity ^=0x01;	// calculate parity for 4 bits.
    		}
    
     		bit =get_buff_bit();			// 5th bit is parity.
    		if (bit !=parity) parity_err =1;	// not match is found error.
    	}
    }
    
    // *********************************************** 
    // Check vertical parity.
    // *********************************************** 
    void checksum_v(void)
    {
    
    }
    
    // *********************************************** 
    // 64 bits ASCII transmit for binary dispaly.			
    // *********************************************** 
    void tx_buff_bin(void)
    {
      char bit;
    	char txd;
    	char i,j;
    	 
    	rf_buff_ptr =0;
    	rf_bit_ptr =0;
    	uart_putc(0x0a);	 					// lf =start of text
    
    	for (i =0; i <64; i++)
    	{
        bit =get_buff_bit();			// get bit from rf_buff
    		if (bit) txd =0x31;				// 0x31 =ascii '1'
    		else txd =0x30;						// 0x30 =ascii '0'
    		uart_putc(txd);						// '0' or '1' to uart
    	}
    	uart_putc(0x0d);	 					// cr =end of text
    }
    	
    // *********************************************** 
    // 10 digit ASCII transmit to UART for hexa dispaly.			
    // *********************************************** 
    void tx_buff_hex(void)
    {
      char bit;
    	char txd;
    	char i,j;
    	 
    	rf_buff_ptr =1;							// skip 9 bits of header¡
    	rf_bit_ptr =1;							
    	uart_putc(0x0a);	 					// start of text =LF
    
    	for (i =0; i <10; i++)			// 10 of nibbles ³
    	{
    	  for (j =0; j <4; j++)			// for 4 bit®
    		{ 
    			txd = (txd <<1); 				// shift to left for saved bit
    			bit =get_buff_bit();		// get bit from rf_buff
    			if (bit) txd |=0x01;		// save bit to lsb
    			else txd &= 0xfe;
    		}
    
    		txd &= 0x0f;	 						// enable 4bit for nibble¿
    		if (txd < 0x0a) txd +=0x30;
    		else txd +=0x37;					// make ASCII HEX for dispaly¯
    		
    		uart_putc(txd);						// ASCII transmit to UART
    		bit =get_buff_bit();			// get parity and removeÙ
    	}
    	uart_putc(0x0d);	 					// end of text =CR
    }
    
    // *********************************************** 
    // Main routine 
    // *********************************************** 
    void main(void)
    {
      CLI(); 	   			   					//disable all interrupts
      MCUCR = 0x00;
      GICR  = 0x00;
    
      port_init();
      eeprom_init();		  				// disable eeprom interrupt
      adc_init(); 			  				// 10 bit adc #7 (free run)
    
      timer2_init();		  				// init 10us timer
      uart0_init();			  	 			// init serial port
      SEI();  	   			  	 			// re-enable interrupts
    
      uart_putc(0x0a);			 			// start of string
      uart_puts("EM4095 RFID Card Reader V2.0");
      uart_putc(0x0d);				 		// end of string	 
    
    	em4095_init();						 	// init EM4095 RFID reader
    	timer1_init(0);				 			// init timer1 from EXT-T1 (EM4095-CLK)
    	fill_rf_buff(16);			  		// erase rf buffer. 
    
      while(1)						 
      {
    		PORTD |=MOD;								// turn off indicatorî
    		delay_ms(20);								// turn off time =20 ms,
    		PORTD &= ~MOD;							// start EM4095 read mode
    		fill_rf_buff(16);			  		// erase rf buffer 16 bytes. 
    
    		// EM type (Read only) data format
    		// 1111 11111 = Header = 9 bit­
    		// xxxxP, xxxxp= Custom #1,#2  = 10 bit
    		// xxxxP,xxxxP = data #1,#2  = 10 bit
    		// xxxxP,xxxxP = data #3,#4  = 10 bit
    		// xxxxP,xxxxP = data #5,#6  = 10 bit
    		// xxxxP,xxxxP = data #7,#8  = 10 bit
    		// PPPP0 = 4 Parity + 1 stop = 5 bit
    		// data 55 bits + header 9 bits =64 bits®
    		
    		// Manchester code detecting method
    		// Header (9 bits)
    		// ______--__--__--__--__--__--__--__--__-- (wave)
    		// 0-0 0-1 0-1 0-1 0-1 0-1 0-1 0-1 0-1 0-1  (edge)
    		// (x) (1) (1) (1) (1) (1) (1) (1) (1) (1)  (code)
    		
    		// Custom-ID (10 bits) 
    		// --__--__--__--__--__--____----__--____-- (wave)
    		// 1-0 1-0 1-0 1-0 1-0 1-0 0-1 1-0 1-0 0-1  (edge)
    		// (0) (0) (0) (0) (0) (0) (1) (0) (0) (1)  (code)
    		//  D7  D6  D5  D4  Pr  D3  D2  D1  D0  Pr  (Pr =parity)
    		      
    		// find manchester pattern in received bits
    		// output is number of received bits =bit_trans_num
    		get_bits_num(64, 0);	 			// receive 64 bits stream within 60ms 	
    		PORTB &= ~LED;	 	 					// Indicator turn offî
    
    		find_header();							// check head is 9 bit =1?
    		checksum_h();								// check horizontal parityË
    		checksum_v();								// check vertical parityË
    		
    		if (flag_err ==0)						// has no head error?
    		{ 
    			if (parity_err ==0)				// has no parity error? 
    			{
    //		  tx_buff_bin();					// 64 binary display code to UART.			
    			  tx_buff_hex();					// 10 hexa dispaly code to UART.			
    		  	PORTB |=REL;						// turn on relay.
    			}
    			else PORTB |=BUZ;					// if error available then turn on buzzer.		
    		}												
    
    		// Total cycle time = reste 20ms + receive 60ms + output 120ms = 200msâ
    		delay_ms(120);							// output time = 120ms								
    		PORTB &= ~BUZ;							// turn off buzzer.
    		PORTB &= ~REL;							// turn off relay.
    	}	
    }
    
    // *********************************************** 
    // ÁÖ ÇÔ¼öÀÇ ³¡
    // *********************************************** 
    
  • REKLAMA
REKLAMA