logo elektroda
logo elektroda
X
logo elektroda
REKLAMA
REKLAMA
Adblock/uBlockOrigin/AdGuard mogą powodować znikanie niektórych postów z powodu nowej reguły.

Alan 101 - brak mocy i modulacji po wymianie trafo modulacyjnego, zasilanie skacze

sneyk 06 Mar 2012 13:03 2361 6
REKLAMA
  • #1 10640802
    sneyk
    Poziom 12  
    Witam

    Radio jak w temacie Alan 101, w środku była rewolucja, popalone ścieżki, zimne luty. Po podmianie m-cz, końcówki mocy, radio ożyło, ale m-cz grzał się bardzo mocno i odsłuch był "chrypliwy". Po wymianie trafo modulacyjnego, radio wróciło do życia. Podziałało tak kilka godzin i ... lipa.

    Obecnie odsłuch jest prawidłowy, jednak brak mocy wychodzącej oraz modulacji wychodzącej. Driver i końcówka wymieniona. Przy RX zasilanie drivera i końcówki 13,8 V, przy wciśnięciu TX - zasilanie skacze na 30V zarówno na driverze jak i końcówce

    Ma ktoś jakiś pomysł?
  • REKLAMA
  • #2 10642297
    mickemaster
    Poziom 27  
    Wymień diodę zasilającą końcówkę( tą która idzie z trafka do PA).
  • REKLAMA
  • #3 10642849
    kriss51
    VIP Zasłużony dla elektroda
    sneyk napisał:
    Witam

    Radio jak w temacie Alan 101, w środku była rewolucja, popalone ścieżki, zimne luty. Po podmianie m-cz, końcówki mocy, radio ożyło, ale m-cz grzał się bardzo mocno i odsłuch był "chrypliwy". Po wymianie trafo modulacyjnego, radio wróciło do życia. Podziałało tak kilka godzin i ... lipa.

    Obecnie odsłuch jest prawidłowy, jednak brak mocy wychodzącej oraz modulacji wychodzącej. Driver i końcówka wymieniona. Przy RX zasilanie drivera i końcówki 13,8 V, przy wciśnięciu TX - zasilanie skacze na 30V zarówno na driverze jak i końcówce

    Ma ktoś jakiś pomysł?


    Żadnej diody nie zmieniaj, bo zapewne jest sprawna. Jaką końcówkę wstawiłeś? Z innego radia przełożyłeś, albo nową. Jeśli nową to istnieje możliwość że kupiłeś tzw. malowankę czyli tylko napis na tranzystorze się zgadza. Najlepiej jak masz z innego radia przynajmniej dla sprawdzenia. Do takich usterek przydała by się sonda wcz. i widział byś gdzie traci się sygnał. I jeszcze jedno jak nie ma mocy to i modulacji. Może być na odwrót czyli jest moc, a brak modulacji.
  • REKLAMA
  • #4 10644144
    SP5ANJ
    Spoczywaj w Pokoju
    sneyk napisał:
    Obecnie odsłuch jest prawidłowy, jednak brak mocy wychodzącej oraz modulacji wychodzącej.

    Brak w.cz. na wyjściu.
    Cytat:
    Przy RX zasilanie drivera i końcówki 13,8 V, przy wciśnięciu TX - zasilanie skacze na 30V zarówno na driverze jak i końcówce

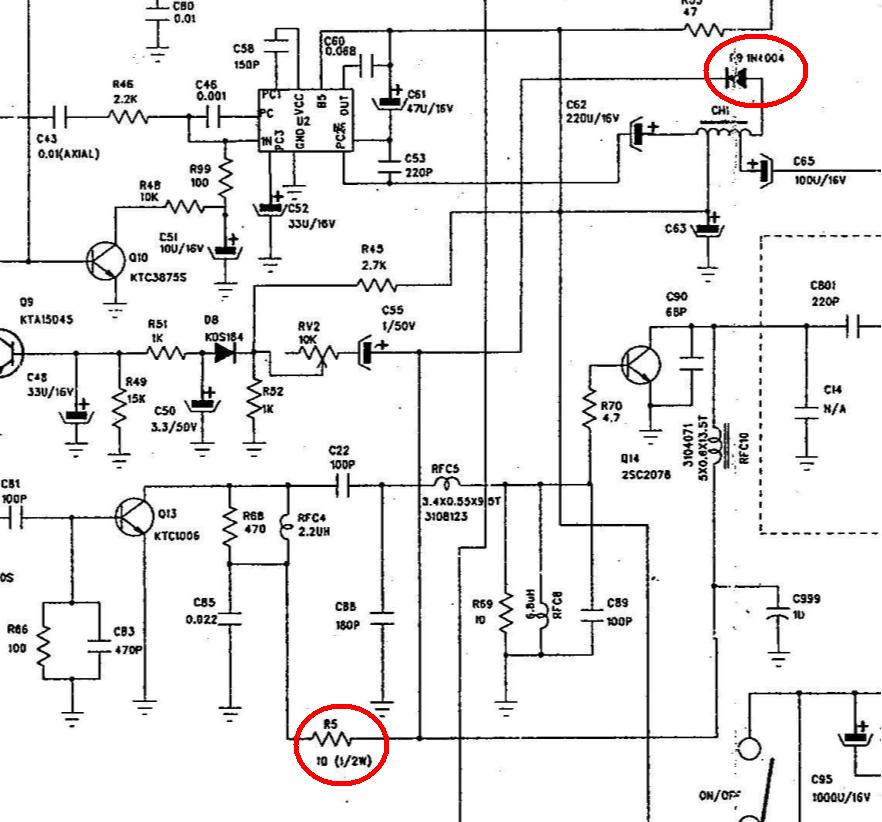
    Docelowo objawy prawidłowe ale z jednym ale ... , że napięcie na drivera i PA nie może być równe z zasilaniem radia a musi być mniejsze o złącze diody krzemowej typu 1N4004 (około -0,7V).

    Alan 101 - brak mocy i modulacji po wymianie trafo modulacyjnego, zasilanie skacze

    Zwróć szczególną uwagę na R5 .


    Pozdrawiam.
  • REKLAMA
  • #5 10644676
    bc211
    Poziom 30  
    Panowie nie zapominajmy, że to Alan 101 PRC = profanacja techniki w.cz. w dogłębnym sensie
    kriss51 napisał:
    (...) przydała by się sonda wcz. i widział byś gdzie traci się sygnał
    Co najmniej, jak nie lepiej i nie lada wyzwanie dla stroiciela LC
    sneyk napisał:
    Podziałało tak kilka godzin i ... lipa
    I tu wehaveaproblem, bo ja np. "nie q mam" czy kupiłeś malowańca, czy jak...
    sneyk napisał:
    Radio jak w temacie Alan 101
    sneyk napisał:
    brak mocy wychodzącej oraz modulacji wychodzącej
    Upewnić się, że baza Q14 jest wysterowana prawidłowo i dalej "powodzenia" od kolektora poprzez atrapy filtrów, pionowy smd, do ant. out
  • #6 10646965
    Olek II
    Moderator
    sneyk napisał:
    Przy RX zasilanie drivera i końcówki 13,8 V, przy wciśnięciu TX - zasilanie skacze na 30V zarówno na driverze jak i końcówce

    Ma ktoś jakiś pomysł?


    Napisz jeszcze, że pomiaru dokonujesz jakimś multimetrem na kolektorach tranzystorów i wszystko jasne. Na kolektorze końcówki mocy występuje napięcie w.cz. Tak nie należy mierzyć napięcia! Ile o tym pisano na elektrodzie. Wystarczy poszukać, a już "porada" wymiana diody w obwodzie modulatora, to prawdziwa porażka.
  • #7 10648203
    mickemaster
    Poziom 27  
    O wymianie diody napisałem dlatego, że jeśli na kolektorze stopnia końcowego ma 13,8V przy zasilaniu 13,8V to dioda raczej jest przebita, no chyba, że kolega ma diody nie posiadające spadku napięcia w kierunku przewodzenia lub właściciel zasila radio napięciem 14,5V. Porażką jest zbędne komentowanie, a przy usmażonym trafku to wymieniam diodę bo 5 groszy mnie nie zbawi.
REKLAMA