logo elektroda
logo elektroda
X
logo elektroda
REKLAMA
REKLAMA
Adblock/uBlockOrigin/AdGuard mogą powodować znikanie niektórych postów z powodu nowej reguły.

Gateway FPD1830 - Uszkodzony tranzystor Q36 w inwerterze.

f-lexa 07 Mar 2012 09:16 2245 3
REKLAMA
  • #1 10644971
    f-lexa
    Poziom 15  
    Potrzebna pomoc w ustaleniu oznaczenia elementu . Przez tranzystor załączane jest 12V na płytce inwertera 6633TZA015A. Znajduje się przy bezpieczniku F1. Na elemencie widnieje napis .57KAI (.57DAX - na innym sprawnym inwerterze).
  • REKLAMA
  • REKLAMA
  • #3 10645530
    f-lexa
    Poziom 15  
    Post dotyczy uszkodzenia przetwornicy. Mnie chodzi o inwerter. Na nim znajduje się uszkodzony element. Do elementu dochodzi 12V. Za nim znajdują się cztery osławione kondensatorki. Zakładam, że w strukturze tkwi tranzystor MOSFET (być może kanał P)... ale czy tylko? Proste pomiary elementu na sprawnym inwertorze nie dały jednoznacznej odpowiedzi.
  • #4 10645943
    lisek
    Serwisant RTV
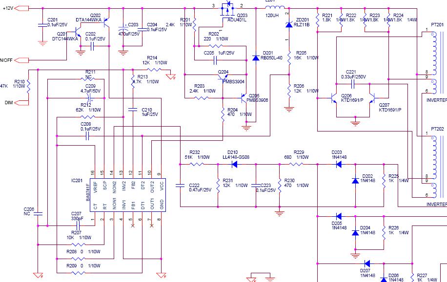
    To jest typowe rozwiązanie .
    Co szkodzi podać +12V za tranzystorem.
    Popatrz na foto

    Gateway FPD1830 - Uszkodzony tranzystor Q36 w inwerterze.

    Czasem jest z bipolarnym 2n3904
    Gateway FPD1830 - Uszkodzony tranzystor Q36 w inwerterze.
REKLAMA