logo elektroda
logo elektroda
X
logo elektroda
Adblock/uBlockOrigin/AdGuard mogą powodować znikanie niektórych postów z powodu nowej reguły.

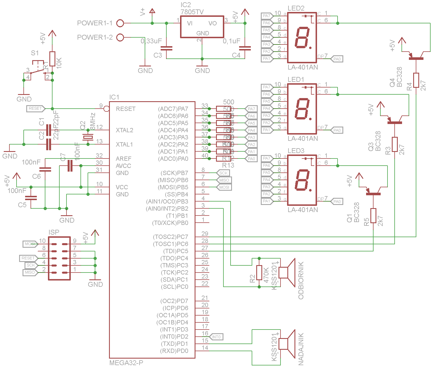
[ATMEGA32] Czy schemat sonaru ultradźwiękowego jest poprawny?

korasboss 10 Mar 2012 15:07 3823 18
  • #1 10658406
    korasboss
    Poziom 9  
    Pracuję nad sonarem ultradźwiękowym.
    Prosiłbym o sprawdzenie/uwagi/porady odnośnie schematu.

    [ATMEGA32] Czy schemat sonaru ultradźwiękowego jest poprawny?
  • #2 10658488
    sulfur
    Poziom 24  
    1. Źle podpięty kwarc.
    2. Brak filtrowania napięcia zasilającego uC. I cyfrowego, i analogowego.
    3. Brak rezystorów ograniczających prąd diod w wyświetlaczu.
    4. Przydałby się jakiś większy kondensator po stronie 5V (oprócz tego 100nF).
  • #3 10658520
    Bruce^666
    Poziom 15  
    Witaj !

    1. Atmegami dawno sie bawiłem ale kwarc to źle podpiąłeś, myle sie :) ?
    2. Układ stabilizatora, te kondziorki to z powietrza czy z dokumentacji ? mnie te wartości trochę małe się wydają.
    3. Nie będę studiował co to jest KSS1201 ale jeśli to jest buzer albo coś takiego to lepiej przez tranzystory to puścić a nie przez piny uprocka bo to nie wróży ich żywotnością.

    Pozdro!!
  • #5 10660227
    korasboss
    Poziom 9  
    Jesli chodzi o kwarc, to mialem zrobic jak trzeba, lecz pomylilem przez przypadek piny.
    Odnosnie rezystorow ograniczajacych prad wyswietlaczy jak i filtrowania napiecia to oczywiscie sluszna uwaga. Poczytalem troche tego co zamiescil dondu i wprowadzilem takie zmiany. Co myslicie?

    [ATMEGA32] Czy schemat sonaru ultradźwiękowego jest poprawny?

    Jesli chodzi o stabilizator napiecia, to wartosci kondensatorow wzialem z dokumentacji. Z tego co poczytalem, moznaby dodac jescze z kazdej strony kondensator. Ze wzgledu iz ten uklad nie powinien byc mocno obciazony moze zastosowac kondensatory 20uF?

    Pzdr
  • #6 10660432
    Bruce^666
    Poziom 15  
    Kondensator jest po to aby chwilowe wzrosty poboru prądu nie powodowały zakłóceń, wyeliminuje szpilki jeśli będziesz ciągnoł więcej niż jest w stanie wydolić zasilanie to i tak napięcie siądzie i wielki kondensator nic nie zmieni. Ale kondensatorek jak najbardziej możesz dać !!!

    Ja tylko jestem ciekaw tego buzera czy co to tam jest bezpośrednio na pinach. Jak ty chcesz żeby to działało ?? Ile prądu ciągnie takie cos ? Jaką to ma indukcyjność ? Nie upali ci pinów na dzień dobry ?
    Jesteś pewien że tak mają być podpięte ?? Chyba że to cyfrowe wyjścia/wejścia :> ??
  • #7 10660924
    gaskoin
    Poziom 38  
    Z dokumentacji wynika, że max 60mA więc czarno to widzę.
  • #8 10660949
    Bruce^666
    Poziom 15  
    Ja dokumentacji nie przeglądałem ale w takiej konfiguracji nawet jak by pobierał 10mA to i tak podejżewam że piny by padły bo to pewnie jest indukcyjnością.
  • #9 10660967
    dondu
    Moderator na urlopie...
    Bruce^666 napisał:
    Ja dokumentacji nie przeglądałem ale w takiej konfiguracji nawet jak by pobierał 10mA to i tak podejżewam że piny by padły bo to pewnie jest indukcyjnością.

    Niekoniecznie ponieważ piny AVRów mają zabezpieczenia w postaci diod.
    Wyjątkiem jest RESET, który nie posiada górnej diody.

    [ATMEGA32] Czy schemat sonaru ultradźwiękowego jest poprawny?
  • #10 10661082
    kacperpk
    Poziom 14  
    Jeszcze ze schematu wynika ze wyświetlacze są źle podłączone.
    By dioda świeciła do katody podłącza się minus.

    Oczywiście możesz zastosować zamiennie wyświetlacze ze wspólna anodą.
  • #11 10661136
    Bruce^666
    Poziom 15  
    dondu napisał:

    Niekoniecznie ponieważ piny AVRów mają zabezpieczenia w postaci diod.
    Wyjątkiem jest RESET, który nie posiada górnej diody.


    To że coś być może nie ubije io nie znaczy że to dobra praktyka, trzeba świadomie projektować obwody, jeśli wiesz z jakimi indukcyjnościami masz doczynienia i jakie dokładnie parametry ma ta dioda to można myśleć o takich zabiegach, ale i tak ja bym tak nie robił. Port IO to obwód cyfrowy i ma byc odseparowany od takich obciążeń.
  • #12 10661140
    dondu
    Moderator na urlopie...
    Absolutnie się z Tobą zgadzam. Jednakże, tutaj mamy pokazany cały projekt (schemat) i z dużym prawdopodobieństwem można powiedzieć, że tak podłączony buzzer nie wygeneruje zakłóceń, które mogłyby wpłynąć na ten projekt. W takich projektach jak ten (czyli nieskomplikowany i w dodatku nie używający części analogowej) takie sterowanie jest powszechnie stosowaną i bezpieczną praktyką.
  • #13 10661168
    Bruce^666
    Poziom 15  
    Duże prawdopodobieństwo :D albo wiesz albo nie, każdy inny to strzał w ciemno, jak by twoje życie od tego zależało też byś strzelał ?

    Właśnie widzę cały schemat i tym bardziej jestem pewien że to kiepsko wygląda, otwieram datasheeta do tego czegoś KSS1201 wedle niego ten buzer działa na max 2V bedzie się to idealnie komponowało z 5V na pinie procka do tego 35mA bo mikrokontroler to cyfrowa elektrownia.

    dondu napisał:
    W takich projektach jak ten (czyli nieskomplikowany i w dodatku nie używający części analogowej)

    Bo buzerry to zaliczają sie do układów cyfrowych, nie wiedziałem człowiek całe życie się uczy.


    Jest późno jeszcze napisze coś nie tak idę spać temat z mojej strony zamknięty.
    Życzę powodzenia !!!
  • #14 10661177
    dondu
    Moderator na urlopie...
    Bruce^666 napisał:
    Duże prawdopodobieństwo :D albo wiesz albo nie, każdy inny to strzał w ciemno, jak by twoje życie od tego zależało też byś strzelał

    Proponuję byś czytał dokładnie co piszę:

    dondu napisał:
    Absolutnie się z Tobą zgadzam. Jednakże, tutaj mamy pokazany cały projekt (schemat) i z dużym prawdopodobieństwem można powiedzieć, że tak podłączony buzzer nie wygeneruje zakłóceń, które mogłyby wpłynąć na ten projekt. W takich projektach jak ten (czyli nieskomplikowany i w dodatku nie używający części analogowej) takie sterowanie jest powszechnie stosowaną i bezpieczną praktyką.

    Nie piszę tutaj, że prawdopodobnie się nie zepsuje, tylko że prawdopodobnie autor nie używa części analogowej mikrokontrolera np. ADC. Dlatego śmiało może podłączać buzzer w ten sposób do mikrokontrolera, który posiada na pinach wystarczające zabezpieczenia, jak ten.

    Co do czujnika vs 2V - dobrze że sprawdziłeś pomimo, że:

    Bruce^666 napisał:
    3. Nie będę studiował co to jest KSS1201 ...

    ... ale mam wrażenie, że to wcale nie są KSS1201 tylko autor użył tego symbolu, bo nie miał właściwego dla podłączanych elementów.
    Czy mam rację kol. korasboss?
  • #15 10661353
    sulfur
    Poziom 24  
    Ja się z kolei obawiam, że będzie wykorzystywany pomiar różnicowy z ADC. Tak poprowadzony odbiornik raczej nie jest przypadkiem.
  • #16 10662906
    korasboss
    Poziom 9  
    co do wyswietlaczy, zostaly juz zmienione na te o wspolnej anodzie.
    Cytat:
    ... ale mam wrażenie, że to wcale nie są KSS1201 tylko autor użył tego symbolu, bo nie miał właściwego dla podłączanych elementów.

    kolega dobrze wydedukowal:) nie sa to zadne buzzery, lecz nadajnik i odbiornik ultradzwiekowy 40ST-16 oraz 40SR-16.
    Cytat:
    Ja się z kolei obawiam, że będzie wykorzystywany pomiar różnicowy z ADC.

    moglbys przyblizyc z czym zwiazane sa twoje obawy
  • #17 10665375
    Nawigator
    Poziom 33  
    >>>dondu
    Cytat:
    Niekoniecznie ponieważ piny AVRów mają zabezpieczenia w postaci diod.
    Wyjątkiem jest RESET, który nie posiada górnej diody.

    [ATMEGA32] Czy schemat sonaru ultradźwiękowego jest poprawny?

    Atmel wielokrotnie wyjaśniał że te diody (wynikające z technologii CMOS) można obciążyć prądem max. 1mA i nie nalezy ich traktować jako ochronnych.
    Poza tym napięcie na pinie nie może przekroczyć w obie strony 0,5V napięcia zasilania a tego przy jakiejkolwiek indukcyjności podłączonej do pinu nie można oczekiwać.
    Dlatego w tym przypadku konieczny jest tranzystor wykonawczy.

    N.
  • #18 10665686
    gaskoin
    Poziom 38  
    Można, tylko trzeba użyć jeszcze rezystora. Z resztą w notach Atmeli widnieje Zero cross detection, gdzie można zobaczyć jak podpiąć 220V z gniazdka do AVRa przez 2 oporniki
  • #19 10665806
    janbernat
    Poziom 38  
    Przecież to jest klasyczny układ detektora odległości na ultradźwiękach.
    Te przetworniki piezo nie mają praktycznie żadnej indukcyjności.
    Jakąś pojemność i bardzo dużą rezystancję równolegle.
    Odbiornik idzie na komparator a nadajnik będzie sterowany w przeciwfazie z wyjść procesora.
    Rewelacja to nie będzie- przdałby się wzmacniacz wejściowy do odbiornika i wyjściowy do nadajnika.
    Ale to zaraz-symetryczne zasilanie, dodatkowe elementy.
    Programowo to można nieco nadrobić.
REKLAMA