logo elektroda
logo elektroda
X
logo elektroda
REKLAMA
REKLAMA
Adblock/uBlockOrigin/AdGuard mogą powodować znikanie niektórych postów z powodu nowej reguły.

CB TTI 550 bardzo słaby odsłuch.

vaneo 10 Mar 2012 17:21 5976 25
REKLAMA
  • #1 10659039
    vaneo
    Poziom 9  
    Witam wszystkich jestem tu nowy na forum. Mam problem z moim radiem cb tti 550 z mikrofonem uniden 4pin. Problem polega na tym że radio nie odbiera a raczej jest bardzo tępe bo obiera ale z bardzo bliska praktycznie radio przy radiu. Po za tym wszystko działa tak jak nadawanie z pełna mocą. Efekt jaki jeszcze zaobserwowałem: na am radyjko bardzo cicho szumi jak przełączę na fm szum jest głośny. Proszę o pomoc ewentualnie sugestie co mogę sprawdzić.
    Znalazłem tranzystory smd kra305e które wg schematu pełnią funkcje AM B+ i TX enable B+ po sprawdzeniu miernikiem mają przerwę na wszystkich złączach. Teoretycznie jest to PNP więc powinien pokazywać coś na złączach. Czy ktoś się spotkał z takim przypadkiem?

    Zgodnie z regulaminem naszego forum należy dbać o szacunek dla języka polskiego w swoich wypowiedziach. Przypominam również o punkcie 3.3 regulaminu. /Olek II/
  • REKLAMA
  • #2 10668644
    Olek II
    Moderator
    vaneo napisał:
    po sprawdzeniu miernikiem mają przerwę na wszystkich złączach.


    Wymienić na sprawne, nowe.

    vaneo napisał:
    Teoretycznie jest to PNP więc powinien pokazywać coś na złączach.


    Oczywiście, przejście baza-emiter, baza-kolektor, kolektor-emiter -∞
  • #3 10669133
    bc211
    Poziom 30  
    vaneo napisał:
    które wg schematu pełnią funkcje AM B+ i TX enable B+
    Nie bardzo rozumiem sens tego pomiaru, tzn. znalazłeś w układzie nie prawidłowe napięcia ?
    vaneo napisał:
    Teoretycznie jest to PNP więc powinien pokazywać coś na złączach
    A żebyś wiedział...tylko jak to nazwać; pojemność, indukcyjność, rezystancja, napięcie przewodzenia
    Olek II napisał:
    vaneo napisał:
    po sprawdzeniu miernikiem mają przerwę na wszystkich złączach.
    Wymienić na sprawne, nowe
    pod warunkiem, że miernik mierzy to, co trzeba
    vaneo napisał:
    Znalazłem tranzystory smd kra305e (...) Czy ktoś się spotkał z takim przypadkiem?
    KRA305E tranzystor cyfrowy (digital) pnp, With Built-in Bias Resistors R1 = 2.2kΩ, R2 = 47kΩ, oznaczenia wyprowadzeń: In, Out, Common (GND)
  • #4 10670482
    vaneo
    Poziom 9  
    Jeżeli jest to tranzystor cyfrowy to jak go sprawdzić?
  • #5 10672242
    bc211
    Poziom 30  
    Jaką funkcję pełni w układzie digitalny Q, w jakiej klasie pracuje, no pomyśl czy warto bawić się w parametry statyczne czy nie lepiej podejrzeć przyrządem jego aplikację. Sam napisałeś AM B+ i TX enable B+ te napięcia są, albo ich nie ma, zatkany/nasycony, nic prostszego jak pomiar w układzie robię tak od zawsze i nie pamiętam problemów...chyba, że wyjątkowo jestem lekko % :D
  • REKLAMA
  • #6 10675055
    vaneo
    Poziom 9  
    Ok wychodzi na to że tranzystory są uwalone bo na bazę dostaje 5V, kolektor, emiter 0V. Czy taki tranzystor można gdzieś kupić lub zastąpić zamiennikiem jeżeli taki występuje?
  • REKLAMA
  • #7 10675377
    PLEXI
    Poziom 24  
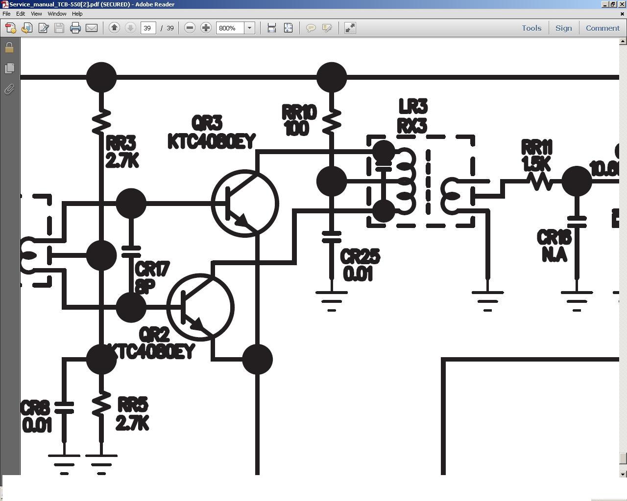
    Kolego spradzwiłem schemat od tego radia i ten tranzystor, który podejrzewasz, że jest uszkodzony to tranzystor pnp. Proszę napisac, który dokładnie podejrzewasz tranzystor ponieważ napisałeś typ, a nie napisałeś oznaczenia na płytce ponieważ oboje wiemy,że tranzystor typu kra305e w radiu wystepuje w kilku miejscach, np. QAS2.
    Sprawdź jakie masz napięcie za QG4 , sprawdź także QRS1 oraz QTS1.
    Ja nie widzę tu żadnej skomplikowanej elektroniki cyfrowej w przełączaniu zasilań toru nadawczego i odbiorczego, więc nie rezugnujmy i spróbujmy naprawić to radio.
    Sprawdź jakie masz napięcie przed RQ4 oraz RR10, ewentualnie podaj jakie masz napięcie na emiterze QRS1. Dokonaj pomiarów napięć oraz sprawdzeń elementów wymienionych w moim poście . Czekamy na odpowiedź.

    Dodano po 45 [minuty]:

    Jest jeszcze jedna możliwość, być może w radiu uszkodził sie CF3, filtr p.cz. 455kHz. Wylutuj go i testowo zamiast niego- między wejście w wyjście filtra wstaw kondensator 4.7-10nF. Jeśli odsłuch sie pojawi, to wiesz już co jest uszkodzone :) .

    Dodano po 47 [minuty]:

    Vaneo napisałeś " Ok wychodzi na to że tranzystory są uwalone bo na bazę dostaje 5V, kolektor, emiter 0V. " Moim zdaniem to błędne rozumowanie ponieważ :

    CB TTI 550 bardzo słaby odsłuch.

    na obrazku oznaczyłem wyprowadzenie tranzystora jako 1, 2, 3. Podając sygnał sterujący na nóżkę 1, na nóżce 3 pojawi się napięcie tylko i wyłacznie wtedy gdy na nóżce 2 będzie zasilanie.

    Więc jeśli masz tylko napięcie na pinie oznaczonym IN, a na pinie oznaczonym COMMON nie masz żadnego napięcia, to na pinie oznaczonym OUT napewno nie pojawi się żadne napięcie.
  • #8 10679569
    vaneo
    Poziom 9  
    Plexi wielkie dzięki za zainteresowanie się tematem. Więc zrobiłem pomiary:
    QG4 7,6 11,2 8,2V
    QRS1 6,8 6,1 7,6
    QAS2 B 0V E 5,9V C 5,9V Dlaczego jest napięcie na C skoro niema nic na bazie?
    QTS1 6,9 7,6 3,9
    RQ4 6,1V
    RR10 6,1V Grzeje się ten rezystor sprawdziłem go ma 100ohm jest dobry może coś obciąża, za rezystorem napięcie 0,9V
    Dodatkowo sprawdziłem jeszcze inne tranzystory z toru RX
    QR6 0,8 0 5,6
    QAS3 2,7 0 0
    QR1 1,5 0,8 6
  • #9 10679992
    bc211
    Poziom 30  
    vaneo napisał:
    QAS2 B 0V E 5,9V C 5,9V Dlaczego jest napięcie na C skoro niema nic na bazie?
    Dlatego, że napięcie Vi ≧ Vi(on) - napięcie wejścia większe równe napięciu, przy którym Q jest nasycony
    tzn. wtedy, gdy Vo ≦ Vo(on) i napięcie wyjściowe wynosi co najmniej tyle, co napięcie wyjściowe włączenia

    Tranzystor wchodzi w stan nasycenia, kiedy oba złącza baza-emiter, baza-kolektor zaczynają przewodzić tzn, kiedy napięcie Ube jest większe, niż napięcie Uce(sat). Albo inaczej: kiedy zależność Ic=β*Ib przestaje obowiązywać i dalsze zwiększanie prądu bazy nie powoduje w zasadzie dalszych zmian prądu kolektora

    Ech...podstawy Vi(on), Vo(on) znajdują się w dataszicie tranzystora i wynoszą tyle ile podaje producent podobnie jak Uce(sat), Beta "zwykłego tranzystora". W tym przyp. sprawa się "komplikuje", bo tranzystor jest p-n-p i napięcia są na odwyrtkę: tam, gdzie dla n-p-n dodatnie napięcia są podane względem zera (zwykle GND), tu dla p-n-p są podane względem emitera (zwykle Vcc) napięcia z minusem

    (tłumaczenie z "łopatologii stosowanej" na zasadzie "odkręć kran, a umyjesz kosz truskawek" » zakładam, że Q jest sprawny i nasycony)
  • #10 10681159
    PLEXI
    Poziom 24  
    QG4, QRS1, QAS2, QTS, ok.
    Obowiązkowo do sprawdzenia CR25, być może przebity i zwiera do masy.
    Ponadto do sprawdzenia QR2, QR3. Wygląda na to, że trafnie zlokalizowałeś miejsce-okolice usterki- czyli RR10. Szukaj w tej gałęzi. Sprawdź jeszcze DV4.

    Dodano po 2 [minuty]:

    Ewentualnie może być jeszcze zwarcie uzwojenia do masy- obudowy metalowej LR3.
  • #11 10683364
    gregorio27
    Poziom 31  
    Poszukaj lepiej zimnych lutów na obwodach wejściowych odbiornika.
  • #12 10688777
    vaneo
    Poziom 9  
    Powodem grzania się RR10 jest LR3 który ma trzy piny u góry, trzy na dole i po obu stronach masy. Więc po wylutowaniu LR3 opór się nie grzeje. I teraz czy te trzy piny u góry powinny mieć zwarcie między sobą i tak też jest z dolnymi. Lecz nie ma zwarcia między dołem a górą. Na CF1 brak napięć. Zauważyłem jeszcze że po wylutowaniu LR3 Pojawia się za oporem 6.1V a nie 0.9V I słyszalne są głośniejsze szumy lecz odbiorców nie.
  • #13 10688827
    PLEXI
    Poziom 24  
    Kolego spójrz proszę na schemat. Którys z elementów widocznych na schemacie musi być uszkodzony. Co z CR 25, oraz DV4 i tranzystorami QR3, QR4?

    CB TTI 550 bardzo słaby odsłuch.

    Zauważ, że wewnątrz LR3 masz jeszcze kondensator. Po jego wymontowaniu szumy powiny być większe ale odbiorców nie usłyszysz.
  • #14 10688911
    vaneo
    Poziom 9  
    CR25 nie ma zwarcia. DV4 brak w moim modelu pod metalowym ekranem są inaczej rozmieszczone elementy. Po wylutowaniu tranzystorów QR2, QR3 zwarcia niema. Na próbę zastąpiłem je bc546 lecz efekt jest ten sam że napięcie siada i grzeje się RR10. QR1 też sprawdzony. Analizując schemat z moim radiem są niezgodności czyli kolektory są podpięte przez RR3, RR5 do masy!!! Rezystancja oporów to 220ohm. oznaczenie 221. Byc może jest inaczej rozwiązany układ dlatego brak DV4.
  • #16 10691114
    vaneo
    Poziom 9  
    Na mojej płycie są odwrotnie tranzystory więc zastanawiam się jak to radio chodziło. Załączam zdjęcie:
    CB TTI 550 bardzo słaby odsłuch.
    Radio uruchomiłem wlutowałem na próbę tranzystory bc 546 tyle że sugerując się schematem a nie tranzystorem 1B który ktoś wlutował i radio ruszyło!!! :D
    Odbiorców słychać lecz szumy nadal nie są tak głośne jak przełączę na FM
  • #17 10691504
    PLEXI
    Poziom 24  
    Kolego pozostaje pogratulować uruchomienia :). Cieszę się, że mogłem pomóc.
    Tranzystor 1B w wykoaniu smd, to właśnie tranzystor npn i jego odpowiednikiem jest bc546, więc wlutowałeś dobry zamiennik- wniosek taki, że te tranzystory smd muszą być uszkodzone :).

    Czyli rozumiem, że radio działa poprawnie i odsłuch jest dobry?
  • #18 10691521
    vaneo
    Poziom 9  
    Właśnie te tranzystory 1B które były wlutowane nie są oryginalne i musiałem wlutować je zgonie ze schematem czyli odwrócić je na plecy i lutować pod kątem.
    Odbiorców teraz słychać lecz same szumy radia są ciche w porównaniu do FM.
  • REKLAMA
  • #19 10691693
    PLEXI
    Poziom 24  
    Możesz lekko przeregulować flitry w układzie odbiornika by szumy były mniejsze, ale pamiętaj o tym, że lekko "ogłuszysz" radio- czytaj spadnie lekko czułość odbiornika.
  • #20 10692831
    vaneo
    Poziom 9  
    PLEXI napisał:
    Możesz lekko przeregulować flitry w układzie odbiornika by szumy były mniejsze, ale pamiętaj o tym, że lekko "ogłuszysz" radio- czytaj spadnie lekko czułość odbiornika.

    No właśnie na am jest mało czułe. FM szumi normalnie
  • #21 10692862
    PLEXI
    Poziom 24  
    Czyli tak jak pisałem możesz delikatnie przeregulować filtry w torze odbiornika, ale takie dostrajanie na słuch to nie zawsze wychodzi, oczywiście żeby odbiornik pracował najlepiej jak się da to powinieneś zestroić obwody rezonansowe odbiornika zgodnie z procedrą serwisową producenta.

    Spróbuj wstawić coś innego zamisat tych bc546, porównaj parametry bc546 i tych tranzystorów, które powinny tam się znajdować zgodnie ze schematem.
  • #22 10692958
    SP5ANJ
    Spoczywaj w Pokoju
    Witam.
    vaneo napisał:
    No właśnie na am jest mało czułe. FM szumi normalnie

    I tak ma być.
    Poziom szumu (AM mniejszy) (FM większy) to specyfika i sposób samej demodulacji.

    Pojęcie czułości radia prawie wogóle nie ma NIC wspólnego z samym szumem odbiornika - z niepodłączoną anteną na jego wejście (anteną- sygnałem).

    ZAWSZE szum własny odbiornika w głośniku jest :
    na AM-ie słabszy
    na FM-ie silniejszy


    Pozdrawiam.
  • #23 10693904
    vaneo
    Poziom 9  
    Po regulacji filtrami poziom szumów AM z anteną jest porównywalny z FM. Jutro sprawdzę jeszcze jak to będzie odbierało bo mam takie wrażenie że jest jeszcze za mało czułe gdyż słabsze sygnały słychać cicho z szumem a mocne czysto i wyraźnie. Zaobserwowałem jeszcze że jak przełączę w FM na kanele 19 to są przesłuchy z 19AM tak jakby harmoniczne.
  • #24 10694603
    SP5ANJ
    Spoczywaj w Pokoju
    Witam.
    vaneo napisał:
    Po regulacji filtrami poziom szumów AM z anteną jest porównywalny z FM.

    To znaczy, że chyba totalnie rozstroiłeś emisję FM w tym radiu. :cry:
    Cytat:
    ... jest jeszcze za mało czułe gdyż słabsze sygnały słychać cicho z szumem a mocne czysto i wyraźnie.

    W AM-ie tak właśnie jest.
    Jeżeli słaby (mały) sygnał na wejściu odbiornika tym sygnał ten jest słabszy w "głośniku" i tym mniejszy stosunek S/N (sygnał/szum).
    Jeżeli mocny (duży) sygnał - to głośniej w "głośniku" i stosunek S/N jest większy (mniej szumu na takim sygnale i jakość lepsza).
    [S/N = Sygnal/Noise] - cokolwiek na ten temat jest tutaj .

    Cytat:
    Zaobserwowałem jeszcze że jak przełączę w FM na kanele 19 to są przesłuchy z 19AM tak jakby harmoniczne.

    Bez komentarza --- zmuszony jestem przypomnieć o tym, że jest to dział serwisowy i musisz posiadać podstawowe pojęcie o czym piszesz aby móc "odczytać" podpowiadających i poprawnie je zrozumieć.


    Pozdrawiam.
  • #25 10708433
    vaneo
    Poziom 9  
    Wiec po testach radyjko już dobrze odbiera. Wyregulowałem je filtrami na słuch czyli ustawiłem jak najgłośniej szumy i teraz poziom między AM a FM jest porównywalny. Radio ku mojemu zdziwieniu ładnie odbiera i nadaje. Dziękuje wszystkim za pomoc a w szczególności PLEXI.
  • #26 10720440
    PLEXI
    Poziom 24  
    Pozostaje pogratulować udanej naprawy. Prośba do założyciela tematu, żeby zamknął temat zgodnie z regulaminem forum :).
    Pozdrawiam, Grzegorz.
REKLAMA