Witam,
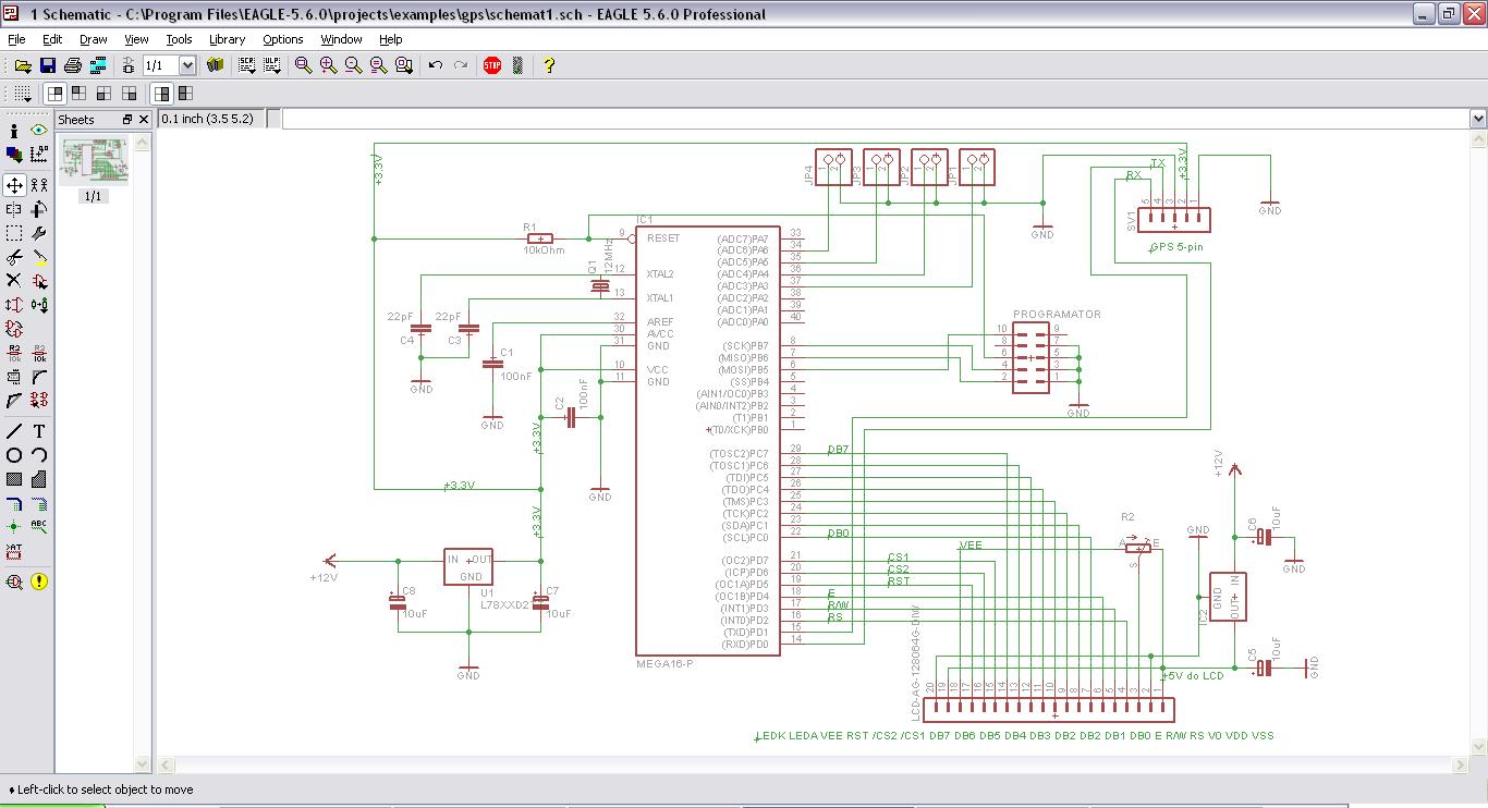
Proszę o sprawdzenie poniższego schematu.
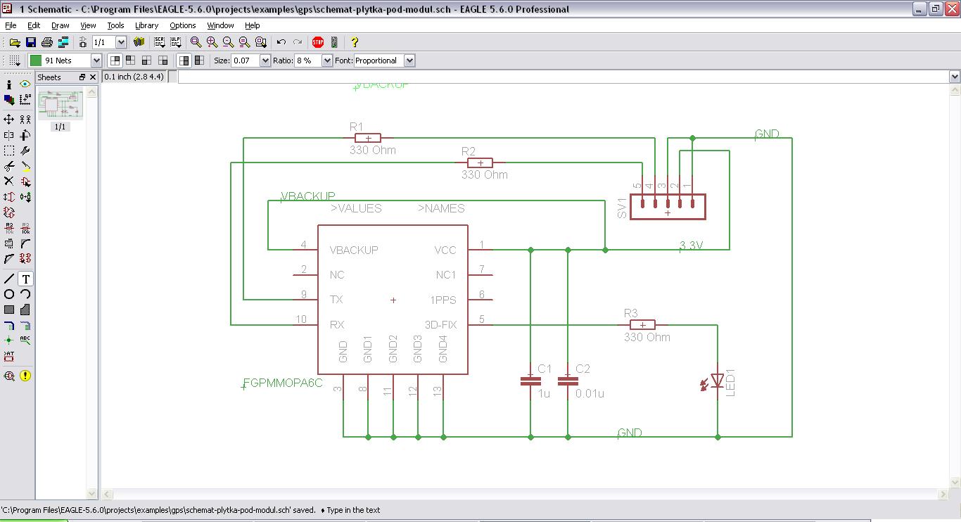
Użyty moduł GPS to FGPMMOPA6C.
Procesor ATMega16.
Zasilanie z 12V przez stabilizator 3.3V do procesora i modułu GPS.
5V pozostawione dla wyświetlacza LCD KS0108D.
Nie wiem czy nie dam mniejszego kwarcu, np. 4MHz - to jeszcze nie jest ostateczna decyzja, że będzie 12MHz tak jak na schemacie.
Reszta już z mojej strony jest skończona, czekam na uwagi i ewentualne wskazówki.
Proszę umieszczać obrazki w taki sposób.
[zumek]
Proszę o sprawdzenie poniższego schematu.
Użyty moduł GPS to FGPMMOPA6C.
Procesor ATMega16.
Zasilanie z 12V przez stabilizator 3.3V do procesora i modułu GPS.
5V pozostawione dla wyświetlacza LCD KS0108D.
Nie wiem czy nie dam mniejszego kwarcu, np. 4MHz - to jeszcze nie jest ostateczna decyzja, że będzie 12MHz tak jak na schemacie.
Reszta już z mojej strony jest skończona, czekam na uwagi i ewentualne wskazówki.
Proszę umieszczać obrazki w taki sposób.
[zumek]

![[Mega16] Sprawdzenie schematu: ATMega16, KS0108D, GPS FGPMMOPA6C, zasilanie 3.3V/5V [Mega16] Sprawdzenie schematu: ATMega16, KS0108D, GPS FGPMMOPA6C, zasilanie 3.3V/5V](https://www.elektroda.pl/rtvforum/files-rtvforum/a_1253.jpg)
![[Mega16] Sprawdzenie schematu: ATMega16, KS0108D, GPS FGPMMOPA6C, zasilanie 3.3V/5V [Mega16] Sprawdzenie schematu: ATMega16, KS0108D, GPS FGPMMOPA6C, zasilanie 3.3V/5V](https://img842.imageshack.us/img842/1300/schemat2.png)