logo elektroda
logo elektroda
X
logo elektroda
REKLAMA
REKLAMA
Adblock/uBlockOrigin/AdGuard mogą powodować znikanie niektórych postów z powodu nowej reguły.

[Attiny2313][Bascom] Nie startuje po odłączeniu zasilania

ryku5 14 Mar 2012 17:00 1769 7
REKLAMA
  • #1 10676753
    ryku5
    Poziom 10  
    Witam,
    Wykonałem płytkę jak w załączniku. Po zaprogramowaniu prostym programem, procesor nie uruchamia się. Po kilkukrotnym resetowaniu procesor wstaje. Czy wykorzystywanie pinów SCK, MISO, MOSI jako wejścia może powodować taką reakcję? Czy konieczne jest wprowadzenie dodatkowych zmian w programie/ fusebits?
    Kod: text
    Zaloguj się, aby zobaczyć kod
  • REKLAMA
  • #2 10676818
    zarak
    Poziom 14  
    Co do fusebitów:
    Cytat:
    Ustawienia fabryczne

    Domyślnym (fabrycznym) ustawieniem mikrokontrolera ATtiny2313 są bity CKSEL3..0 = "0010", SUT1..0 = "10" oraz CKDIV8 = "0". Oznacza to że fabryczny mikrokontroler, przed zmianą jakichkolwiek "Fusow" pracuje na wewnętrznym oscylatorze RC z najdłuższym czasem startu i dzieleniem częstotliwości przez 8, co daje w efekcie taktowanie 1MHz.

    Zapożyczone z: http://mirley.firlej.org/fuse_bity_w_mikrokontrolerach_avr
    Wydaje mi się, że program powinien wyglądać tak:

    Kod: text
    Zaloguj się, aby zobaczyć kod
  • REKLAMA
  • #3 10676883
    dondu
    Moderator na urlopie...
    ryku5 napisał:
    Po zaprogramowaniu prostym programem, procesor nie uruchamia się.
    Po kilkukrotnym resetowaniu procesor wstaje.

    Jeżeli samochodowi kół nie przykręcisz także nie pojedzie.
    Podłącz mikrokontroler zgodnie z wymogami datasheet, to zacznie działać:
    http://mikrokontrolery.blogspot.com/2011/04/minimalne-podlaczanie-pinow.html

    A dopiero później szukaj problemów w programie.
  • #4 10677731
    ryku5
    Poziom 10  
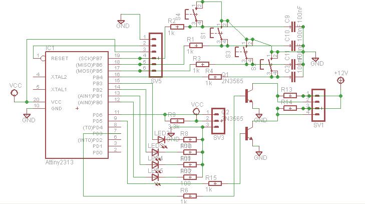
    Bardzo dziękuję za szybkie odpowiedzi. Oczywiście jak ma się nie ma dobrych nawyków to robi się podstawowe błędy. Dorzuciłem rezystor i kondensator pomiędzy reset a GND i +5V, jednak nie pomogło. Układ nadal nie startuje po podłączeniu zasilania. Żeby wystartował, muszę podłączyć odłączyć i zaraz znowu podłączyć zasilanie układu. Załączam schemat zasilania układu. Czy ktoś ma jeszcze jakieś uwagi?
  • REKLAMA
  • #6 10677908
    janbernat
    Poziom 38  
    Schemat zasilania nieco wyjaśnia.
    Wyrzuć C4.
    Ten 1000uF można dać na wejściu stabilizatora.
    Dodaj 100nF na zasilaniu tuż przy procesorze.
  • #7 10679450
    SylwekK
    Poziom 32  
    Często pomaga zmiana fusów na opóźnienie startu uC. Dokładnie nie wiem na jakiej to zasadzie działa ale w BASCOM razem z zegarem taktującym się to zmienia i już mi kilka razy pomogło przy "szaleństwach" z zasilaniem.
  • REKLAMA
  • #8 10715461
    ryku5
    Poziom 10  
    Witam
    Udalo mi sie rozwiazac problem. Mialem fusebit ustawiony na start z opóznieniem i po zmianie na start bezpośredni problem znikl.
    Dziekuje za podpowiedzi.
REKLAMA