logo elektroda
logo elektroda
X
logo elektroda
REKLAMA
REKLAMA
Adblock/uBlockOrigin/AdGuard mogą powodować znikanie niektórych postów z powodu nowej reguły.

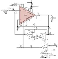
Sterownik silnika DC, stabilizujący obroty i moment bez wykorzystania tachometru

ghost666 21 Mar 2012 16:37 5406 5
REKLAMA
  • Sterownik silnika DC, stabilizujący obroty i moment bez wykorzystania tachometru

    Projektanci firmy Linear Technology proponują układ pokazany na poniższym schemacie do kontroli silników prądu stałego. Układ ten ma za zadanie kontrolować prędkość oraz kierunek obrotów bez konieczności korzystania z tachometru czy innego sposobu pomiaru prędkości obrotowej osi silnika. Pozwala on na sterowanie prędkością i kierunkiem obrotów silnika za pomocą jednego wejścia analogowego od 0 do 5V.

    Sterownik silnika DC, stabilizujący obroty i moment bez wykorzystania tachometru

    Projekt oparty jest o LT1970A. Układ ten to wzmacniacz operacyjny mocy, pozwalający na zasilanie urządzeń prądem do 500mA. Powyższa aplikacja wykorzystuje do działania wejście enable tego wzmacniacza, pozwalające na chwilowe jego wyłączenie. W momencie odłączenia zasilania od silnika kręci się on swobodnie, co z kolei generuje napięcie na jego uzwojeniu. Napięcie to jest proporcjonalne do prędkości obrotowej rotora w silniku. Napięcie to wykorzystane jest do estymacji prędkości obrotowej silnika. Wzmacniacz ten ma także możliwość ograniczania prądu. Wykorzystano tą funkcjonalność do sterowania maksymalnym momentem silnika, który wynika z prądu który przez niego płynie.

    LT1782, wykorzystany w tym układzie do pomiaru napięcia generowanego przez swobodnie obracający się rotor sterowanego silnika. Jest to niewielki wzmacniacz operacyjny z wejściem i wyjściem rail-to-rail, który wyposażony jest w pin Shutdown (SHDN) służący do jego wyłączenia. Wzmacniacz ten włączony jest w momencie gdy LT1970A jest odłączony, co pozwala na pomiar napięcia siły elektromotorycznej generowanej przez rotor. Napięcie to jest buforowane przez połowę układu LT1638. Połowa wzmacniacza LT1638 wraz z pojemnością C2 tworzy układ Sample-and-hol, czyli układ próbkująco-zapamiętujący, który po spróbkowaniu napięcia EMF na silniku przez LT1782 zapamiętuje jego wartość. Napięcie z tego układu podawane jest dalej do sterownika LT1970A jako sprzężenie zwrotne. Po ponownym załączeniu LT1970A steruje on odpowiedni napięciem wyjściowym aby dostosować je do napięcia podanego przez układ próbkujący napięcie EMF na silniku. Tworzy to w pełni elektryczną pętlę sprzężenia zwrotnego, która pozwala stabilizować obroty silnika.

    Druga połowa układu LT1638 jest wykorzystana do konstrukcji prostego generatora impulsów, który taktuje układ próbkujący (poprzez pin SHDN układu LT1782) i sterownik LT1970A.
    Źródła:
    http://circuits.linear.com/516

    Fajne? Ranking DIY
    O autorze
    ghost666
    Tłumacz Redaktor
    Offline 
    Fizyk z wykształcenia. Po zrobieniu doktoratu i dwóch latach pracy na uczelni, przeszedł do sektora prywatnego, gdzie zajmuje się projektowaniem urządzeń elektronicznych i programowaniem. Od 2003 roku na forum Elektroda.pl, od 2008 roku członek zespołu redakcyjnego.
    https://twitter.com/Moonstreet_Labs
    ghost666 napisał 11960 postów o ocenie 10197, pomógł 157 razy. Mieszka w mieście Warszawa. Jest z nami od 2003 roku.
  • REKLAMA
  • #2 10704616
    szymon122
    Poziom 38  
    Że mierzyć to w ten sposób to wiedziałem od dawna ale nie wiedziałem jak to wykonać w praktyce, a teraz mam to wszystko w jednym scalaczku. Ale czy napięcie na "wyjściu" silnika (chodzi mi o generowany przez niego prąd) jest liniowy co do obrotów? I jak często odłącza to silnik? Nie spadnie moc przez takie ala PWM, ponieważ napięcie będzie dostarczane co jakiś tam czas? Te 500mA to trochę mało, można to wg wzmocnić tranzystorem?
  • REKLAMA
  • #3 10705118
    ghost666
    Tłumacz Redaktor
    szymon122 napisał:
    Że mierzyć to w ten sposób to wiedziałem od dawna ale nie wiedziałem jak to wykonać w praktyce, a teraz mam to wszystko w jednym scalaczku. Ale czy napięcie na "wyjściu" silnika (chodzi mi o generowany przez niego prąd) jest liniowy co do obrotów? I jak często odłącza to silnik? Nie spadnie moc przez takie ala PWM, ponieważ napięcie będzie dostarczane co jakiś tam czas? Te 500mA to trochę mało, można to wg wzmocnić tranzystorem?


    No sam pomiar, tzn fakt występowania tam tego napięcia, to jest znany od zawsze, ale nie widziałem jeszcze układu który realizowałby to w praktyce, dlatego zdecydowałem się to opisać.

    Zamiast tego wzmacniacza można użyć inny, oczywiście. Istotnym jest tylko to żeby móc odłączyć wyjście jakimś enable czy coś.
  • REKLAMA
  • #4 10709585
    siejacy_zamet
    Poziom 12  
    Fajny układ, tylko drogi (jak zwykle szukam dziury w całym :) ). W Farnellu cena brutto wyjdzie ok. 50 PLN, w DigiKey'u niewiele taniej, ale za przesyłkę to jak za zboże... W TME nie ma, Micros tylko na zamówienie powyżej 85 EUR. Pewnie jest jeszcze gdzieś dostępny, ale dla hobbystów to droga zabawa.

    Na marginesie - backEMF jest wykorzystywana w większości sterowników modelarskich do silników BLDC, tylko tam wykorzystuje się aktualnie nie używanego uzwojenia do pomiaru napięcia, więc nie trzeba wyłączać silnika. W stacjach dyskietek i CD-ROMach używa się hallotronów.
  • REKLAMA
  • #5 10711164
    szymon122
    Poziom 38  
    Nie patrzyłem na cenę ale jeśli naprawdę tak jest to bardzo drogo. Jaki jest sens mierzenia tym sposobem prędkości silnika bldc? Jak szybko przełączasz uzwojenia tak szybko się kręci silnik. Jeśli się mylę to mnie poprawcie.
  • #6 10711975
    siejacy_zamet
    Poziom 12  
    Poprawcie mnie, jeśli się mylę.
    W każdym silniku występuje tzw. "poślizg", czyli pole wyprzedza rotor, dzięki czemu rotor ciągle je goni i silnik się kręci. W BLDC backemf jest wykorzystywane do precyzyjnego ustalenia momentu komutacji. Ma to wpływ na prędkość obrotów oraz moment. Dokładniejsze od tej metody jest wykorzystanie hallotronów, dzięki czemu możliwa jest bardzo precyzyjna kontrola obrotów. Stosuje się je w CD-ROMach i dyskach twardych, gdzie ma to szczególne znaczenie.
    Pomyśl o starcie silnika, jego rozpędzaniu, albo o nagłym zwiększeniu jego obciążenia, a wnioski same Ci się nasuną.
REKLAMA