logo elektroda
logo elektroda
X
logo elektroda
REKLAMA
REKLAMA
Adblock/uBlockOrigin/AdGuard mogą powodować znikanie niektórych postów z powodu nowej reguły.

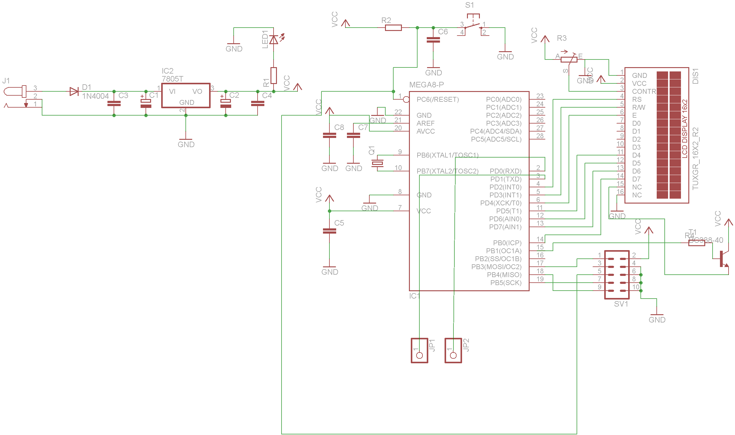
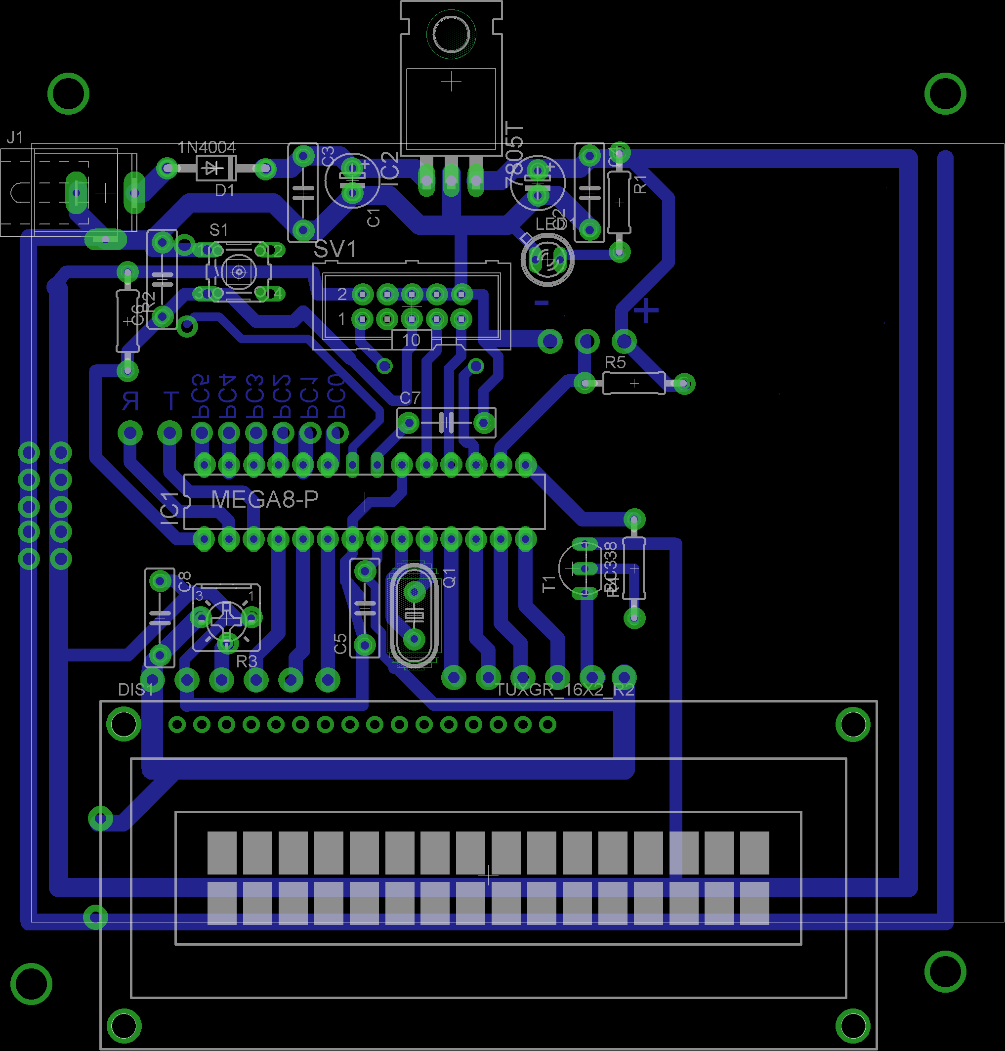
Brak napięcia na pinie RESET w Atmega8 - co może być przyczyną?

22 Mar 2012 18:52 1028 4
REKLAMA
  • #1 10708220
    Konto nie istnieje
    Poziom 1  
  • REKLAMA
  • #2 10708311
    pawel_mr
    Poziom 15  
    Czy przycisk od resetu wlutowałeś w dobrą stronę? Może wlutowałeś zwartymi pinami między reset a masę?
  • REKLAMA
  • #3 10708340
    Konto nie istnieje
    Poziom 1  
  • REKLAMA
  • #4 10708341
    johny_w
    Poziom 23  
    Możesz mieć zwarcie między pinami 5 i 6 przy złączu programatora. Odległości padów są dość małe.
  • #5 10708425
    Konto nie istnieje
    Poziom 1  
REKLAMA