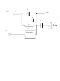
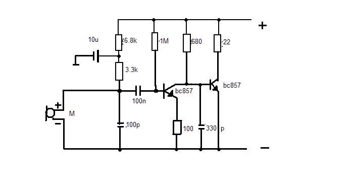
Witam Forumowiczów. przeszukałem większość tematów ale nie znalazłem nic podobnego wiec zakładam nowy. A wiec do rzeczy : CB President JFK ma problemy z nadawaniem. Radio stawia nośną, beep również słychać na innych mobilach natomiast nie słychać głosu nadawcy. Gruszka z pewnością nie jest oryginalna (midland) wkładka dynamiczna, do potencjometru mic gain/rf gain został "dorobiony" układ :
Biały przewód z gruszki, cieniutki czerwony zasilanie prosto z włącznika. Podejrzewam że ktoś zamiast dopasować gruszkę do radia dorobił radio do gruszki. Główny cel to uruchomienie tegoż radia,lecz wolał bym wywalić to ustrojstwo i zmienić mikrofon w gruszce na pasujący w miarę możliwości. Z organoleptycznych oględzin odkryłem również inną ingerencje w radio:
przecięta ścieżka i wlutowany opornik. Ma ktoś pomysł po co? Opornik dosyć mocny (sądząc z gabarytów 1W) Ograniczenie mocy ? W razie pytań wykonam pomiary i testy. Radyjko sprawdzone na dwóch antenach : magnes MAGNUM AT-72 oraz montażowa: lemm at-1500 Z góry dzięki za pomoc.
Gruszka= mikrofon.
przecięta ścieżka i wlutowany opornik. Ma ktoś pomysł po co? Opornik dosyć mocny (sądząc z gabarytów 1W) Ograniczenie mocy ? W razie pytań wykonam pomiary i testy. Radyjko sprawdzone na dwóch antenach : magnes MAGNUM AT-72 oraz montażowa: lemm at-1500 Z góry dzięki za pomoc.
Gruszka= mikrofon.
