logo elektroda
logo elektroda
X
logo elektroda
Adblock/uBlockOrigin/AdGuard mogą powodować znikanie niektórych postów z powodu nowej reguły.

Czy MC34063AC nadaje się do zasilania Atmega/Attiny zamiast 7805?

arktik1 27 Mar 2012 12:57 3697 14
  • #1 10724775
    arktik1
    Poziom 27  
    Witam.
    Jeśli nie ten dział, to proszę o przeniesienie.
    Chciał bym zapytać znawców tematu:
    Czy MC34063AC nadaje się do zasilania układów opartych na Uc Atmega/Attiny, zamiast 7805?
    Czy Uc zasilany tym układem:
    Czy MC34063AC nadaje się do zasilania Atmega/Attiny zamiast 7805?
    Będzie działał prawidłowo, ADC, Uart, 1Wire?
  • #2 10724981
    Konto nie istnieje
    Poziom 1  
  • #3 10725006
    arktik1
    Poziom 27  
    Czy mogę zastosować mniejszą L, np 100uH, lub 47uH.
    Co zmieni zmniejszenie wartości L?
    Jaki maksymalny prąd można wyciągnąć z tego MC przy 5V?
  • Pomocny post
    #4 10725075
    Konto nie istnieje
    Poziom 1  
  • #5 10727256
    arktik1
    Poziom 27  
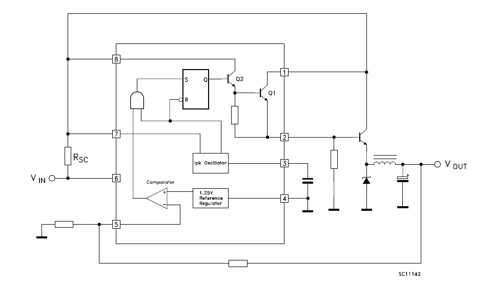
    A w data jest napisane"Output switch current in excess of 1.5 A"
    To dla czego można tylko 0,5A?
  • Pomocny post
    #6 10727308
    janbernat
    Poziom 38  
    Dlatego trzeba dokładnie czytać DS.
    Output switch current to nie jest to samo co Output continuous current.
    W zasadzie z tymi DS to jest jak z politykami- kłamią.
    Tylko w bardziej subtelny sposób.
    Jak się wczytasz dogłębnie to nie ma się do czego przyczepić.
  • #7 10727352
    arktik1
    Poziom 27  
    No pięknie.
    Znacie coś w takiej obudowie co by dawało do 1A? :D
    Rozumiem też, że można to wzmocnić tranzystorem.
  • #9 10727511
    janbernat
    Poziom 38  
    Przemyśl- zasilanie procesora nie wymaga dużego prądu.
    A zasilanie układów peryferyjnych nie musi i nie powinno być doprowadzone z tego samego zasilania.
  • #10 10727666
    mirekk36
    Poziom 42  
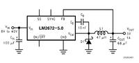
    Ja też na MC34063 uzyskiwałem max 0,5A ale działa bardzo fajnie i spokojnie mogę polecić i takie rozwiązanie, szczególnie zamiast 7805, zdecydowanie. Wbrew pozorom wcale nie jest źle z korzystaniem wtedy z ADC

    A jeśli chcesz do 1A w identycznej obudowie i dużo prostszą przetworniczkę to proszę bardzo: LM2675 bardzo często jej używałem. Tak samo zresztą jak: LM2674 na 0,5A.
  • #11 10728407
    arktik1
    Poziom 27  
    Znalazłem w zasadzie 2 pasujące mi rozwiązania które są łatwo dostępne i tanie:
    Do 1A
    Czy MC34063AC nadaje się do zasilania Atmega/Attiny zamiast 7805?
    Do 0,5A układ z pierwszego postu.
    Chodziło też o wielkość dławików.
    Dławik 220uH 0,5A jest mały.
    Dławik 47uH 1A też jest mały.
    Czy obydwa przedstawione schematy są poprawne i będą działały bez problemów?
  • Pomocny post
    #12 10728503
    mirekk36
    Poziom 42  
    Pewnie że będą działały ;) dlaczego miałyby nie działać. Spójrz tylko do not PDF na sugestie związane z zaprojektowaniem PCB bo nawet takie rzeczy są notach tych scalaczków ładnie opisane.
  • #13 10734586
    arktik1
    Poziom 27  
    Czy dławiki można łączyć równolegle, by zwiększyć moc?
  • #14 10734629
    Konto nie istnieje
    Konto nie istnieje  
  • #15 10734980
    arktik1
    Poziom 27  
    Czyli zwiększając moc w ten sposób:
    Czy MC34063AC nadaje się do zasilania Atmega/Attiny zamiast 7805?
    trzeba by było dać mocniejszy dławik 220uH i mocniejszy RSC?
REKLAMA