Witam
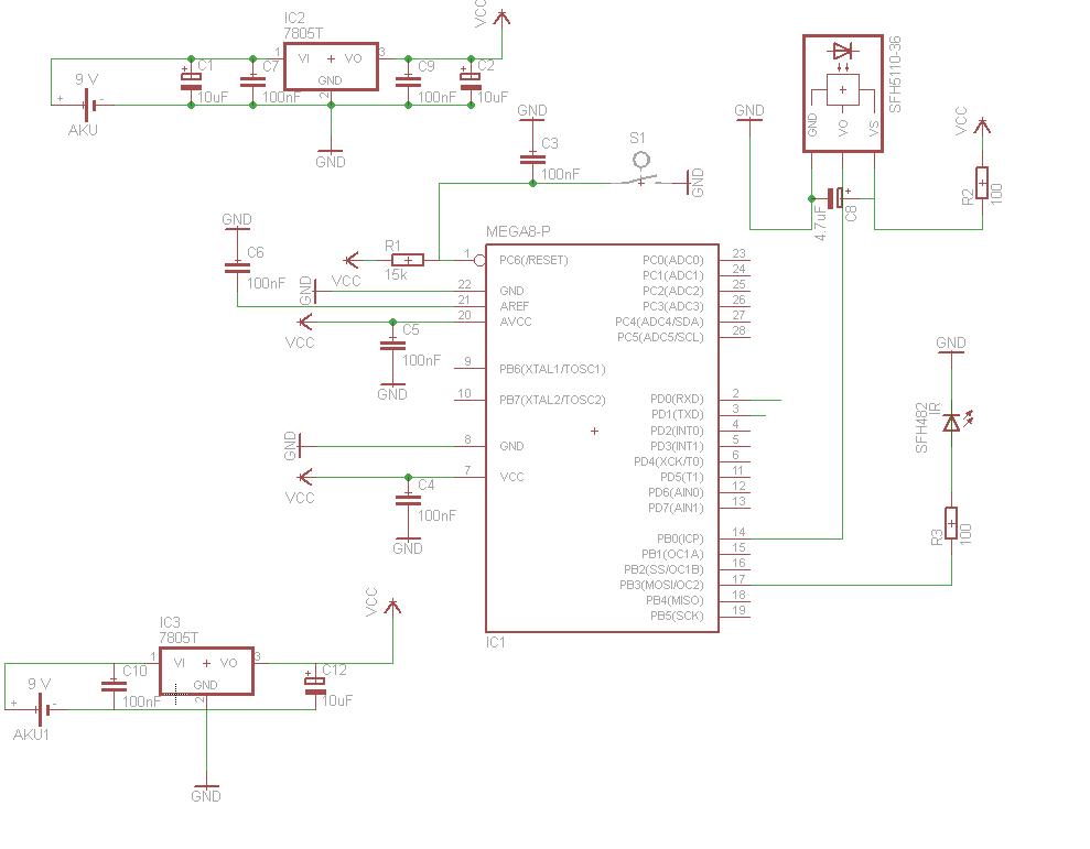
Dziś zmieniłem zasilanie z popularnego 7805 (przed wejściem kondensatory 10uF i 100nF, to samo za układem) na L4941BV (dałem przed 20uF, a za 100nF). Na mikrokontrolerze testowałem czujnik podczerwieni, gdzie przy 7805 odbierał sygnał odbicia od ręki z ok 40cm, natomiast po wymianie na L4941BV odległość spadła do jakiś 25cm. Czy może to mieć coś wspólnego z działaniem programu albo natężeniem prądu na wyjściu uC (dioda ir podłączona przez rezystor do jednego z portów).
Dziś zmieniłem zasilanie z popularnego 7805 (przed wejściem kondensatory 10uF i 100nF, to samo za układem) na L4941BV (dałem przed 20uF, a za 100nF). Na mikrokontrolerze testowałem czujnik podczerwieni, gdzie przy 7805 odbierał sygnał odbicia od ręki z ok 40cm, natomiast po wymianie na L4941BV odległość spadła do jakiś 25cm. Czy może to mieć coś wspólnego z działaniem programu albo natężeniem prądu na wyjściu uC (dioda ir podłączona przez rezystor do jednego z portów).
