logo elektroda
logo elektroda
X
logo elektroda
REKLAMA
REKLAMA
Adblock/uBlockOrigin/AdGuard mogą powodować znikanie niektórych postów z powodu nowej reguły.

[Atmega8][Bascom] Sterowanie żarówkami 230 V z uC. Triak.

kamoreks 05 Kwi 2012 15:01 9516 20
REKLAMA
  • #1 10759986
    kamoreks
    Poziom 14  
    Witam,

    planuje zrobić sterowanie żarówkami z portów uC. Na początek jedna żarówka bez ściemniacza.

    Zastanawiałem się czy nie trzeba to zrobić tak iż, do bazy uC należy podłączyć bramkę triaka i nią sterować, najlepiej przez jakiś mały tranzystor BC5XX.

    Zastanawia mnie, tylko że na GND pojawi się napiecie 230 V więc to jest nie dopuszczalne. A jakby wyprostować napięcie mostkiem Greatza i zrobić 230 V stałe to mogło by tak być?

    [Atmega8][Bascom] Sterowanie żarówkami 230 V z uC. Triak.
  • REKLAMA
  • Pomocny post
    #2 10760001
    jaglarz
    Poziom 23  
    Podłącz poprzez układ MOC 3041, to rozwiąże twój problem.

    Zawiera diodę świecąca (którą wysterowujesz przez mikrokontroler), fotoelement podłączasz do triaka. Zapewni to izolację od sieci 230 V.

    Dałbym ci schemat, ale moje linki są tu blokowane (chyba że na PW).
  • REKLAMA
  • #3 10760042
    kamoreks
    Poziom 14  
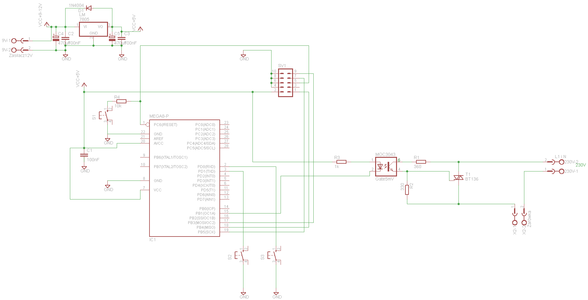
    Poproszę na PW, a a propos mojego schematu - jest poprawny elektrycznie, i będzie działać? Pomijam procka i chciałem dodać, że mam LCD do niego podłączony.

    O MOC30XX oczywiście czytałem i wiem, że trzeba odseparować, ale gdybym np. nie chciał tego zrobić, to poproszę o informację na temat mojego schematu, bo wydaje mi się, że chyba nie jest poprawnie podłączona bramka triaka do tranzystora.

    Dodano po 33 [sekundy]:

    kamoreks napisał:
    Poproszę na PW, a apropo mojego schematu czy jest poprawny elektrycznie i będzie działać? Pomijam procka i chciałem dodać, że mam LCD do niego podłączony.

    O MOC30XX oczywiście czytałem, i wiem że trzeba odseparować, ale gdybym np nie chciał tego zrobić to poproszę o informację na temat mojego schematu, bo wydaje mi się, że chyba nie jest poprawnie podłączona bramka triaka do tranzystora.
  • #4 10760058
    jaglarz
    Poziom 23  
    Niestety na PW link też jest obcinany.

    Zrobimy tak, wejdź na moją stronę, dział elektronika, projekt Włącznik 230 V, tam jest schemat.

    Oczywiście że masz źle, bramka triaka jest na stałe do masy. Jednak zalecam MOC 3041. :D
  • REKLAMA
  • #5 10760087
    Konto nie istnieje
    Poziom 1  
  • #6 10760148
    kamoreks
    Poziom 14  
    [Atmega8][Bascom] Sterowanie żarówkami 230 V z uC. Triak.

    Czy schemat teraz jest poprawny?
  • #7 10760264
    mirekk36
    Poziom 42  
    Oczywiście, że nie jest poprawny - pomijam już filtrację zasilania bo tego w ogóle nie ma,

    ale jak zwykle na tego typu schematach niefrasobliwie nie podłączają sobie niektórzy zasilania do AVCC i do AGND - a po co? - a później zdziwko że cały PORTA nie działa

    Dodano po 1 [minuty]:

    Poza tym to jest żarówa z triakiem - a ty co - przez mostek gretza chcesz zasilać tą żarówę ?

    oj czuję że pierwsze podłączenia takiego układu i to bez optoizolatora typu MOC304x w twoim przypadku skończą się kulą ognistą na płytce - byle by tobie się nic nie stało.
  • #9 10760349
    kamoreks
    Poziom 14  
    [Atmega8][Bascom] Sterowanie żarówkami 230 V z uC. Triak.

    Ale to co jest w nim nie poprawne pomijając fakt podłączenia mikroprocesora, ponieważ mam podłączony jak na schemacie totalne minimum w rzeczywistości na płytce stykowej prototypowej?

    Czy dobrze wysterowana jest bramka triaka?
    Czy schemat od strony sterowania triakiem i żarówką jest poprawny?

    Co do optotriaka to oczywiście zastosuje go, jednak dziwi mnie to iż ma 6 nóżek a na schematach, wykorzystywane są 4 ale oczywiście zgłębię wiedzę i się dowiem.
  • #10 10760364
    mirekk36
    Poziom 42  
    No ten czerwony napis, który dałeś na tym rysunku wszystko wyjaśnia i w zasadzie sam sobie odpowiedziałeś. Tylko trzeba byłoby go troszkę rozszerzyć, np tak:

    UWAGA! na schemacie pominięto prawidłowe podłączanie WSZYSTKIEGO zgodnie ze sztuką, nie mówiąc już o tym, że to nie schemat tylko hmm jakaś laurka bardziej.

    Nie mówiąc już o tym, że w sieci ale i na samej elektrodzie w szukajce znajdziesz od razu z marszu ze 20 tys schematów jak się łączy triaka żeby sterować go z procesora i to w najprzeróżniejszych konfiguracjach. A o czytaniu not PDF już nawet nie wspomnę - tam masz GOTOWE i podane na patelni schematy - ale po co tam czytać PDF'y ?

    Sorki za tą uszczypliwość, ale w dobie tylu darmowych i prostych programów do edycji schematów to rysowanie laurek w MS Paint zakrawa o zgrozę. A do tego jeszcze informacje że schemat niezgodny ze sztuką - to w czymż tu dalej pomagać ?

    Ludzie ci piszą - czytaj PDF, zobacz jak się łączy procesor, zobacz to , zobacz tamto - a ty zmieniasz na tym rysunku miejscami żarówkę albo inne elementy - co przypomina mi to jakbyśmy grali tu w kółko i krzyżyk ;)
  • REKLAMA
  • #11 10760415
    dondu
    Moderator na urlopie...
    Albo wklejasz właściwy kompletny schemat, albo trzeba będzie temat zarekomendować do kosza.
    Forum nie jest tylko dla Ciebie, a osoby które zobaczą taki schemat w przyszłości i wykonają go, mogą ponieść tego przykre konsekwencje.
  • #12 10761125
    kamoreks
    Poziom 14  
    [Atmega8][Bascom] Sterowanie żarówkami 230 V z uC. Triak.

    Zamieszczam schemat, prosze o pomoc w podłączeniu transoptora.
  • #13 10762485
    tehaceole

    Poziom 28  
    Wiesz co Kolego... Mam dla Ciebie taką propozycję - zainwestuj parę zł i zakup jakiś gotowy zestaw prototypowy z wyjściem 230V. Bo póki co to widać, że możesz SOBIE LUB KOMUŚ POSTRONNEMU ZROBIĆ KRZYWDĘ!!! Programowanie za które chcesz się zabrać to jedna sprawa, ale hardware, który jest Ci potrzebny to już inna bajka. Tutaj nie ma miejsca na jakieś partyzantki! W układzie będziesz miał 230V i to nie są żarty. Twoja niefrasobliwość w podejściu do rad udzielanych przez przedmówców może doprowadzić do tragedii. W najlepszym wypadku "jedynie" puścisz z dymem programator i komputer - raczej nie będzie im się podobać strzał 230V na elektronikę.
    W programowaniu chętnie Ci pomożemy bo tutaj nic złego się wydarzyć nie może. Jednak z hardware - naprawdę apeluję do Twojego zdrowego rozsądku: zastosuj się do rad Kolegów, albo daj sobie spokój z samodzielnym wykonaniem prototypu.
  • #14 10762659
    kamoreks
    Poziom 14  
    [Atmega8][Bascom] Sterowanie żarówkami 230 V z uC. Triak.

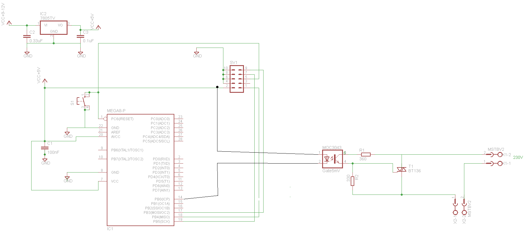
    Witam ponownie, ten schemat powyżej już jest poprawny. Przydałby się jeszcze układ gasikowy, ale nie wszyscy go stosują a jak mniemam do małych indukcyjności i mocy nie jest wymagany.

    Zapalanie żarówki będzie się odbywało przez ustawienie 0 na porcie Pb0.

    Nie wiem tylko czemu miałbym stosować gotowy układ, skoro zastosowałem transoptor, mam wrażenie, że nikt nie widział wogóle nowych schematów.
  • #15 10762667
    tehaceole

    Poziom 28  
    Układ w dalszym ciągu nie jest poprawny... Choćby tak prozaiczna sprawa jak rezystor w obwodzie diody transoptora.
  • #16 10762668
    jaglarz
    Poziom 23  
    Rezystor w katodzie, reszty nie analizuję.
  • #17 10762770
    kamoreks
    Poziom 14  
    Wychodzi Rezystor ~1000 Omów, dla uzyskania 3.85 mA dla diody transoptora, dobrze myślę? Zakładam spadek na diodzie optotriaka 1.15 V jak w nocie przy ~5 mA.

    5-1.15V= 3.85V

    3.85V/1 kOm= 3,85 mA

    Przy czym nie ma podanego typowego prądu, jest jedynie absolutnie maksymalny 60mA, więc uznaje, że 5 mA to typowy.
  • #18 10762794
    tehaceole

    Poziom 28  
    Uważaj z optotriakami serii MOC ponieważ w zależności od wersji mają one różne wartości prądu diody, niektóre potrzebują tylko 5mA. Przed dobraniem rezystora koniecznie sprawdź to w datasheet Twojego konkretnego egzemplarza!!!

    Tak na marginesie
    kamoreks napisał:
    30 mAh dla diody
    to chyba coś nie tak w kwestii nazewnictwa jednostek elektrycznych...
  • #19 10768425
    kamoreks
    Poziom 14  
    [Atmega8][Bascom] Sterowanie żarówkami 230 V z uC. Triak.

    Witam ponownie,

    zbudowałem powyższą konfigurację i działa. Jednak jest mały problem,

    
    
                 $regfile = "m8def.dat"                         'plik dat dla ATmega8
    
    
    $crystal = 1000000
    
    
    
    Config Portb = &B11111111
           Portb = &B11111111
    
           Config Portd = &B11111110
    
    
    Do                                                          '
    
    
      If Pind.0 = 0 Then
    
      Portb.0 = 0
    
      End If
    
      Loop
    
                            End
    


    Żarówka świeci jak wcisnę PIND.0, a gaśnie jak puszcze
    PIND.0, jak trzymam PIND.0 to świeci ile trzymam.


    Jednak gdy wcisnę PIND.1 to niestety żarówka co któreś kliknięcie też świeci :D Gdy zewrę kabelkiem, to raz świeci od razu raz po np: 1 sek się zapala.

    Wg mnie nie powinien układ wogóle reagować na PIND.1.
    Więc totalnie nie wiem co jest grane.
  • #20 10768446
    mirekk36
    Poziom 42  
    No jest jeszcze jeden mały szczegół - warto by się dowiedzieć doczytać jak działa triak ? ;)

    A on się panie sam wyłącza w każdym przejściu przez ZERO sieci - więc co za zdziwienie że ci się wyłącza ?
  • #21 10779371
    kamoreks
    Poziom 14  
    Triak działa tak, że zaczyna przewodzić obwód KATODA anoda po podaniu impulsu bramkowego. Ale, nie wiem co ma to wspólnego z moim postem, za bardzo może coś przeoczyłem. Aha no jak puścimy przycisk, to zgaśnie jak prąd przejdzie przez 0.

    Przecież, jak nacisnę Przycisk 0 to jest OK, zapala się jak puszczę to gaśnie.

    Ale czemu się zapala jak wciskam Przycisk 1 (PIND.1) ? Przecież wtedy nie powinien się załączać? Wciśnięcie PIN.1 powoduje przepływ prądu rzędu 2 mA, przed Pb.0.
REKLAMA