Witam
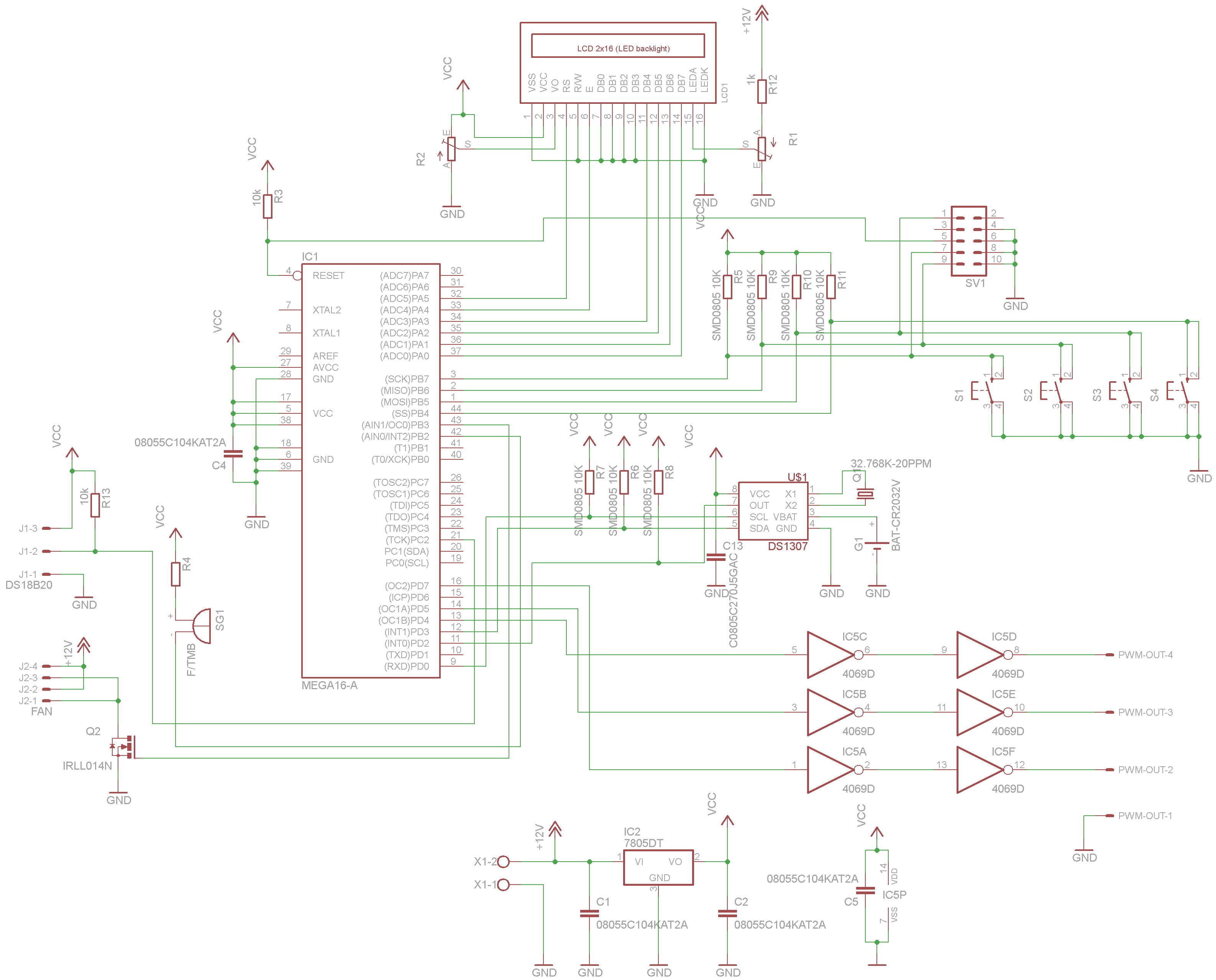
Wykorzystuje 2 sprzętowe PWM w atmedze i podczas załączania następuje mignięcie pełną mocą wygaszenie i dopiero ustawienie pożądanej wartości PWM. Czy to zjawisko przy starcie można wyeliminować programowo czy tylko sprzętowo dodając np bramkę AND i po ustabilizowaniu stanów zezwolenie na przepuszczenie PWM?
Wykorzystuje 2 sprzętowe PWM w atmedze i podczas załączania następuje mignięcie pełną mocą wygaszenie i dopiero ustawienie pożądanej wartości PWM. Czy to zjawisko przy starcie można wyeliminować programowo czy tylko sprzętowo dodając np bramkę AND i po ustabilizowaniu stanów zezwolenie na przepuszczenie PWM?

![[Atmega32] [Atmega32][Bascom] Jak wyeliminować mignięcie PWM przy starcie? [Atmega32] [Atmega32][Bascom] Jak wyeliminować mignięcie PWM przy starcie?](https://obrazki.elektroda.pl/7301770900_1333814260.png)