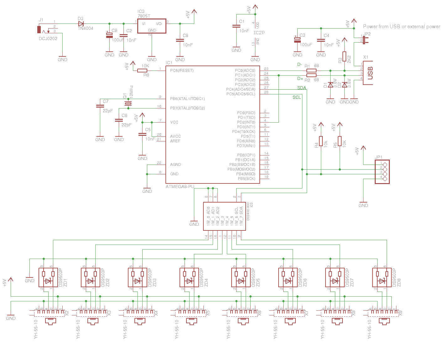
Chciałbym uruchomić konweret i2c-tiny-usb na układzie Atmega8. Na elektrodzie były już doniesienia, że ktoś zbudował działający konwerter na attiny45. Na stronie projektu http://www.harbaum.org/till/i2c_tiny_usb/index.shtml jest też wersja na Atmegę8 jednak nie udało mi się jej uruchomić. W udostępnionej paczce w katalogu firmware są źródła, które kompilują się bez problemu. Jest też opisane jak ustawić fusy oraz odpowiedni Makefile dla atmegi.
Napisałem do autora odpisał, że dawno temu zrobił jeden prototyp więc powinno chyba działać.
Czy ktoś może próbował zrobić taki konwerter albo mógłby rzucić okiem na źródła?
Jeśli chodzi o bład to problem pojawia się już na początku z komunikacja USB.
Spróbowałem, też pierwszy z brzegu projekt konwerter USB<->serial
http://www.recursion.jp/avrcdc/cdc-232.html#usage
Co prawda są inne piny dla usb ale działa więc rezonator, diody i rezystory od USB są chyba poprawnie podłączone.
Czy ktoś mógłby u siebie spradzić czy mu to działa. Załączam .hex oraz schemat.
Programuję tak
Napisałem do autora odpisał, że dawno temu zrobił jeden prototyp więc powinno chyba działać.
Czy ktoś może próbował zrobić taki konwerter albo mógłby rzucić okiem na źródła?
Jeśli chodzi o bład to problem pojawia się już na początku z komunikacja USB.
[ 761.152052] usb 2-1: new low speed USB device using uhci_hcd and address 14
[ 761.332053] usb 2-1: device descriptor read/64, error -71
[ 761.612058] usb 2-1: device descriptor read/64, error -71
Spróbowałem, też pierwszy z brzegu projekt konwerter USB<->serial
http://www.recursion.jp/avrcdc/cdc-232.html#usage
Co prawda są inne piny dla usb ale działa więc rezonator, diody i rezystory od USB są chyba poprawnie podłączone.
Czy ktoś mógłby u siebie spradzić czy mu to działa. Załączam .hex oraz schemat.
Programuję tak
avrdude -c usbtiny -p atmega8 -U lfuse:w:0x9f:m -U hfuse:w:0xc9:m -U flash:w:firmware.hex
