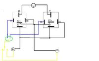
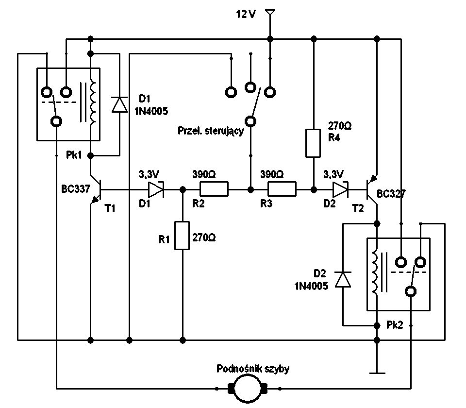
Mam problem z podłączeniem sterowania przekaźników, mianowicie z przełącznika którym chcę sterować przekaźniki wychodzi jeden przewód który w pozycji 1 ma (+) w pozycji 2 jest neutralny a w pozycji 3 ma (-). Potrzebuje zastosować to do podnośnika szyby. Wymyśliłem taki układ tylko nie działa on do końca odpowiednio. Dwie cewki przekaźników po przełączeniu sterowania w pozycję neutralna przyciągają styki lub robi to jedna co jest niepożądane. Ktoś może podpowiedzieć co wstawić w miejsce zielonego kółka na moim schemacie aby ten układ działał poprawnie
Dodano po 3 [minuty]:

Dodano po 3 [minuty]: