Witam
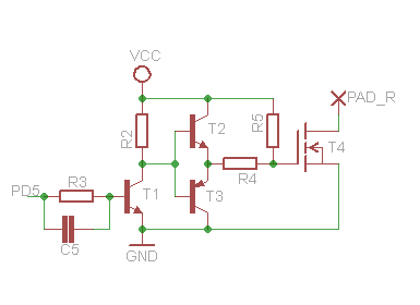
Buduję układ, który za pomocą sygnału PWM sterowałby odbiornikiem pobierającym coś koło 2A. Moją uwagę przykuł IRF8714. Przeglądając notę katalogową (Link) wyczytałem, że w stanie przewodzenia - 4.5V na bramce - ma wyjątkowo małą rezystancję, nieco ponad 8 miliomów. Oczywiście mi to na rękę - prawie zerowe ciepło na tranzystorze a, co ważniejsze, napięcie na bramce osiągalne dla AVRów. I tutaj przechodzimy do sedna sprawy. Planuję generować sygnał PWM o częstotliwości około 1kHz i nie wiem jak się zachować w stosunku do MOSFETa. Czytałem że dla większych częstotliwości trzeba użyć drivera, który byłby w stanie odpowiednio szybko ładować i rozładowywać kondensator bramkowy. Tylko właśnie nie mam pojęcia czy 1kHz to już "większa częstotliwość". Jeśli tak, to czy MCP1416 załatwiłby sprawę? A jak nie, to czy mogę po prostu podpiąć bramkę pod wyjście Atmegi i wszystko będzie działać jak należy? Nie zależy mi na większych częstotliwościach, 1kHz zdecydowanie wystarczy.
Wybaczcie moje banalne pytanie, ale nigdy nie miałem do czynienia z MOSFETami i wszystko zaczyna mi się już mieszać...
//edit
Dodam, że bardzo mi zależy na jak najmniejszej liczbie elementów. Docelowo przewiduję blisko sto tranzystorów do obsłużenia.
Buduję układ, który za pomocą sygnału PWM sterowałby odbiornikiem pobierającym coś koło 2A. Moją uwagę przykuł IRF8714. Przeglądając notę katalogową (Link) wyczytałem, że w stanie przewodzenia - 4.5V na bramce - ma wyjątkowo małą rezystancję, nieco ponad 8 miliomów. Oczywiście mi to na rękę - prawie zerowe ciepło na tranzystorze a, co ważniejsze, napięcie na bramce osiągalne dla AVRów. I tutaj przechodzimy do sedna sprawy. Planuję generować sygnał PWM o częstotliwości około 1kHz i nie wiem jak się zachować w stosunku do MOSFETa. Czytałem że dla większych częstotliwości trzeba użyć drivera, który byłby w stanie odpowiednio szybko ładować i rozładowywać kondensator bramkowy. Tylko właśnie nie mam pojęcia czy 1kHz to już "większa częstotliwość". Jeśli tak, to czy MCP1416 załatwiłby sprawę? A jak nie, to czy mogę po prostu podpiąć bramkę pod wyjście Atmegi i wszystko będzie działać jak należy? Nie zależy mi na większych częstotliwościach, 1kHz zdecydowanie wystarczy.
Wybaczcie moje banalne pytanie, ale nigdy nie miałem do czynienia z MOSFETami i wszystko zaczyna mi się już mieszać...
//edit
Dodam, że bardzo mi zależy na jak najmniejszej liczbie elementów. Docelowo przewiduję blisko sto tranzystorów do obsłużenia.
