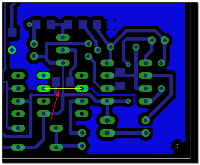
Jeżeli po zrobieniu Polygon'u masz jeszcze widoczne linie sygnałowe, to należy odświeżyć za pomocą narzędzia
Ratsnest.
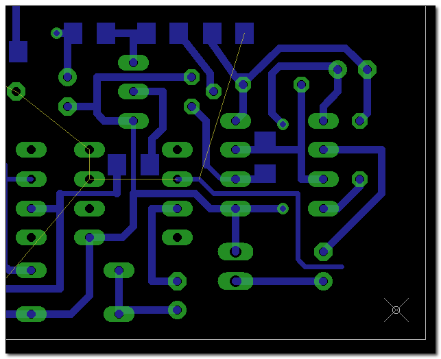
Zresztą w tym przypadku, to nie był błąd programu, tylko prawidłowa reakcja na pojedynczą cienką ścieżkę masy.
Program łączy najbliższe punkty, a w tym przypadku to były te między wyprowadzeniami układy scalonego.
Gdybyś taką dodatkową ścieżkę poprowadził z innego miejsca, a zakończył w pobliżu tej istniejącej, to linia sygnałowa, pokazała by się miedzy ich końcami ścieżek.
