logo elektroda
logo elektroda
X
logo elektroda
REKLAMA
REKLAMA
Adblock/uBlockOrigin/AdGuard mogą powodować znikanie niektórych postów z powodu nowej reguły.

Cb Alan 109 brak dźwięku z głośnika.

Q-bass 24 Kwi 2012 21:31 5248 9
REKLAMA
  • #1 10829647
    Q-bass
    Poziom 9  
    Witam mam problem ze swoim alanem 109 . Objawia się następująco radyjko nadaje i słychać je bardzo dobrze . Gorzej z odbiorem nic nie słychać na wbudowanym głośniku ani na podłączanym zewnętrznym , wbudowany w alanie wskażnik diodowy wskazuje odbierany sygnał . Co jest zepsute i czy opłaca się naprawa .
  • REKLAMA
  • #2 10829684
    maylo
    Poziom 26  
    Na początek sprawdź mikrofon :) - powtarzane po stokroć razy
  • REKLAMA
  • #3 10829831
    Q-bass
    Poziom 9  
    maylo napisał:
    Na początek sprawdź mikrofon :) - powtarzane po stokroć razy


    Mikrofon znaczy gruszka ? Jestem laikiem dlatego pytam .

    Moderowany przez Olek II:

    Mikrofon znaczy mikrofon.

  • #4 10829880
    maylo
    Poziom 26  
    Tak - "gruszka" :) - rozkręć wtyczkę mikrofonową i zobacz czy są przylutowane wszystkie przewody.
  • REKLAMA
  • #5 10830042
    lensars
    Poziom 10  
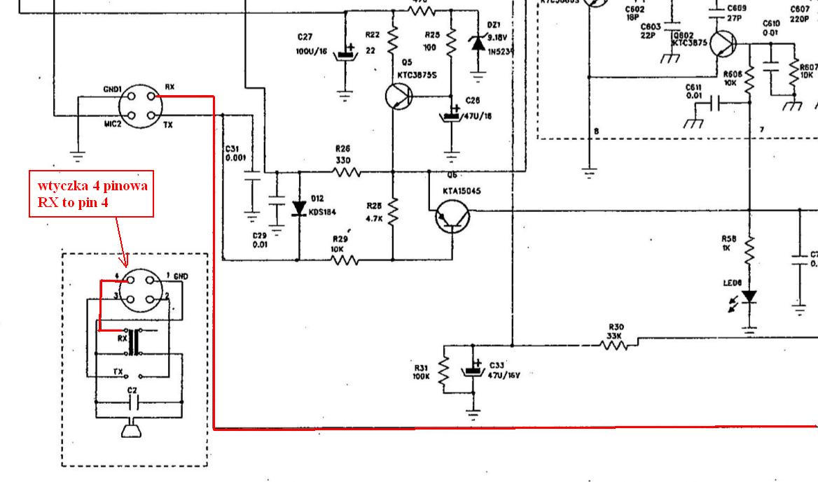
    Ja stawiam na oderwany w mikrofonie kabelek od RX (najczęściej jest czarny).
  • #7 10830679
    maylo
    Poziom 26  
    WTYCZKĘ a nie mikrofon.
  • REKLAMA
  • #8 10830687
    Q-bass
    Poziom 9  
    Rozebrałem też wtyczkę i faktycznie czerwony przewód " odpadł "
    Przylutuje i sprawdzę działanie.
  • #9 10830708
    SP5ANJ
    Spoczywaj w Pokoju
    Q-bass napisał:
    Rozkręciłem gruszkę i nie widać żadnego luźnego przewodu .

    Jest mowa również o wtyczce mikrofonowej.

    Cb Alan 109 brak dźwięku z głośnika.


    Pozdrawiam.
  • #10 10836289
    Q-bass
    Poziom 9  
    Wszystkim bardzo dziękuje za pomoc Alan żyje :)
REKLAMA