Witam,
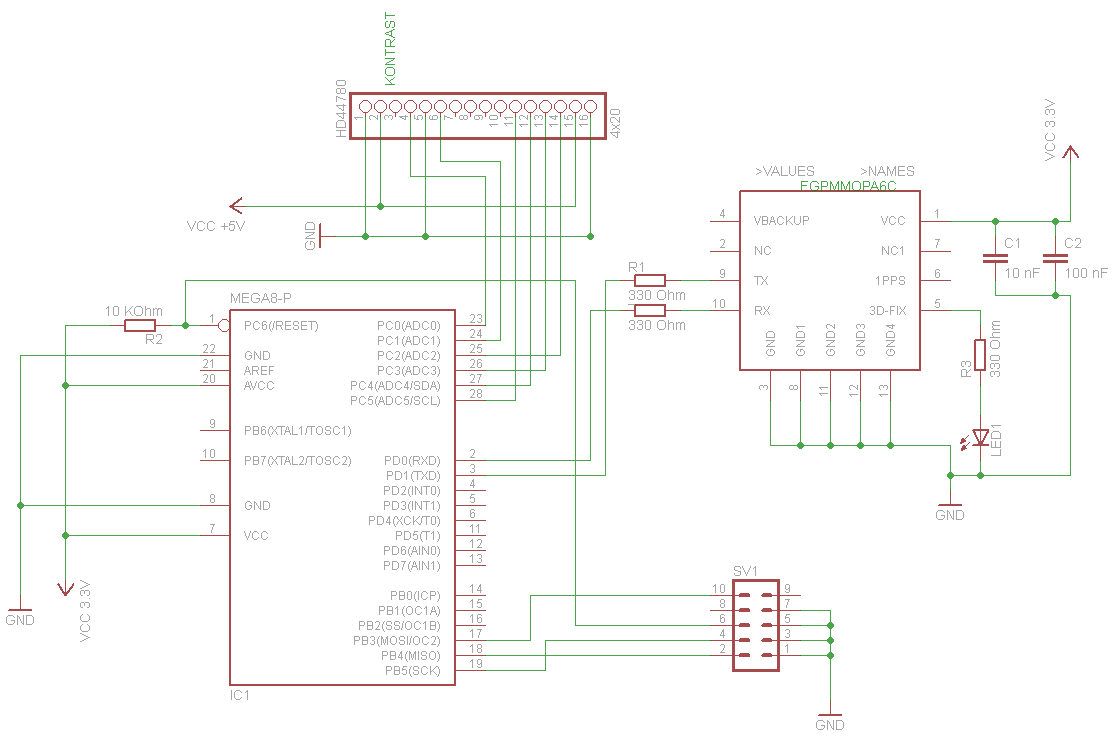
Od kilku godzin tworzę mini projekt, który za pomocą ATmegi8 ma wyświetlić na LCD HD44780 informacje z GPS-a. Na razie wszystkie próby wykonuje w domu dlatego nie mam pewności czy to jest przyczyną, że nie mogę złapać sygnału GPS czy w moim kodzie czy schemacie jest jakiś błąd.
Procesor: ATmega8 2 MHz wew.
GPS: GPS-FGPMMOPA6C
W załączniku konfiguracja ATmegi8 i schemat projektu.
Jeśli wszystko będzie OK to spróbuje przenieść się na powietrze ale muszę mięć pewność 100% że do tej pory wszystko jest dobrze zrobione bo mając to zmontowane na płytce prototypowej wszystko wisi
Czy wszystko jest zrobione i zaprogramowane prawidłowo?
Od kilku godzin tworzę mini projekt, który za pomocą ATmegi8 ma wyświetlić na LCD HD44780 informacje z GPS-a. Na razie wszystkie próby wykonuje w domu dlatego nie mam pewności czy to jest przyczyną, że nie mogę złapać sygnału GPS czy w moim kodzie czy schemacie jest jakiś błąd.
Procesor: ATmega8 2 MHz wew.
GPS: GPS-FGPMMOPA6C
Kod: C / C++
W załączniku konfiguracja ATmegi8 i schemat projektu.
Jeśli wszystko będzie OK to spróbuje przenieść się na powietrze ale muszę mięć pewność 100% że do tej pory wszystko jest dobrze zrobione bo mając to zmontowane na płytce prototypowej wszystko wisi
Czy wszystko jest zrobione i zaprogramowane prawidłowo?

![[Atmega8][C] Weryfikacja kodu komunikacji z modułem GPS [Atmega8][C] Weryfikacja kodu komunikacji z modułem GPS](https://img840.imageshack.us/img840/2448/img20120506132307.th.jpg)
![[Atmega8][C] Weryfikacja kodu komunikacji z modułem GPS [Atmega8][C] Weryfikacja kodu komunikacji z modułem GPS](https://img35.imageshack.us/img35/1700/img20120506132220.th.jpg)