W moniitorze Samsung LS22MYLKF .
Spalony bezpiecznik , po wymianie brak napięć. Wymieniłem układ CT1102 ale mam problem z tranzystorem. Na mierniku mam jedynie przejście B-E tak jak w tranzystorze n-p-n ale nawet nie jestem pewny jakeg typu tranzystor tam siedzi .
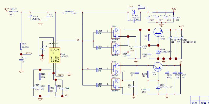
Oznaczenie tranzystora AR33 ( schematowe Q501) obudowa SOT-223 lub bardzo podobna . Objaw uszkodzenia - biały ekran. Ktokolwiek cś wie na temat tej usterki i jest w stanie podać typ tranzystora który można tam zastosować jest proszony o kontakt. Szkoda mi tego monitora .
Spalony bezpiecznik , po wymianie brak napięć. Wymieniłem układ CT1102 ale mam problem z tranzystorem. Na mierniku mam jedynie przejście B-E tak jak w tranzystorze n-p-n ale nawet nie jestem pewny jakeg typu tranzystor tam siedzi .
Oznaczenie tranzystora AR33 ( schematowe Q501) obudowa SOT-223 lub bardzo podobna . Objaw uszkodzenia - biały ekran. Ktokolwiek cś wie na temat tej usterki i jest w stanie podać typ tranzystora który można tam zastosować jest proszony o kontakt. Szkoda mi tego monitora .

Mimo to pozdrawiam i miłego dnia życzę.