Każdy z was pewnie widział w barze lampę plazmową heinekena. Wygląd ma bardzo atrakcyjny. Udało mi się dostać owe urządzenie niestety jakiś elektronik od dzwonków gazowych napędzanych parą przemysłową już wraził tam swoje palce. Pokaże wam fotki może mi pomożecie z regeneracją lampy
Jak widać brakuje na zdjęciu diody D1 i D3 ale to nie problem. Złącze na rogu to tylko włącznik wiec też lux. Trafo z opisem HVT-2 którego brak zasilał neon wewnątrz butelki co ją podświetlało wiec na razie tez olejemy. Ale problem mam z transformatorkiem T1 ma 6 wyprowadzeń i nie wiem co mogę tam wsadzić.
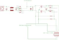
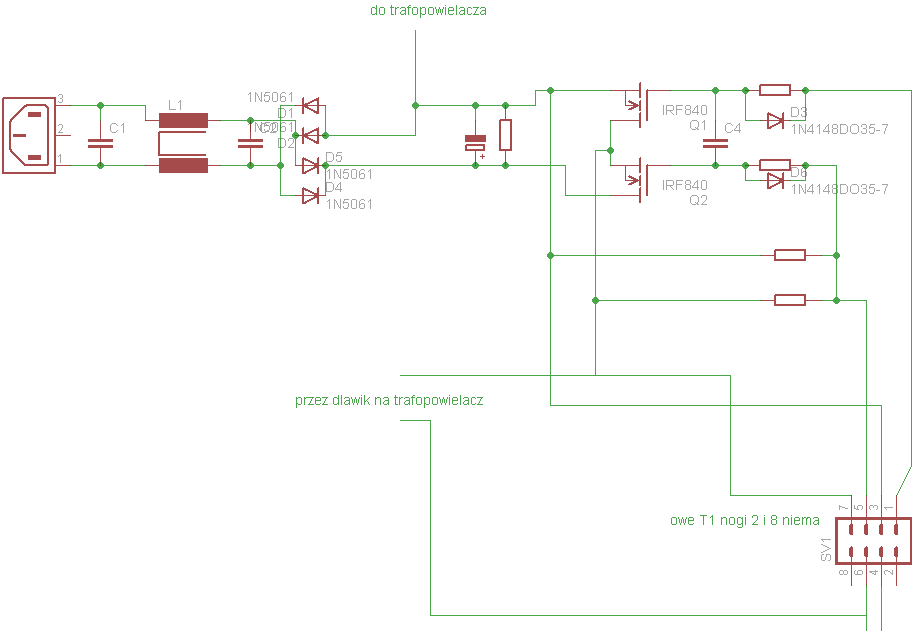
Z tego co widzę po ścieżkach to... Zasilanie AC idzie na kondensatory i dławik Następnie na Diody których 2-ch brak. Z tych diod wyprostowane 230VDC przez kondensator 22uF - "plus" na dren Mosfeta IRF730 a "minus" na źródło. I potem zaczyna się owe trafo. Przypuszczam z mojego myślenia ze IRFy są po to by zmienić częstotliwość z 50Hz na wyższą. Za trafem jest KA555 wiec zasilanie powinno być do 16V tylko ma 6 nóg ktoś wie co tam można wstawić ? jak coś wykonam wstępny jakiś rysunek ścieżek i elementów. A może ma ktoś taka lampę i może zmierzyć napięcia.
I czy przypadkiem nie jest to jakiś transformatorek separacyjny ?
---->
Uzupełniłem diody i zamontowałem trafo o 3-ch takich samych uzwojeniach by na IRF poszło 16V z 555 niestety z IRFów coś wypłyneło bo się zagotowały ma ktoś jakis pomysł ?
Jak widać brakuje na zdjęciu diody D1 i D3 ale to nie problem. Złącze na rogu to tylko włącznik wiec też lux. Trafo z opisem HVT-2 którego brak zasilał neon wewnątrz butelki co ją podświetlało wiec na razie tez olejemy. Ale problem mam z transformatorkiem T1 ma 6 wyprowadzeń i nie wiem co mogę tam wsadzić.
Z tego co widzę po ścieżkach to... Zasilanie AC idzie na kondensatory i dławik Następnie na Diody których 2-ch brak. Z tych diod wyprostowane 230VDC przez kondensator 22uF - "plus" na dren Mosfeta IRF730 a "minus" na źródło. I potem zaczyna się owe trafo. Przypuszczam z mojego myślenia ze IRFy są po to by zmienić częstotliwość z 50Hz na wyższą. Za trafem jest KA555 wiec zasilanie powinno być do 16V tylko ma 6 nóg ktoś wie co tam można wstawić ? jak coś wykonam wstępny jakiś rysunek ścieżek i elementów. A może ma ktoś taka lampę i może zmierzyć napięcia.
I czy przypadkiem nie jest to jakiś transformatorek separacyjny ?
---->
Uzupełniłem diody i zamontowałem trafo o 3-ch takich samych uzwojeniach by na IRF poszło 16V z 555 niestety z IRFów coś wypłyneło bo się zagotowały ma ktoś jakis pomysł ?

