logo elektroda
logo elektroda
X
logo elektroda
REKLAMA
REKLAMA
Adblock/uBlockOrigin/AdGuard mogą powodować znikanie niektórych postów z powodu nowej reguły.

Alan 121 brak nadawania po wymianie tranzystorów 2SC2078 i 2SC2314, co dalej?

pacer81 11 Maj 2012 21:01 2554 6
REKLAMA
  • #1 10885873
    pacer81
    Poziom 13  
    Witam wszystkich! Mam mały problem ze swoim radyjkiem ponieważ kilka dni temu padło mi nadawanie, poczytałem kilka tematów w tej sprawie i diagnoza padła na końcówkę mocy więc wymieniłem tranzystor 2SC2078 i driver 2SC2314 jednak po wymianie nadal zero sygnału wyjściowego, więc zwracam się do was o pomoc gdzie mogę jeszcze szukać przyczyny braku nadawania.
    Pozdrawiam i proszę o pomoc!
  • REKLAMA
  • #2 10885917
    kriss51
    VIP Zasłużony dla elektroda
    Istnieje możliwość że kupiłeś 2SC2078 tzw. malowankę czyli podróbkę. Sprawdź jakie napięcia są na kolektorach drivera i końcówki bez naciskania PTT. Mierzyłeś te oryginalne tranzystory czy na ślepo je wymieniłeś? Podstawa w naprawach to pomiary, a nie wymiana na ślepo.
  • REKLAMA
  • #3 10885929
    Ireneo
    Poziom 42  
    pacer81 napisał:
    poczytałem kilka tematów w tej sprawie i diagnoza padła na końcówkę mocy

    Ta diagnoza to efekt czytania czy pomiarów?
  • #4 10886171
    Olek II
    Moderator
    Ireneo napisał:
    Ta diagnoza to efekt czytania czy pomiarów?


    Pewnie czytania, ale że kolega nie wyczytał, że potrzebna sonda w.cz, aby sprawdzić czy driver i stopień końcowy ma sterowanie w.cz. Napięcie stałe, to nie wszystko. I wyjdzie, że wymienione tranzystory są sprawne.
  • REKLAMA
  • #5 10886261
    Konto nie istnieje
    Poziom 1  
  • REKLAMA
  • #6 10886764
    SP5ANJ
    Spoczywaj w Pokoju
    Witan.
    pacer81 napisał:
    ... ponieważ kilka dni temu padło mi nadawanie...

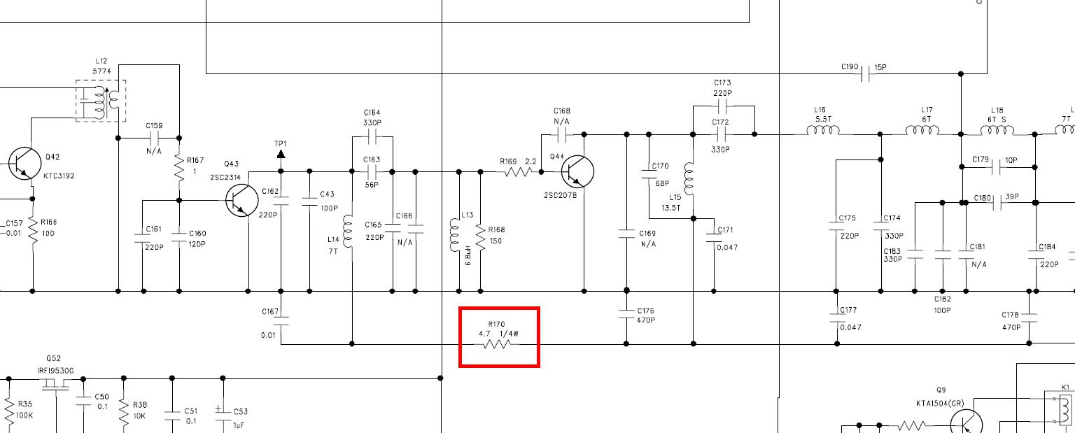
    Bardzo częstą awarią "tych nieszczęsnych" Alanów jest upalenie się opornika R170 po uprzednim upaleniu się drivera.

    Tu masz, o który R170 chodzi :

    Alan 121 brak nadawania po wymianie tranzystorów 2SC2078 i 2SC2314, co dalej?

    Tutaj gdzie go szukać :

    Alan 121 brak nadawania po wymianie tranzystorów 2SC2078 i 2SC2314, co dalej?


    Pozdrawiam.
  • #7 10886976
    pacer81
    Poziom 13  
    Dzięki koledzy za szybką reakcję ale będę miał możliwość posprawdzania dopiero po wekendzie, dam znać jak wyglądają moje zmagania.

    Edit:
    Witam po ponad tygodniowej przerwie! Właśnie zasiadłem do mojego nieszczęsnego radia i tak jak kolega SP5ANJ poradził sprawdzić rezystor okazało się że jest on OK, przy włączonym radiu na tranzystory nie idzie żadne zasilanie.

    Posty scaliłem. /Olek II/
REKLAMA