Witam.
Nie znalazłem podobnego rozwiązania w internecie dlatego chce spytać jak wg. was będzie się sprawował taki układ?
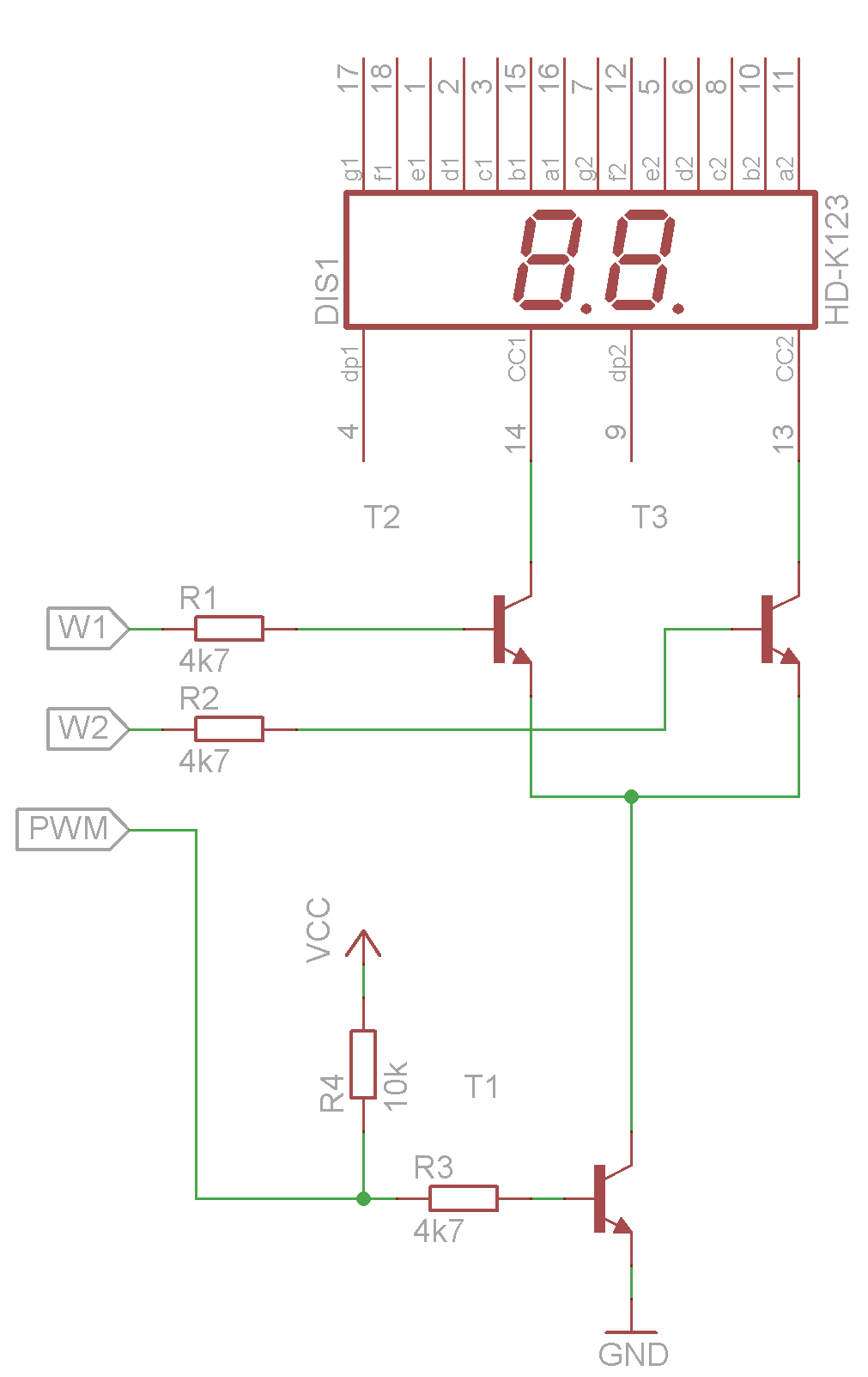
Za pomocą AVR-a chce sterować wyświetlaczami 7-mio segmentowymi LED, oraz dodatkowo poprzez sprzętowy kanał PWM o różnym wypełnieniu regulować jasność świecenia.
Czy nie będzie widoczny efekt migotania jeśli wyświetlacze (docelową mają być 4 sztuki) będę multipleksował z częstotliwością około 250Hz, natomiast kanał PWM będzie chodził z częstotliwością ok. 16kHz?
Nie znalazłem podobnego rozwiązania w internecie dlatego chce spytać jak wg. was będzie się sprawował taki układ?
Za pomocą AVR-a chce sterować wyświetlaczami 7-mio segmentowymi LED, oraz dodatkowo poprzez sprzętowy kanał PWM o różnym wypełnieniu regulować jasność świecenia.
Czy nie będzie widoczny efekt migotania jeśli wyświetlacze (docelową mają być 4 sztuki) będę multipleksował z częstotliwością około 250Hz, natomiast kanał PWM będzie chodził z częstotliwością ok. 16kHz?
