Witam
Napisałem taki program do sterowania serwem na ATMege 8.
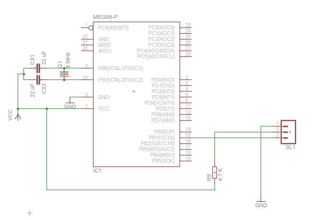
Do takiego schematu (schemat na szybko żeby oddać o co chodzi).
Korzystam z serwa TG9e i pytanie moje brzmi jakie są czasy do ustawienia 0,90,180 stopni albowiem wyczytałem że 1, 1.5 , 2 ms jak również że 0.388 , 1.264 , 2.14 ms i powiem że w obu ustawieniach nie działa. Nie wykluczam że sam coś zrobiłem źle.
Napisałem taki program do sterowania serwem na ATMege 8.
Kod: text
Do takiego schematu (schemat na szybko żeby oddać o co chodzi).
Korzystam z serwa TG9e i pytanie moje brzmi jakie są czasy do ustawienia 0,90,180 stopni albowiem wyczytałem że 1, 1.5 , 2 ms jak również że 0.388 , 1.264 , 2.14 ms i powiem że w obu ustawieniach nie działa. Nie wykluczam że sam coś zrobiłem źle.
