logo elektroda
logo elektroda
X
logo elektroda
REKLAMA
REKLAMA
Adblock/uBlockOrigin/AdGuard mogą powodować znikanie niektórych postów z powodu nowej reguły.

Jak zbudować regulator obrotów silnika 3-fazowego z IR2130?

wilus14 21 Maj 2012 19:59 28251 26
REKLAMA
  • #1 10920744
    wilus14
    Poziom 17  
    Witam mam problem, muszę zbudować regulator obrotów silnika 3 fazowego zasilanego z sieci 3 fazowej. Znalazłem to tylko układy zasilane niskim napięciem na IR2130 czy da się połączyć ten układ tak, aby zasilać go z sieci 3 fazowej. Mam projekt falownika, ale ma on za dużo elementów prosiłbym o jakieś schematy jeżeli ktoś posiada, lub pomoc zmianie schematu.

    Jak zbudować regulator obrotów silnika 3-fazowego z IR2130?
  • REKLAMA
  • #2 10920783
    Błażej
    VIP Zasłużony dla elektroda
    Ty nie potrzebujesz przypadkiem falownika?
  • #3 10920925
    wilus14
    Poziom 17  
    Tak właśnie falownika, potrzebuje w miarę prosty i działający układ.
  • #5 10921555
    wilus14
    Poziom 17  
    Muszę zbudować, robię w szkole stanowisko do badania silnika mam już zrobione wybór gwiazda trójkąt, oraz zmianę kierunku obrotu. Teraz jako osobny moduł potrzebuje regulację obrotów, wykonałem coś takiego na 3 x u2008 i układ da się regulować max do 40% później silnik sam rozkręca się na maxa więc szukam innego rozwiązania.
  • #6 10921593
    michcior
    Poziom 30  
    Silniki 3F (indukcyjne) nienawidzą regulacji napięcia, jeżeli już, to napięcie/częstotliwość.
    Tylko częstotliwością można regulować prędkość obrotową i to zachowując stosunek U/F. Po to nam falowniki.
  • REKLAMA
  • #7 10921613
    wilus14
    Poziom 17  
    No i właśnie pod hasłem falownik znalazłem taki schemat jak w opisie tylko pytanie czy da się go przerobić tak, aby można to było zasilać z 3 faz
  • #8 10921655
    michcior
    Poziom 30  
    Hmm, falownik kluczuje napięcie stałe w układzie mostkowym. Wiec, potrzebne mu jest napięcie stałe. A te z kolei możemy wziąć z 1F, tak jak na ww schemaciku. I wtedy dostaniemy napięcie stałe o wielkości równej amplitudzie sinusa. W Europie (bo schemacik jakby z USA) 230*1.414. Jak się zastosuje mostek 3F no to będzie 400*1.414. To wszystko, jedyna różnica to napięcie, no i ssiemy energię równo ze wszystkich faz.

    Czy układ falownika zniesie 570V to już inna sprawa.

    BTW, warto zainwestować w autotransformator 3F bo eksperymenty na takim napięciu to już nie żarty.
  • REKLAMA
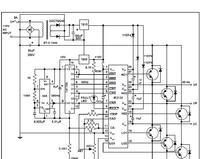
  • #9 10921695
    wilus14
    Poziom 17  
    Znalazłem taki schemat napięcie z sieci jest prostowane więc powinno to zadziałać??

    Jak zbudować regulator obrotów silnika 3-fazowego z IR2130?
  • #10 10921773
    michcior
    Poziom 30  
    Przepraszam, ale jakoś mam wrażenie, że powinieneś ostrożniej podchodzić do tematu. Tak będzie działać ale to w zasadzie szkic. Poza tym niebezpieczny. Procesor zasilany jest z wyprostowanego napięcie i nie jest odseparowany od części WN. Kondensator C12 w prostowniku nie ma podanego napięcia a powinno być co najmniej 750V. Oporniki do wytracenia napięcia R12, to niezłe piecyki.
  • #11 10922178
    wilus14
    Poziom 17  
    Zdaję sobie sprawę z niebezpieczeństwa niemniej muszę to zbudować. Masz może jakieś rady które pomogą mi uruchomić układ?? Nie chcę aby układ od razu poszedł z "dymem".
  • #13 10923707
    jarek_lnx
    Poziom 43  
    Cytat:
    Muszę zbudować, robię w szkole stanowisko do badania silnika mam już zrobione wybór gwiazda trójkąt, oraz zmianę kierunku obrotu.

    Jak zbudujesz falownik, to powyższe na nic się nie przyda.

    Jakiej mocy ten silnik? Ile masz czasu na "dokończenie" pozostałych 99,9% pracy?.

    Cytat:
    Zdaję sobie sprawę z niebezpieczeństwa niemniej muszę to zbudować. Masz może jakieś rady które pomogą mi uruchomić układ?? Nie chcę aby układ od razu poszedł z "dymem".


    Czy ktoś ci powiedział "musisz zbudować falownik", jeśli tematem pracy było by zbudowanie falownika, to nikt rozsądny nie dokładał by do tego jakiegoś stanowiska do badania silników. Zbudowanie przyzwoitego falownika jest to temat kilkukrotnie bardziej skomplikowany, niż jakieś "stanowisko". Tylko nie pisz, że twój nie musi być porządny, powinien być bezpieczny w użytkowaniu dla ciebie, jak również dla tych co będą pracowali na tym stanowisku po tobie. Na dodatek, silnik zasilany z tego falownika, powinien mieć zbliżone warunki pracy do nominalnych, więc zasilanie przebiegiem prostokątnym, o nieregulowanym napięciu odpada, trzeba zrobić porządnie - trójfazowy sinus używając PWM'a.

    Czy wiesz już, jak napisać program do tego?

    To jest układ, w którym stosunkowo łatwo, niewielkim błędem programowym, lub sprzętowym, uzyskać jednoczesny strzał, ze wszystkich półprzewodników. Brak tu jakichkolwiek zabezpieczeń. Nie wolno używać programatora ICSP.
    Najlepiej, na czas uruchamiania, przerobić zasilanie na niskie napięcie.
  • #14 10924675
    wilus14
    Poziom 17  
    Silnik ma moc 0.75kW całe stanowisko jest już gotowe. Na stanowisku jest również hamownia silnik ma nominalnie 3000 obr/min, nauczyciel chciał aby jednym z modułów był układ regulujący obroty, na wykonanie mam 2 tygodnie. Zrobiłem układ na 3x u2008 regulacja działa od 0 do powiedzmy 40% później rozkręca się na maxa. Oto fotka mojego regulatora może da się go jakoś przerobić aby działał.
    Jak zbudować regulator obrotów silnika 3-fazowego z IR2130?
  • #15 10924928
    Błażej
    VIP Zasłużony dla elektroda
    wilus14 napisał:
    może da się go jakoś przerobić aby działał.
    Regulator obrotów silnika 3 fazowego

    Jak ty się zamierzasz zabrać, a właściwie już zabrałeś, za tworzenie regulatora nie znając PODSTAW zagadnienia?!?
    Wyżej ci już napisano, czego potrzebujesz i jak się to nazywa. Oraz jak skomplikowana jest to sprawa. Istnieje oczywiście możliwość samodzielnego stworzenia falownika, ale potrzebne do tego jest porządne zaplecze i to zarówno sprzętowe, jak i wiedzowe.
  • #16 10924955
    wilus14
    Poziom 17  
    Tak pisano mi, układ zbudowałem na podstawie zdjęć z serwisu aukcyjnego są te same elementy jak na zdjęciach i jest to sprzedawane właśnie jako regulator silnika 3 fazowego więc z tond wziął się pomysł na wykonanie takiego właśnie regulatora na 3 układach u2008
  • REKLAMA
  • #17 10925424
    kybernetes
    Poziom 39  
    Wilus14, nie kombinuj z własnymi klejonymi regulatorkami, bo z tego tylko nieszczęście może być a na pewno nie będzie to działać tak jak powinno (stanowisko do badania silników) - bo jak Ty chcesz obciążyć silnik 3 fazowy jeśli go napięciem będziesz sterował? Kup zwyczajny falownik, na allegro można już takie 1,5 kW dostać za niecałe 700 zł. Po co głową w ścianę bić skoro obok są otwarte drzwi?
  • #18 10926654
    Dar.El
    Poziom 41  
    Witam
    Dwa tygodnie akurat starczą na znalezienie falownika i jego zakup. Twój nauczyciel chyba nie zdaje sobie sprawy z żądania.
  • #20 10928235
    wilus14
    Poziom 17  
    Do Dar.El

    Tak ale nie stać mnie na falownik ponieważ wykładamy z własnej kieszeni więc taka suma nie wchodzi w grę.

    Do klamocik

    Jedyna dobra wiadomość, ok dzięki zrobię tak jak piszesz i dam znać czy działa.
  • #21 10928725
    kybernetes
    Poziom 39  
    Tyłka szkłem nie podetrzesz, Wilus14, bez pieniędzy stołu do badania silników nie będzie. Jeżeli nie stać Cię na falownik to tym bardziej nie będzie cię stać na resztę oprzyrządowania tego stołu. Jaki np. zamierzasz zastosować czujnik momentu obrotowego?
  • #22 10930635
    wilus14
    Poziom 17  
    Nie ma to być żadne skomplikowane stanowisko, ma mieć funkcje wyboru gwiazda trójkąt, regulacje obrotów. pomiar obrotów, hamownie oraz pare czasowych przekaźników oto i całe stanowisko.
  • #23 10936801
    klamocik
    Poziom 35  
    W swoim poście napisałeś że regulacja działa do 40% to właśnie dlatego że silnik nie ma obciążenia liniowego i właśnie wentylator lub coś podobnego to ma zrobić ze wzrostem obrotów rośnie obciążenie takie właśnie regulatory dośc dobrze spisują się w tych układach, a jeśli byś założył prądniczkę tachometryczną do czego te układy są przystosowane to rregulowałyby nawet bez obciążenia silnika.
  • #24 10936855
    wilus14
    Poziom 17  
    Z silnikiem będzie połączona prądnica do malucha, czy to wystarczy??
  • #26 10937208
    wilus14
    Poziom 17  
    Nie mam pod ręką żadnego wentylatora. Może jakieś inne pomysły bo to czwartku mam mieć gotową płytkę.
  • #27 10937585
    elek555
    Poziom 37  
    wilus14 napisał:
    Nie mam pod ręką żadnego wentylatora.
    To zobacz pod nogą :)
    wilus14 napisał:
    Może jakieś inne pomysły bo to czwartku mam mieć gotową płytkę.
    Wyjdź z matrixu3d, poczytaj wreszcie w podręczniku jak się reguluje obroty silników trójfazowych
REKLAMA