Witam!
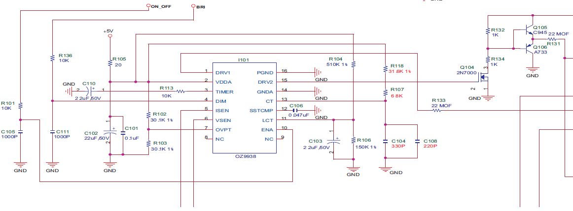
Męczę się z tym monitorem już parę dni.Objaw jest taki że gaśnie podświetlenie po ok 2 sekundach od pojawienia się "no signal". Kiedy zewrę kondensator Timera na 3 pinie OZ9938gn to przestaje działać protekcja i podświetlenie pracuje. Niestety już po ok 20min intensywność świecenia spada stopniowo od lewej strony - obraz ciemnieje. Zarówno górne jak i dolne świetlówki świecą coraz słabiej. Prawa strona jest jaśniejsza ale stopniowo też ciemnieje. Wystarczy wył. i wł. ponownie monitora i wszystko wraca do normy. Podejrzewam że na świetlówki podawane jest za małe napięcie. Kiedy dotykam plusem miernika analogowego do WN poszczególnych świetlówek, to napięcie na zakresie ACV 1000V jest ok 500V, czy jest poprawne? Prawie wszystko sprawdzone. Świetlówki podstawiane inne, wg serwisówki zrobiłem algorytm "Backlight can't be turned on", nie mam tylko jak sprawdzić transformatorów WN ale oba mają podobne oporność uzw. wtórnego różnica kilkanaście ohm. Oglądając notę IC501 (OZ9938gn) wyczytałem że kontrola napięcia i prądu na nogach 5,6 - ISEN, VSEN może załączać mechanizm protekcji wyłączający pracę invertera jeśli napięcie na tych nogach przekracza napięcie zdefiniowane na nodze 7 (OVTP). Na ISEN i VSEN mam ok 1,2V a na OVPT jest 0,8V, czyli zabezpieczenie się włącza. Pytanie dlaczego te napięcia są wyższe i jakie powinny być??
pozdrawiam!
Męczę się z tym monitorem już parę dni.Objaw jest taki że gaśnie podświetlenie po ok 2 sekundach od pojawienia się "no signal". Kiedy zewrę kondensator Timera na 3 pinie OZ9938gn to przestaje działać protekcja i podświetlenie pracuje. Niestety już po ok 20min intensywność świecenia spada stopniowo od lewej strony - obraz ciemnieje. Zarówno górne jak i dolne świetlówki świecą coraz słabiej. Prawa strona jest jaśniejsza ale stopniowo też ciemnieje. Wystarczy wył. i wł. ponownie monitora i wszystko wraca do normy. Podejrzewam że na świetlówki podawane jest za małe napięcie. Kiedy dotykam plusem miernika analogowego do WN poszczególnych świetlówek, to napięcie na zakresie ACV 1000V jest ok 500V, czy jest poprawne? Prawie wszystko sprawdzone. Świetlówki podstawiane inne, wg serwisówki zrobiłem algorytm "Backlight can't be turned on", nie mam tylko jak sprawdzić transformatorów WN ale oba mają podobne oporność uzw. wtórnego różnica kilkanaście ohm. Oglądając notę IC501 (OZ9938gn) wyczytałem że kontrola napięcia i prądu na nogach 5,6 - ISEN, VSEN może załączać mechanizm protekcji wyłączający pracę invertera jeśli napięcie na tych nogach przekracza napięcie zdefiniowane na nodze 7 (OVTP). Na ISEN i VSEN mam ok 1,2V a na OVPT jest 0,8V, czyli zabezpieczenie się włącza. Pytanie dlaczego te napięcia są wyższe i jakie powinny być??
pozdrawiam!
