logo elektroda
logo elektroda
X
logo elektroda
REKLAMA
REKLAMA
Adblock/uBlockOrigin/AdGuard mogą powodować znikanie niektórych postów z powodu nowej reguły.

Wybór wkładki mikrofonowej do wzmacniacza CB radia - dynamiczna czy elektretowa?

kazimierz3540 06 Cze 2012 20:21 3092 8
REKLAMA
  • #1 10974457
    kazimierz3540
    Poziom 9  
    W oryginalnym mikrofonie od CB radia jest zamontowana miniaturowa wkładka elektretowa.
    Mam zamiar kupić płytkę ze wzmocnieniem, którą wstawię do mikrofonu
    Link do wzmacniacza
    W opisie mamy
    Układ może współpracować z mikrofonami:

    dynamicznymi
    elektretowymi dwukońcówkowymi
    elektretowymi trzykońcówkowymi
    pojemnościowymi.

    Moje pytanie brzmi jaką zastosować wkładkę ?
  • REKLAMA
  • #2 10974874
    kriss51
    VIP Zasłużony dla elektroda
    Zwykły pojemnościowy wystarczy.
  • REKLAMA
  • #3 10974963
    SP5ANJ
    Spoczywaj w Pokoju
    Witam.
    kazimierz3540 napisał:
    W oryginalnym mikrofonie od CB radia jest zamontowana miniaturowa wkładka elektretowa.

    Całkiem normalnie i prawidłowo.
    Cytat:
    Mam zamiar kupić płytkę ze wzmocnieniem, którą wstawię do mikrofonu

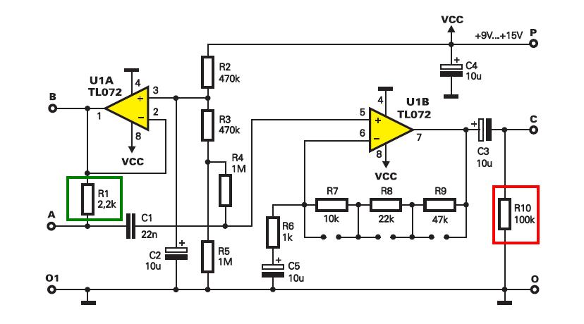
    Zwróć szczególną uwagę na schemat tego wzmacniacza.
    - wyjście tego wzmacniacza nie podłączysz do takiego radia, w którym występuje napięcie zasilania do wkładki pojemnościowej (na rysunku czerwone). Usunąć R10.
    - w tym układzie jest "totalny" brak filtracji od napięć w.cz. - co skutkować będzie " gwizdami, przytykaniem się wzm. czy zanikiem sygnału m.cz. " nie wspominając o "pierdzeniu i stukotach oraz efekcie pukania" .

    Cytat:
    Układ może współpracować z mikrofonami:
    dynamicznymi
    elektretowymi dwukońcówkowymi
    elektretowymi trzykońcówkowymi
    pojemnościowymi.

    Pozycja 2, 3 i 4 to te same mikrofony/wkładki tylko inaczej podłączane.

    Cytat:
    Moje pytanie brzmi jaką zastosować wkładkę ?

    Dowolną. Tylko w przypadku wkładki dynamicznej - musisz zablokować napięcie stałe na jej wejściu przez usunięcie R1 (na rysunku kolor zielony) .

    Ogólnie układ nie jest przystosowany do pracy w silnym polu w.cz. nadajnika i na 99% NIE nadaje się do tego celu przy tak słabych kablach mikrofonowych.

    Wybór wkładki mikrofonowej do wzmacniacza CB radia - dynamiczna czy elektretowa?

    Szkoda energii i czasu na taką modernizację. :cry:


    Pozdrawiam.
  • #4 10975616
    Olek II
    Moderator
    To jest jakieś nieporozumienie, chcesz być radio ZET, czy RMF?
    Za duże pasmo przenoszenia.

    "Jest to uniwersalny przedwzmacniacz wszelkich sygnałów zmiennych o częstotliwościach 20Hz...100kHz."

    Ten wzmacniacz nie będzie, wpisz w AL. hasło :
    "Wzmacniacz mikrofonowy smd z komresorem dynamiki" i poczytaj.
    Montowałem takie cuda, sprawują się bardzo dobrze. Można montować bezpośrednio w radiu, odpada kombinowanie podania zasilania przez przewód mikrofonowy.
  • REKLAMA
  • #5 10975931
    kazimierz3540
    Poziom 9  
    Dziękuję panowie za odpowiedzi. Jeżeli nie sprawi Wam kłopotu to proszę o link ze sprawdzonym dobrym wzmacniaczem mikrofonowym.
    P.S
    Widzę na Allegro wzmacnacze mikrofonowe SMD po 14zł. Czy w praktyce dobrze się spisują ?
  • REKLAMA
  • #7 10980193
    kazimierz3540
    Poziom 9  
    A jak to sprawdzic? Pewnie są one składane przez amatora w garażu :D
  • #8 10980263
    kriss51
    VIP Zasłużony dla elektroda
    Pasmo przenoszenia przedwzmacniacza mikrofonowego nie ma nic do rzeczy, bo i tak w radiu pasmo zostaje obcięte do odpowiedniej częstotliwości około 3KHz. Gdyby tak nie było to sam mikrofon bez przedwzmacniacza też daje szerszy sygnał od 3KHz, a w radiu jest obcinany i wszystko jest ok.
  • #9 10980301
    Olek II
    Moderator
    kazimierz3540 napisał:
    A jak to sprawdzic? Pewnie są one składane przez amatora w garażu


    Nie ważne gdzie są składane, ale to czy są skuteczne. Nie trzeba sprawdzać, wystarczy zadać sobie trud i poczytać na aukcji. To chyba potrafisz? I nie zaniżaj poziomu tematu takimi pytaniami, bo wyląduje regulaminowo w koszu.
REKLAMA