Witam,
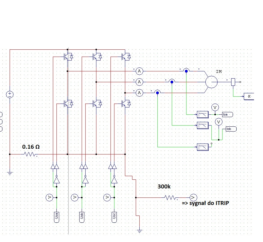
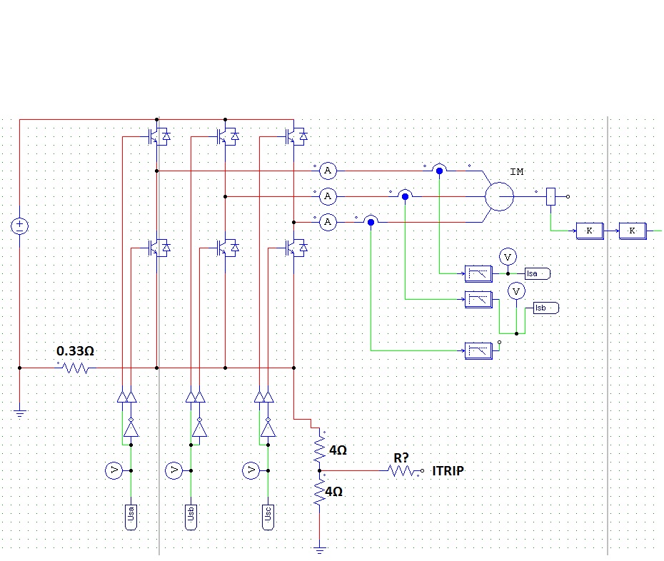
czy ktoś umie wytłumaczyć jak należy dobrać te rezystory w układzie IR2130:
tak aby wykrywać odpowiednie przeciążenie prądowe (które sobie założę) w szynie DC falownika ?
Datasheet IR2130
Najlepiej na przykładzie falownika ze strony:
Chciałbym zrozumieć zasadę działania, ale informacje w datasheecie nie są jasne.
Pozdrawiam
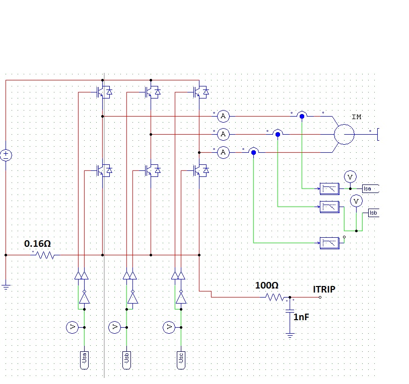
czy ktoś umie wytłumaczyć jak należy dobrać te rezystory w układzie IR2130:
tak aby wykrywać odpowiednie przeciążenie prądowe (które sobie założę) w szynie DC falownika ?
Datasheet IR2130
Najlepiej na przykładzie falownika ze strony:
Chciałbym zrozumieć zasadę działania, ale informacje w datasheecie nie są jasne.
Pozdrawiam
