logo elektroda
logo elektroda
X
logo elektroda
REKLAMA
REKLAMA
Adblock/uBlockOrigin/AdGuard mogą powodować znikanie niektórych postów z powodu nowej reguły.

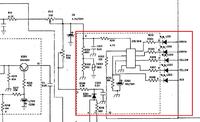
Alan 109 - LED wskaźnik sygnału działa tylko na czerwono, IC301 LA2284l

sweet_punk 28 Cze 2012 23:33 2678 5
REKLAMA
  • #1 11053269
    sweet_punk
    Poziom 10  
    Witam, posiadam radio CB alan 109.
    Radio było uszkodzone (zasilanie d19 i przepalona ścieżka) - teraz działa nadaje, odbiera ale działa tylko ostatnia dioda wskaźnika sygnału (czerwona)

    Wskaźnik led wychodzi z układu IC301 LA2284l
    dioda czerwona (6n) 12v, a inne diody nie mają jakis logicznych wskazań.
    Czy tymi diodami steruje tylko ten układ czy coś jeszcze? Jakie jest prawdopodobieństwo ze własnie on jest uszkodzony?
  • REKLAMA
  • Pomocny post
    #2 11053315
    SP5ANJ
    Spoczywaj w Pokoju
    Witam.
    sweet_punk napisał:
    Czy tymi diodami steruje tylko ten układ czy coś jeszcze?

    Tylko ten układ :

    Alan 109 - LED wskaźnik sygnału działa tylko na czerwono, IC301 LA2284l

    Cytat:
    Jakie jest prawdopodobieństwo ze własnie on jest uszkodzony?

    Bardzo duże i możesz przyjąć, że jeżeli masz taki właśnie objaw to na 70% jest układ scalony a na 25% są to diody a na 5% ścieżki i inne wady.

    Stawiam na układ.


    Pozdrawiam.
  • REKLAMA
  • #3 11053336
    mickemaster
    Poziom 27  
    Istnieje jeszcze prawdopodobieństwo, że uszkodzone jest jedno i drugie (US i diody LED).
  • REKLAMA
  • REKLAMA
  • Pomocny post
    #5 11054193
    bc211
    Poziom 30  
    A ja myślę, że jednak spaliłeś te diody. Chwila nieuwagi zwarcie ścieżki do masy i gotowe. Niejeden wię, żę one są "specjalnej troski". Najpierw trzeba sprawdzić skalę dotykając od masy do LED'a rezystorem 1kΩ czy się świeci. Tylko w ten sposób co by nic nie spalić. Unidenka szkoda okradać z części pewnie dałoby radę postawić go na nogi.

    Moim zdaniem IC301 przeżył, bo fizycznie nie ma możliwości żeby go w ten sposób uszkodzić. No chyba, że trafił się jaki szczególnie trefny półprzewodnik z dalekiego wschodu...Podłączyłem go właśnie na "odwyrtkę" i prąd 50mA płynący w przeciwną stronę nie jest w stanie mu nic zrobić. Czy można podstawić Sanyo w zamian za Youwanga pewnie, że tak i zdaje się, że ktoś już pisał o tym kiedyś Link. Tylko, że wtedy wskaźnik będzie inaczej pokazywał :?

    Wartość napięcia w antenie, przy któreym zapalają się kolejne segmenty

    Segment. Youwang UTC2284 (Sanyo LB1423N)

    1. 1,4µV (1,8µV)
    2. 1,9µV (3µV)
    3. 3µV (115µV)
    4. 21µV (160µV)
    5. 90µV (1300µV)

    Pojawia mały skośny problem, bo te wartości różnią się "trochę" więcej, niż minimalnie
    Trzeba więc skorygować nastawy i tak np. przy +30dB 125mV dla YW na wejściu IC301 = 200mV dla Sanyo
  • #6 11056780
    sweet_punk
    Poziom 10  
    Witam, wymieniłem układ na taki jak fabryka chciała. Wstały wszystkie LEDy ale faktycznie są jakieś liche bo spaliłem jedną zieloną.

    Dziękuje za pomoc i pozdrawiam
REKLAMA