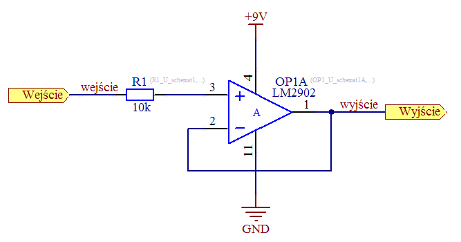
W schemacie mam zamieszczony jeden wzmacniacz operacyjny (scalak LM2902). Schemat mam powielony trzykrotnie.
Po przeniesieniu schematu do PCB Altium umieszcza trzy scalaki LM2902. W jaki sposób zmusić program, by na PCB
zamieścił tylko jeden LM2902 i wykorzystał resztę wbudowanych wzmacniaczy w scalaku?
Po przeniesieniu schematu do PCB Altium umieszcza trzy scalaki LM2902. W jaki sposób zmusić program, by na PCB
zamieścił tylko jeden LM2902 i wykorzystał resztę wbudowanych wzmacniaczy w scalaku?
