logo elektroda
logo elektroda
X
logo elektroda
REKLAMA
REKLAMA
Adblock/uBlockOrigin/AdGuard mogą powodować znikanie niektórych postów z powodu nowej reguły.

Jak przerobić automatyczny włącznik 30A z 13,3V na 26V?

Michał97 03 Lip 2012 19:23 1456 1
REKLAMA
  • #1 11067976
    Michał97
    Poziom 9  
    Witam
    Jest to mój pierwszy post na tym forum więc witam wszystkich użytkowników.
    Elektroniką interesuję się od 3 miesięcy, więc dużo jeszcze o niej nie wiem, ale cały czas się uczę.
    Chciałbym przerobić automatyczny włącznik.
    A więc posiadam automatyczny włącznik który załącza przekaźnik 30A po przekroczeniu 13,3V w instalacji samochodowej.
    Chciałbym go przerobić tak, aby załączył się przekaźnik po przekroczeniu 26V w instalacji.

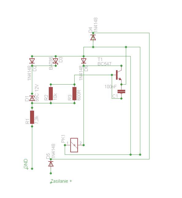
    Schemat poniżej:

    Jak przerobić automatyczny włącznik 30A z 13,3V na 26V?

    Z góry zaznaczam że jest to mój pierwszy schemat...
    Pozdrawiam i czekam na odpowiedzi
  • REKLAMA
  • Pomocny post
    #2 11068293
    grala1
    Specjalista grupy V.A.G.
    Strasznie dziwnie masz to zrobione.
    Jak się nie myle to układ powinien zadziałać przy napięciu 13,4V
    Trzeba zmienic diode zenera na inną lub podłaczyć kilka diod by uzyskać odpowiednie napięcie.
    Trzeba też zmienić przekaźnik.
REKLAMA