Autorowi udało się rozpracować fragment struktury układu ST24c02 odpowiedzialny za sygnał zegarowy (SCL). Analiza polegała na usuwaniu poszczególnych warstw przy użyciu kwasu fluorowodorowego.
Na podstawie analizy warstw udało się określić pozycje elementów i ścieżek:
P1 i P2 to oznaczenia sygnałów wejściowego i wyjściowego dla tego obwodu. Ścieżki zasilania udało się zlokalizować śledząc ich bieg od padów zasilania. Można je również zlokalizować korzystając z faktu iż tranzystory PMOS są większe od NMOS. Ciekawostką jest bateria kondensatorów C1 - C4 które odseparowano galwanicznie mimo że są połączone równolegle. Autor sugeruje że może to być związane ze spełnieniem zasad DFM - projektowania ułatwiającego późniejszą produkcję. Ciekawy jest też rezystor R3 który w odróżnieniu od pozostałych oporników nie jest tak optymalny i stanowi długi wąski pasek w podłożu.
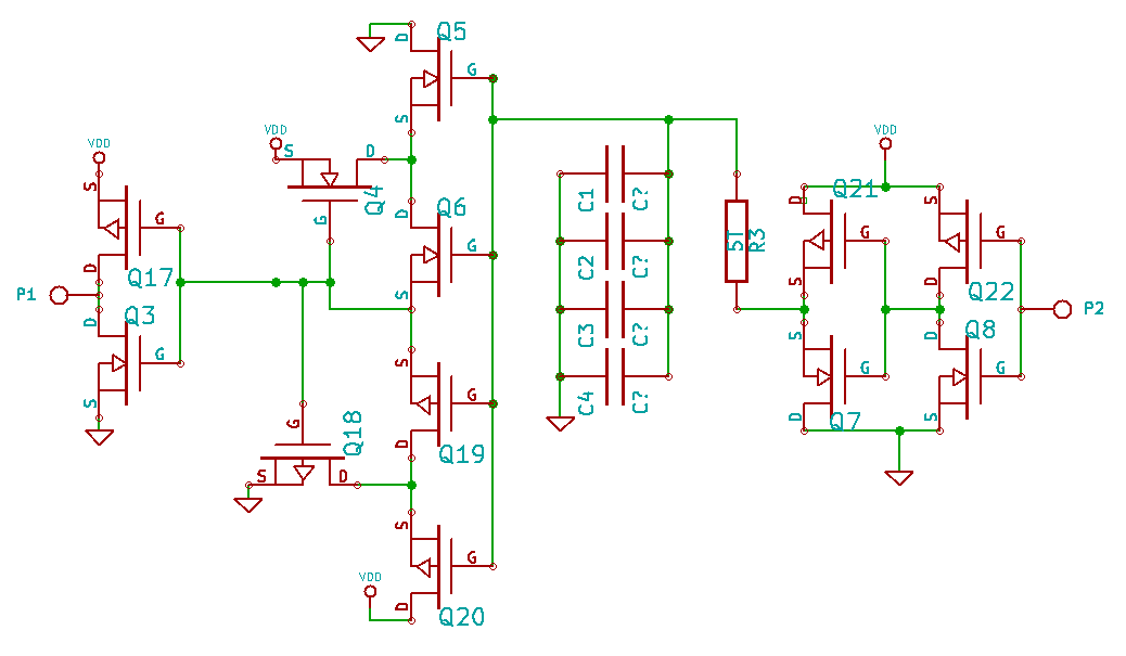
Po oznaczeniu wszystkich składowych elementów powstał wstępny schemat ideowy:
Schemat ten wydaje się mało czytelny jednak po rozmieszczeniu tranzystorów w bardziej typowy sposób wszystko zaczyna się rozjaśniać:
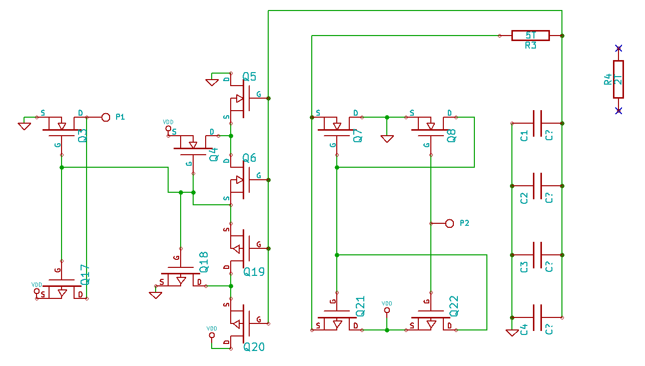
P1 stanowi wyjście, P2 to wejście połączone do standardowego negatora CMOS Q22,Q8. Wraz z drugim negatorem Q21, Q7 stanowi to bufor wejściowy. Bufor na wyjściu posiada obwód opóźniający RC. Kolejny fragment obwodu jest bardziej ciekawy. Jego analizę rozpoczyna opis stanów ustalonych.
Gdy na wejściu panuje stan wysoki - przewodzą dwa górne tranzystory N Q5 i Q6, na wyjściu pojawia się stan niski. Tranzystor P Q19 i Q20 są zatkane , przewodzi również Q18 jednak niczym nie steruje ze względu na zatkanie Q19 i Q20. Układ jest symetryczny więc dla stanu niskiego na wejściu zachowa odwrotnie. Z tej analizy wynikało by iż mamy do czynienia z dość rozbudowanym negatorem.
Aby zrozumieć sens tego układu należy skupić się na tym co dzieje się pomiędzy stanami ustalonymi. Przeanalizujmy zatem co dzieje się po pojawieniu się staniu niskiego na wejściu.
W pierwszym momencie Q5 i Q6 wciąż przewodzą.
Następnie Q5 i Q6 zatykają się , przewodzą Q18 i Q19 - teoretycznie tworząc zwarty obwód:
Nie powoduje to jednak ich uszkodzenia, po części dla tego ze Q18 i Q19 oraz Q5 i Q4 są lekko przewymiarowane a poza tym stan ten trwa bardzo krótko. Bramka Q18 szybko się rozładowuje i ostatecznie Przewodzi jedynie Q20 oraz Q19. W przypadku jednak gdyby stan wejścia ponownie zmienił się na 1 - tranzystor Q18 podtrzymał by stan niski wyjścia do czasu ponownego załączenia Q5 i Q6. Jest to więc układ posiadający funkcję tłumienia szybkich zmian na wejściu , układ ten jest nazywany przerzutnikiem Schmitt-a.
Ostateczny schemat układu to :
źródło
Na podstawie analizy warstw udało się określić pozycje elementów i ścieżek:
P1 i P2 to oznaczenia sygnałów wejściowego i wyjściowego dla tego obwodu. Ścieżki zasilania udało się zlokalizować śledząc ich bieg od padów zasilania. Można je również zlokalizować korzystając z faktu iż tranzystory PMOS są większe od NMOS. Ciekawostką jest bateria kondensatorów C1 - C4 które odseparowano galwanicznie mimo że są połączone równolegle. Autor sugeruje że może to być związane ze spełnieniem zasad DFM - projektowania ułatwiającego późniejszą produkcję. Ciekawy jest też rezystor R3 który w odróżnieniu od pozostałych oporników nie jest tak optymalny i stanowi długi wąski pasek w podłożu.
Po oznaczeniu wszystkich składowych elementów powstał wstępny schemat ideowy:
Schemat ten wydaje się mało czytelny jednak po rozmieszczeniu tranzystorów w bardziej typowy sposób wszystko zaczyna się rozjaśniać:
P1 stanowi wyjście, P2 to wejście połączone do standardowego negatora CMOS Q22,Q8. Wraz z drugim negatorem Q21, Q7 stanowi to bufor wejściowy. Bufor na wyjściu posiada obwód opóźniający RC. Kolejny fragment obwodu jest bardziej ciekawy. Jego analizę rozpoczyna opis stanów ustalonych.
Gdy na wejściu panuje stan wysoki - przewodzą dwa górne tranzystory N Q5 i Q6, na wyjściu pojawia się stan niski. Tranzystor P Q19 i Q20 są zatkane , przewodzi również Q18 jednak niczym nie steruje ze względu na zatkanie Q19 i Q20. Układ jest symetryczny więc dla stanu niskiego na wejściu zachowa odwrotnie. Z tej analizy wynikało by iż mamy do czynienia z dość rozbudowanym negatorem.
Aby zrozumieć sens tego układu należy skupić się na tym co dzieje się pomiędzy stanami ustalonymi. Przeanalizujmy zatem co dzieje się po pojawieniu się staniu niskiego na wejściu.
W pierwszym momencie Q5 i Q6 wciąż przewodzą.
Następnie Q5 i Q6 zatykają się , przewodzą Q18 i Q19 - teoretycznie tworząc zwarty obwód:
Nie powoduje to jednak ich uszkodzenia, po części dla tego ze Q18 i Q19 oraz Q5 i Q4 są lekko przewymiarowane a poza tym stan ten trwa bardzo krótko. Bramka Q18 szybko się rozładowuje i ostatecznie Przewodzi jedynie Q20 oraz Q19. W przypadku jednak gdyby stan wejścia ponownie zmienił się na 1 - tranzystor Q18 podtrzymał by stan niski wyjścia do czasu ponownego załączenia Q5 i Q6. Jest to więc układ posiadający funkcję tłumienia szybkich zmian na wejściu , układ ten jest nazywany przerzutnikiem Schmitt-a.
Ostateczny schemat układu to :
źródło
