Witam.
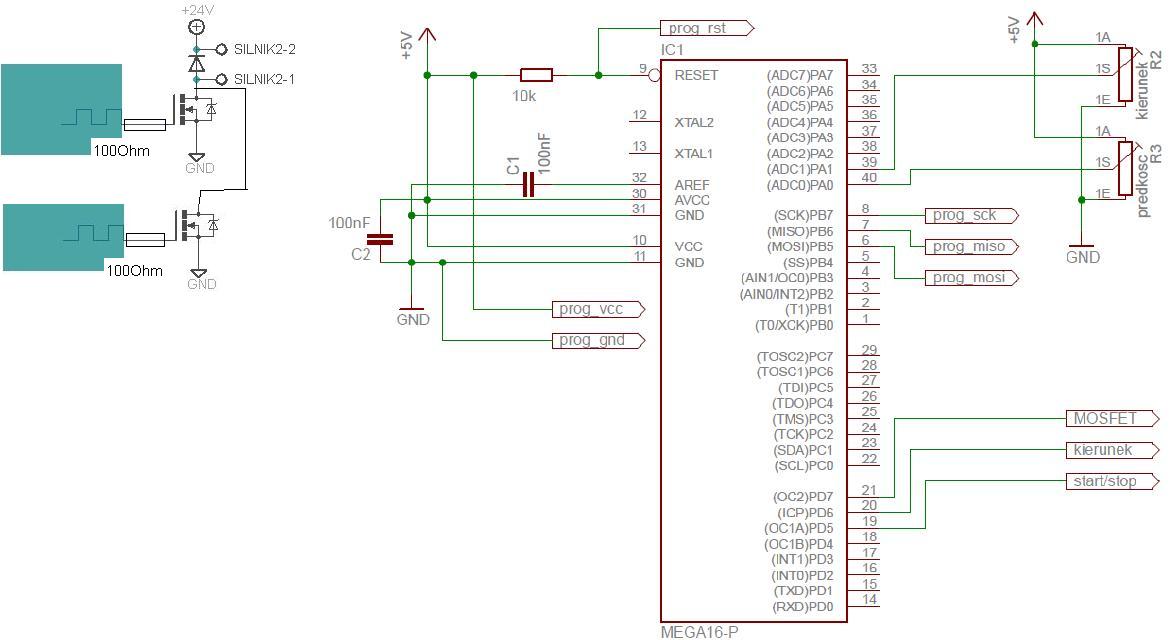
Chcę pomóc charytatywnie dla pewnego starszego Pana naprawić wózek inwalidzki (z późnych lat 90) otóż toretycznie mam już zrobione same sterowanie wózka przód-tył i regulacja prędkości (dziękuję bardzo w tym użytkownikowi whyki) tylko że na razie steruję wciskając zwykłe przyciskii a chcę aby sterowanie pozostało tradycyjne dlatego że ten Pan jeździ nim od kilku lat i ciężko będzie mu się przyzwyczaić do czegoś nowego. Mam problem z sterowaniem przód-tył oryginalnie był tam mechanizm umieszczony na zdjęciach poniżej polegało to na tym ze wciskając ramie w lewa albo prawą cześć poruszał się potencjometr 6k Ohm. Proszę o pomoc w napisaniu programu na procesor np: atmega16 który będzie rozpoznawał w którą stronę zastał wciśnięty ten mechanizm i po czym ustawiał jeden z portów w stan wysoki jeżeli wózek ma jechać do przodu to np: na portd2 ma pojawić się 1 a jak do tyłu to na portd1 ma pojawić się 1.
Proszę wybaczyć moją nie wiedzę w tym temacie, nie liczę na gotowca proszę o sugestie jak to zrobić.
Pozdrawiam.
![[ATMEGA16] Programowanie sterowania wózka inwalidzkiego z potencjometrem 6k Ohm [ATMEGA16] Programowanie sterowania wózka inwalidzkiego z potencjometrem 6k Ohm](https://obrazki.elektroda.pl/4988732800_1342189188_thumb.jpg)
Chcę pomóc charytatywnie dla pewnego starszego Pana naprawić wózek inwalidzki (z późnych lat 90) otóż toretycznie mam już zrobione same sterowanie wózka przód-tył i regulacja prędkości (dziękuję bardzo w tym użytkownikowi whyki) tylko że na razie steruję wciskając zwykłe przyciskii a chcę aby sterowanie pozostało tradycyjne dlatego że ten Pan jeździ nim od kilku lat i ciężko będzie mu się przyzwyczaić do czegoś nowego. Mam problem z sterowaniem przód-tył oryginalnie był tam mechanizm umieszczony na zdjęciach poniżej polegało to na tym ze wciskając ramie w lewa albo prawą cześć poruszał się potencjometr 6k Ohm. Proszę o pomoc w napisaniu programu na procesor np: atmega16 który będzie rozpoznawał w którą stronę zastał wciśnięty ten mechanizm i po czym ustawiał jeden z portów w stan wysoki jeżeli wózek ma jechać do przodu to np: na portd2 ma pojawić się 1 a jak do tyłu to na portd1 ma pojawić się 1.
Proszę wybaczyć moją nie wiedzę w tym temacie, nie liczę na gotowca proszę o sugestie jak to zrobić.
Pozdrawiam.
