Witam,
omega III płyta PC 60753
1. podczas próby nadawania (naciśnięcie TX w gruszce) zmienia się kolor podświetlenia panela (np. z zielonego na pomarańcz), nie jestem słyszalny.
2. Na FM radio szumi mocno, na AM przy SQ na min prawie niesłyszalny szum.
Poprawiłem luty gniazda gruszki z płytą, ale bez zmian, napięcie na wkładce mikrofonu około 7V cały czas, bez względu na przyciskanie isostatu.
Wskaźnik poziomu sygnału i modulacji na wyświetlaczu pokazuje poprawnie. Radio z aukcji.
Od czego zacząć??
Pozdrawiam
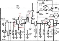
Napięcie na Q403 około 4,5V(na schemacie A1658 w rzeczywistości B1566), na Q404 około 7V na Q405 około 8V bez naciskania PTT
Czy potencjometr od RFGain muszę wylutować do sprawdzenia?? Po sprawdzając rezystancję to zmienia się od zera płynnie rośnie kręcąc, a potem na 3/4 do końca obrotu zamiast dalej rosnąć to znowu maleje, chyba powinna dalej rosnąć do końca obrotu??
Pomoże ktoś??

omega III płyta PC 60753
1. podczas próby nadawania (naciśnięcie TX w gruszce) zmienia się kolor podświetlenia panela (np. z zielonego na pomarańcz), nie jestem słyszalny.
2. Na FM radio szumi mocno, na AM przy SQ na min prawie niesłyszalny szum.
Poprawiłem luty gniazda gruszki z płytą, ale bez zmian, napięcie na wkładce mikrofonu około 7V cały czas, bez względu na przyciskanie isostatu.
Wskaźnik poziomu sygnału i modulacji na wyświetlaczu pokazuje poprawnie. Radio z aukcji.
Od czego zacząć??
Pozdrawiam
Napięcie na Q403 około 4,5V(na schemacie A1658 w rzeczywistości B1566), na Q404 około 7V na Q405 około 8V bez naciskania PTT
Czy potencjometr od RFGain muszę wylutować do sprawdzenia?? Po sprawdzając rezystancję to zmienia się od zera płynnie rośnie kręcąc, a potem na 3/4 do końca obrotu zamiast dalej rosnąć to znowu maleje, chyba powinna dalej rosnąć do końca obrotu??
Pomoże ktoś??
