Witam,
radio mam od nowości sprawowało się dobrze, potem przez pół roku leżało w szafie nie używane, wyciągam i odbiór jest bardzo cichy i mam wrażenie, że tylko łapie kogoś w pobliżu, radio przy SQ na min. nie szumi słychać próg blokady kręcąc SQ, przy vol maximum brzęczy jak transformator WN
-wskaźnik diodowy odbioru miga
-mikrofon sprawdzony,
-poprawione luty na gnieździe mikrofonowym
-głośnik podmieniony
-w trybie PA pracuje poprawnie
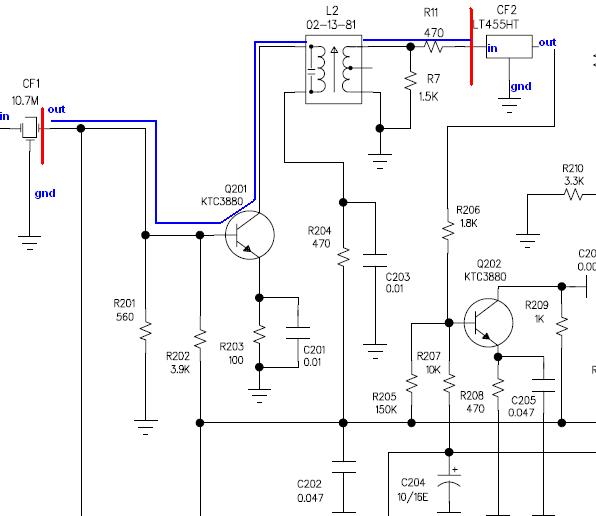
-na wyjściu filtra CF2 (455HT) napięcie 1,6V
-potencjometr SQ/RF sprawdzony (rezystancja)
radio mam od nowości sprawowało się dobrze, potem przez pół roku leżało w szafie nie używane, wyciągam i odbiór jest bardzo cichy i mam wrażenie, że tylko łapie kogoś w pobliżu, radio przy SQ na min. nie szumi słychać próg blokady kręcąc SQ, przy vol maximum brzęczy jak transformator WN
-wskaźnik diodowy odbioru miga
-mikrofon sprawdzony,
-poprawione luty na gnieździe mikrofonowym
-głośnik podmieniony
-w trybie PA pracuje poprawnie
-na wyjściu filtra CF2 (455HT) napięcie 1,6V
-potencjometr SQ/RF sprawdzony (rezystancja)
