logo elektroda
logo elektroda
X
logo elektroda
REKLAMA
REKLAMA
Adblock/uBlockOrigin/AdGuard mogą powodować znikanie niektórych postów z powodu nowej reguły.

ATmega8 - Dwie ATmegi8 sterowanie jednym wyświetlaczem 2x16 HD44780

badboy23 02 Sie 2012 18:29 2928 6
REKLAMA
  • #1 11169307
    badboy23
    Poziom 27  
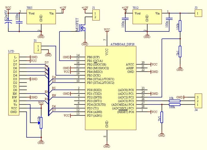
    Witam, chcę zbudować dwa multimetry według tego schematu:

    ATmega8 - Dwie ATmegi8 sterowanie jednym wyświetlaczem 2x16 HD44780

    I chcę je połączyć tak aby sterowały jednym wyświetlaczem HD44780 2x16 znaków górna linijka 1 miernik dolna 2 miernik. czy jest możliwość podłączanie dwóch ATmeg8 do jednego wyświetlacza?
  • REKLAMA
  • Pomocny post
    #2 11169392
    lukash90
    Poziom 16  
    Możesz użyć choćby buforów trójstanowych i bawić się w sterowanie nimi tak aby w momencie kiedy jedna ATmega wpisuje coś do LCD, druga na szynę wystawia stan wysokiej impedancji, ale radziłbym się zastanowić czy potrzebujesz koniecznie dwóch uprocków. ATmega ma aż 6 kanałów ADC, powinno wystarczyć na podwójny multimetr
  • REKLAMA
  • #3 11169468
    LordBlick
    VIP Zasłużony dla elektroda
    Multimetrem bym tego układu nie nazwał, co najwyżej wskaźnikiem.
    Po pierwsze przed użyciem sprawdź rezystancje pomiędzy Vcc a AVcc(Niektóre starsze egzemplarze ATmega8 tak mają), a po drugie jak jest duża, to trzeba odpowiednio oddzielić zasilanie analogowe oraz nic cyfrowego nie podłączać pod piny związane z analogówką.
    Co do LCD, to nie ma potrzeby używania dwóch mikrokontrolerów, i tak masz jeszcze kilka kanałów przetwornika wolnych.
  • #4 11169469
    badboy23
    Poziom 27  
    lukash90 napisał:
    Możesz użyć choćby buforów trójstanowych i bawić się w sterowanie nimi tak aby w momencie kiedy jedna ATmega wpisuje coś do LCD, druga na szynę wystawia stan wysokiej impedancji, ale radziłbym się zastanowić czy potrzebujesz koniecznie dwóch uprocków. ATmega ma aż 6 kanałów ADC, powinno wystarczyć na podwójny multimetr


    A masz może jakiś schemat podwójnego multimetru na jednym uC?
  • REKLAMA
  • #5 11169815
    ssl69
    Poziom 13  
    A nie lepiej, żeby wyświetlacz był podłączony do jednego procka, a ten z kolei czytałby (np. po SPI) co drugi ma do dodania?
  • REKLAMA
  • #6 11169927
    tmf
    VIP Zasłużony dla elektroda
    badboy23 napisał:
    lukash90 napisał:
    Możesz użyć choćby buforów trójstanowych i bawić się w sterowanie nimi tak aby w momencie kiedy jedna ATmega wpisuje coś do LCD, druga na szynę wystawia stan wysokiej impedancji, ale radziłbym się zastanowić czy potrzebujesz koniecznie dwóch uprocków. ATmega ma aż 6 kanałów ADC, powinno wystarczyć na podwójny multimetr


    A masz może jakiś schemat podwójnego multimetru na jednym uC?


    Niczym się nie różni. Po prostu korzystasz z multipleksera ADC i pod kolejne wejścia podłączasz układ kondycjonujący sygnał - w najprostszej postaci dzielnik rezystorowy.
REKLAMA