logo elektroda
logo elektroda
X
logo elektroda
REKLAMA
REKLAMA
Adblock/uBlockOrigin/AdGuard mogą powodować znikanie niektórych postów z powodu nowej reguły.

Asus VK222S - Czym zastąpić trafko inwertera S 80GL19T-24V?

leszek.b 05 Sie 2012 12:52 5751 4
REKLAMA
  • #1 11177215
    leszek.b
    Poziom 29  
    Monitor- Asus VK222S

    Trafko inwerter o oznaczeniu S 80GL19T-24V -uszkodzone.
    Występuje w inwerter/zasilacz 715G2538-1-3.
    Jakim go zastąpić ? bo o oryginał trudno.
  • REKLAMA
  • Pomocny post
    #2 11179034
    lisek
    Serwisant RTV
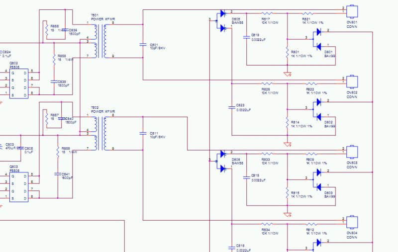
    Cytat:
    Model:715G2538- 1-3 na TEA1530AT & TL494
    Input:100-240V 50/60Hz
    Output:1. N/F
    2.
    3. DIM
    4. 14V
    5. 14V
    6. 5V
    7. 5V
    8. GND
    9. GND
    Compatible Model:ASUS VW198S VW198T VB191t

    Rezystancja wyj. trafek WN 817 - 823 ohm

    Odnośnik do aukcji usunąłem - regulamin pkt 3.1.18 [ogryz]

    Tak wygląda ukł. invertera , może coś dopasujesz
    Asus VK222S - Czym zastąpić trafko inwertera S 80GL19T-24V?
  • REKLAMA
  • #3 11181147
    leszek.b
    Poziom 29  
    Do szczęścia brakuje mi danych, oporności wejściowych trafka.
    Malutka ona jest. :wink:
  • REKLAMA
  • #4 11552375
    LukaszCq
    Poziom 11  
    witam, i jak znalazłeś jakiś zamiennik tego trafka S 80GL19T-24V ?
  • #5 11560090
    leszek.b
    Poziom 29  
    W zastępstwie wstawiona trafko z zasilacza 715G1813-1 Ver 3
REKLAMA