Poprawiłem tytuł na bardziej oddający problem i zgodny z regulaminem p. 3.1.15.
LordBlick
Witam,
Chciałbym zaprojektować matrycę led 8x8 w której losowe (pseudolosowe) ledy przyciemniały się i rozjaśniały, nawet kilkanaście jednocześnie i żeby wszystkie równo nie przygasały, tylko to przemieszać trochę; tzn. jedna się rozjaśnia, druga się przyciemnia, no w różnych fazach, żeby były.
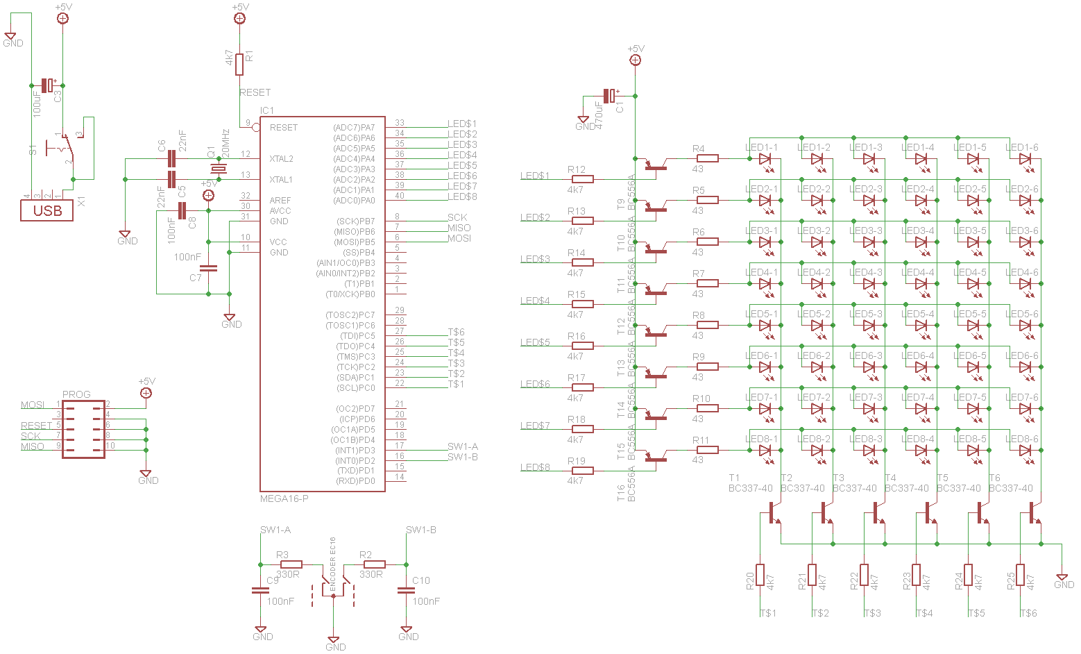
Przeglądałem forum i rozumiem, że muszę zastosować multipleksowanie, najprościej chyba ledy do jednego portu, do drugiego portu 8 tranzystorów i z multipleksowaniem będzie ok. Tylko zostaje kwestia kwestia tego pwm-a. No i właśnie tu mam problem, sprzętowe pwm to umiem obsłużyć. Tylko tu będzie potrzeba aż 8 kanałów pwm. Z przeglądania forum wynika, że jakimś rozwiązaniem jest programowe pwm, tylko nie mam pomysłu jak to napisać :/ (piszę w C). Poza tym już samo multipleksowanie wprowadza pewne mruganie, więc powinno się wziąć na to chyba poprawkę przy "mruganiu" pwm-em. Czytałem, że po prostu przy takim zasilaniu ledów spada ich jasność, można zasilać mocniejszymi impulsami, tylko właśnie jakimi, żeby zapewnić długą żywotność tak zasilanego led-a?
Czyli ogólnie rzecz biorąc gubię się już w tym wszystkim
Szukam jakiś konkretniejszych wskazówek, pomocy, myślę, że może ktoś już wykonywał podobne układy, raczej to nie jest nic odkrywczego.
PS. Zastanawiałem się też na uC z 8 kanałami PWM, ale w obudowie DIP nic takiego nie mogę znaleźć, a innych to ja się boję lutować. No, a tak to wystarczyłby chyba dowolny procek z dwoma portami, myślę o ATmega8, bo mam akurat na stanie.
LordBlick
Witam,
Chciałbym zaprojektować matrycę led 8x8 w której losowe (pseudolosowe) ledy przyciemniały się i rozjaśniały, nawet kilkanaście jednocześnie i żeby wszystkie równo nie przygasały, tylko to przemieszać trochę; tzn. jedna się rozjaśnia, druga się przyciemnia, no w różnych fazach, żeby były.
Przeglądałem forum i rozumiem, że muszę zastosować multipleksowanie, najprościej chyba ledy do jednego portu, do drugiego portu 8 tranzystorów i z multipleksowaniem będzie ok. Tylko zostaje kwestia kwestia tego pwm-a. No i właśnie tu mam problem, sprzętowe pwm to umiem obsłużyć. Tylko tu będzie potrzeba aż 8 kanałów pwm. Z przeglądania forum wynika, że jakimś rozwiązaniem jest programowe pwm, tylko nie mam pomysłu jak to napisać :/ (piszę w C). Poza tym już samo multipleksowanie wprowadza pewne mruganie, więc powinno się wziąć na to chyba poprawkę przy "mruganiu" pwm-em. Czytałem, że po prostu przy takim zasilaniu ledów spada ich jasność, można zasilać mocniejszymi impulsami, tylko właśnie jakimi, żeby zapewnić długą żywotność tak zasilanego led-a?
Czyli ogólnie rzecz biorąc gubię się już w tym wszystkim
PS. Zastanawiałem się też na uC z 8 kanałami PWM, ale w obudowie DIP nic takiego nie mogę znaleźć, a innych to ja się boję lutować. No, a tak to wystarczyłby chyba dowolny procek z dwoma portami, myślę o ATmega8, bo mam akurat na stanie.
