Składam sterownik do wykonania zadań opisanych w poprzednim temacie: Automatyczny system antyzalewowy
I mam problem z działaniem mikroprocesora. Czy ktoś może zerknąć na całość i pomóc w zlokalizowaniu źródła problemu.
Wgrywanie programu odbywa się poprawnie. Tak mi się wydaje, przynajmniej fuse atmegi sczytuje.
Jednak działanie jest mocno rozciągnięte w czasie. Wykonywanie dołączonego kodu programu w zmianach stanu portb.3 jest rozciągnięte z 1s do 7s.
Natomiast Lcd "dupa" nie zostaje wyświetlone.
Pierwotnie zastosowałem kwarc 16MHz ale zmieniłem na 8MHz i przy 8MHz mieżyłem czasy
Schemat sterownika wygląda tak:
płytka:
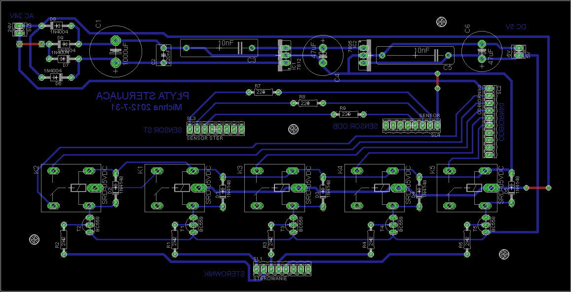
Schemat płyty przekaźników:
Płytka:
Kod programu:
I mam problem z działaniem mikroprocesora. Czy ktoś może zerknąć na całość i pomóc w zlokalizowaniu źródła problemu.
Wgrywanie programu odbywa się poprawnie. Tak mi się wydaje, przynajmniej fuse atmegi sczytuje.
Jednak działanie jest mocno rozciągnięte w czasie. Wykonywanie dołączonego kodu programu w zmianach stanu portb.3 jest rozciągnięte z 1s do 7s.
Natomiast Lcd "dupa" nie zostaje wyświetlone.
Pierwotnie zastosowałem kwarc 16MHz ale zmieniłem na 8MHz i przy 8MHz mieżyłem czasy
Schemat sterownika wygląda tak:
płytka:
Schemat płyty przekaźników:
Płytka:
Kod programu:
Kod: text
