Witam.
Na wstępie chciałbym powiedzieć, że jest to mój pierwszy projekt. Bardzo staram się wykonać tego robota tak, żeby działał, a wiedza którą zdobędę przy jego budowie, zostanie z pewnością wykorzystana w dalszych konstrukcjach.
Zbudowałem robota w oparciu o ten link z naszego forum : http://www.forbot.pl/forum/topics20/przepis-n...-pelni-programowalny-line-follower-vt2356.htm
Teraz kwestia silników:
Wykorzystane silniki to serwa z ciągłą rotacją, którego parametry to:
• Wymiary: 41x38x20mm
• Waga: 38g
• Napięcie: 4.8 - 6V
• Prędkość obrotowa: 0.15sec / 60 stopni
• Moment 3.5Kg/cm @ 4.8V
Link do serw : http://www.trobot.pl/index.php?page=shop.prod...=26&vmcchk=1&option=com_virtuemart&Itemid=142
Program mam napisany w Bascomie, wgrany jest dobrze. Po podłączeniu zasilania świeci się czerwona dioda.
Sporo czasu nad tym siedziałem, śledziłem różne fora związane z robotyką, kontaktowałem się ze sklepem w którym zamawiałem silniki i wychodzi na to, że do sterowania tymi silnikami nie jest konieczny mostek H. Więc postanowiłem silniki podłączyć do mikroprocesora, tylko nie wiem gdzie do nich dołączyć zasilanie.
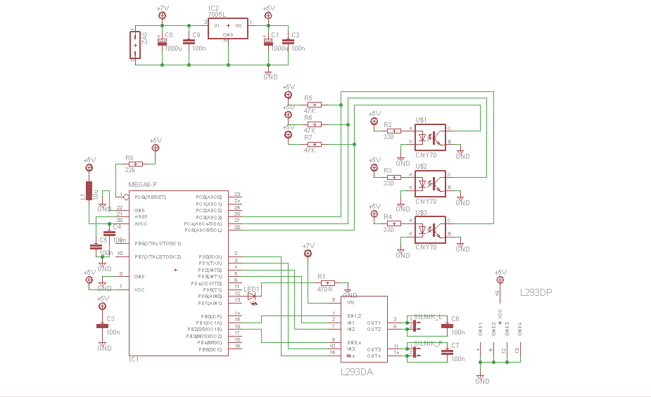
Jeśli będę sterował tymi serwami bez użycia mostka H, to według schematu, silnik podłączony zostanie tak :
Pierwsze serwo:
Kabel biały: sygnał PWM do pinu 15
Kabel czarny: minus do pinu 4
Kabel czerwony: plus do pinu 5
Drugie serwo:
Kabel biały: sygnał PWM do pinu 16
Kabel czarny: minus do pinu 2
Kabel czerwony: plus do pinu 3
Tymi serwami steruje się bez mostka H. Biały przewód to sygnał, czerwony VCC, czarny GND. Jako sygnał podaje standardowy sygnał sterujący serwem - impuls 1-2ms, 50Hz. Dla 1,5ms (pozycja neutralna w nieprzerobionym serwie) silnik będzie stał w miejscu, 1ms to pełna prędkość w tył, 2ms w przód.
Bardzo proszę o pomoc w uruchomieniu tego robota
Schemat pierwszy to wersja z mostkiem H, schemat drugi to bez mostka, ale nie wiem czy moja koncepcja, która opisałem wyżej jest poprawna.
W załączniku również przesyłam program do sterowania robotem.
Pozdrawiam
Na wstępie chciałbym powiedzieć, że jest to mój pierwszy projekt. Bardzo staram się wykonać tego robota tak, żeby działał, a wiedza którą zdobędę przy jego budowie, zostanie z pewnością wykorzystana w dalszych konstrukcjach.
Zbudowałem robota w oparciu o ten link z naszego forum : http://www.forbot.pl/forum/topics20/przepis-n...-pelni-programowalny-line-follower-vt2356.htm
Teraz kwestia silników:
Wykorzystane silniki to serwa z ciągłą rotacją, którego parametry to:
• Wymiary: 41x38x20mm
• Waga: 38g
• Napięcie: 4.8 - 6V
• Prędkość obrotowa: 0.15sec / 60 stopni
• Moment 3.5Kg/cm @ 4.8V
Link do serw : http://www.trobot.pl/index.php?page=shop.prod...=26&vmcchk=1&option=com_virtuemart&Itemid=142
Program mam napisany w Bascomie, wgrany jest dobrze. Po podłączeniu zasilania świeci się czerwona dioda.
Sporo czasu nad tym siedziałem, śledziłem różne fora związane z robotyką, kontaktowałem się ze sklepem w którym zamawiałem silniki i wychodzi na to, że do sterowania tymi silnikami nie jest konieczny mostek H. Więc postanowiłem silniki podłączyć do mikroprocesora, tylko nie wiem gdzie do nich dołączyć zasilanie.
Jeśli będę sterował tymi serwami bez użycia mostka H, to według schematu, silnik podłączony zostanie tak :
Pierwsze serwo:
Kabel biały: sygnał PWM do pinu 15
Kabel czarny: minus do pinu 4
Kabel czerwony: plus do pinu 5
Drugie serwo:
Kabel biały: sygnał PWM do pinu 16
Kabel czarny: minus do pinu 2
Kabel czerwony: plus do pinu 3
Tymi serwami steruje się bez mostka H. Biały przewód to sygnał, czerwony VCC, czarny GND. Jako sygnał podaje standardowy sygnał sterujący serwem - impuls 1-2ms, 50Hz. Dla 1,5ms (pozycja neutralna w nieprzerobionym serwie) silnik będzie stał w miejscu, 1ms to pełna prędkość w tył, 2ms w przód.
Bardzo proszę o pomoc w uruchomieniu tego robota
Schemat pierwszy to wersja z mostkiem H, schemat drugi to bez mostka, ale nie wiem czy moja koncepcja, która opisałem wyżej jest poprawna.
W załączniku również przesyłam program do sterowania robotem.
Pozdrawiam
