Zaprezentowany układ jest wykrywaczem sygnałów telefonów komórkowych, który może wykrywać sygnały GSM z pasma około 900 MHz. Ponieważ sygnały telefonii komórkowej są cyfrowo zakodowane, urządzenie może tylko wykryć obecność takiego sygnału, a nie zdekodować treść rozmowy czy wiadomości SMS. Słuchawki są wykorzystywane do nasłuchu wykrywanych sygnałów.
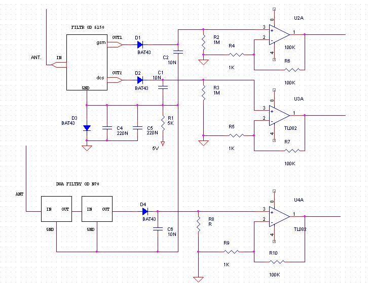
Na schemacie można zauważyć dwa osobne detektory. Każdy z nich zawiera antenę dipolową, dławik i diodę. Antena odbiera sygnały GSM ze środowiska pracy urządzenia. Wtedy w dławiku indukowany jest niewielki ładunek. Zastosowana dioda demoduluje sygnał i „kończy” detekcję. W urządzeniu musi być zastosowana dioda Schottky’ego lub germanowa. Z powodu zbyt wysokiej wartości napięcia wstecznego diod krzemowych, te nie będą działały w detektorze.
Układ LM358 wzmacnia odbierany sygnał. Zawiera on dwa osobne wzmacniacze operacyjne, zasilane z jednego źródła. Rezystory R3 i R7 decydują o wartości wzmocnienia. Jeśli ich wartość przekroczy 10 MΩ, znacznie wzrośnie poziom szumów. Natomiast jeśli zostaną zastosowane rezystory o małych wartościach, rzędu 100 kΩ, trudno będzie usłyszeć sygnał.
Autor zaprojektował płytkę drukowaną do urządzenia, jest ona dostępna jako dokument PDF i może posłużyć do wykonania PCB metodą żelazkową.
Zastosowany rodzaj diody, wartość wzmocnienia i długość anteny są krytyczne dla urządzenia. Wyliczenie właściwej długości anteny nie jest trudne:
λ = c / f = (300 000 km/s) / (900 MHz) = 33,3 cm, dł. anteny = λ / 2 = 33,3 cm / 2 = 16,6 cm
dlatego też należy zastosować 4 kawałki drutu, każdy o długości 8,3 cm. Rodzaj drutu nie jest istotny, należy jednak unikać zbyt cienkich. W prototypie na zdjęciu zastosowano drut o średnicy 1,5 mm. Anteny muszą być skierowane prostopadle względem siebie.
Dławiki wykonano z drutu 0,5-0,6 mm, poprzez nawinięcie 10 zwojów, średnica powinna wynosić ok. 5 mm. W urządzeniu powinny być zastosowane diody BAT43, BAT45, AA112, AA116 lub AA119. Diody krzemowe mogą również działać, ale zakres detekcji będzie bardzo, bardzo wąski.
Źródło
Fajne? Ranking DIY
