logo elektroda
logo elektroda
X
logo elektroda
REKLAMA
REKLAMA
Adblock/uBlockOrigin/AdGuard mogą powodować znikanie niektórych postów z powodu nowej reguły.

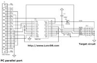
stk200 i 74ls245 - Użycie scalaka 74ls245 w programatorze stk200

mati12_14 11 Sie 2012 21:57 3858 9
REKLAMA
  • #1 11199099
    mati12_14
    Poziom 19  
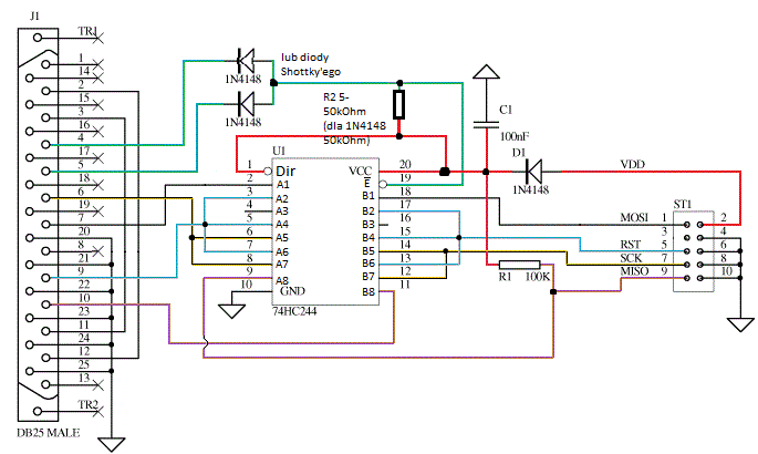
    Witam, potrzebuje pomocy przy aplikacji układu 74ls245 w programatorze stk200

    stk200 i 74ls245 - Użycie scalaka 74ls245 w programatorze stk200

    Jeśli dobrze rozumiem opis układu wszystko podpinam tak samo jak 74hc244 poza pinami 1(DIR) i 19(zaprzeczone G)?

    Pinu 19 wcale nie podpinać?
    Pin 1 podłączyć pod VCC? Wtedy wszystkie piny A będą wejściami,a piny B wyjściami? Jeśli dobrze rozumuje, kierunek transmisji bedzie od A do B?
    Czy port LPT jest dostatecznie zabezpieczony?
    Jeśli źle myślę, proszę o poprawę.
  • REKLAMA
  • Pomocny post
    #2 11199197
    mickpr
    Poziom 39  
    HC jest tutaj celowo, stosowanie LS jest możliwe jedynie jeśli programujesz układy zasilane 5V oraz zastosujesz diodę Shotky'ego zamiast tej 1N4148 a LPT będzie pracowało w standardzie TTL (nie w każdym komputerze tak jest).
    Porty LPT w niektórych notebookach (przykładowo) dają poziom napięć 3,3V zamiast oczekiwanego TTL - więc układ programatora nie zadziała.
    Ogólnie uważam pomysł podmiany scalaka - za błędny.
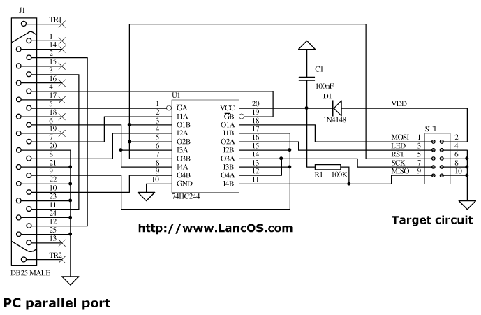
    Rozumiem, że taki masz, i szkoda ci kupić HC244?
    Szczerze odradzam takie pójście na skróty.

    Najlepsze wyjście będzie jeśli zostawisz ten prehistoryczny (choć potwierdzam, że działający) projekt i za maks 50 zł kupisz na Allegro porządny USBASP.
  • REKLAMA
  • #3 11200930
    mati12_14
    Poziom 19  
    Czytałem inny temat i uznałem że jest możliwość podmiany LS za HC. HC244 chciałem kupić w moich okolicach przez jakieś 3 tygodnie czekałem,sprawdzając co tydzień czy jest w sklepie z częściami elektronicznymi. Niestety, w Międzyrzecu Podlaskim nie ma żadnego sklepu z takimi częściami,a w Białej Podlaskiej długo starałem się załatwić w sklepie elektronicznym konkretnie hc244,ale bez skutku - od pani sprzedawczyni dowiedziałem się tyle,że hc244 jest za drogie do sprowadzenia(jakoś nie dowierzam) :/.
    Nie chcę kupować USBasp z Allego, gdyż już kupiłem części do zbudowania stk200 i Usbasp.
    Diode Shoty'ego mogę kupić.
    mickpr napisał:
    stosowanie LS jest możliwe jedynie jeśli programujesz układy zasilane 5V

    Myśle że Atmega8L jest takim układem(zasilanie 2.7-5.5V) :D
    stk200 chcę użyć tylko do zaprogramowania USBasp, więc może znajdę gdzieś kompa z obsługą standardu TTL.
    Jaką wersje Atmegi8 poradzicie do kwarcu 12Mhz?
    Zastanawiam się nad kupieniem tych elementów z TME, warto wogóle dla 2-ch elementów?
  • REKLAMA
  • #5 11201211
    mickpr
    Poziom 39  
    mati12_14 napisał:
    Zastanawiam się nad kupieniem tych elementów z TME, warto wogóle dla 2-ch elementów?

    Od razu kup sobie na zapas (wspomnisz moje słowa), ale niekoniecznie w TME.
    Oto wyszukiwarka www.elecena.pl
    Oczywiście zwróć uwagę na ceny z przesyłką oraz na brutto/netto
    TME domyślnie podaje ceny netto.
  • #6 11201466
    mati12_14
    Poziom 19  
    A i jeśli chciałbym przerobić schemat to mam zrobić to w ten sposób:
    DIR->VCC
    GND->GND
    E->VCC przez Rezystor i do LPT przez diody 1N4148 lub Shottky'ego?
    Wszystkie A podlaczyc tak jak wejscia w 244,a B jak wyjscia?
    ?
    Tak będzie poprawnie?
    stk200 i 74ls245 - Użycie scalaka 74ls245 w programatorze stk200

    dondu Atmega ma być do USBasp, bo z tego co wiem Atmega8L-8PU nie nadaje się do programatora właśnie ze względu na taktowanie(nie obsługuje kwarcu 12Mhz)
    mickpr dzięki za informacje,ale nie mam póki co ochoty kupować na zapas jeszcze z tymi wszystkimi częściami się nie uporałem,a mam jeszcze na stanie części z kas fiskalnych,zasilaczy,radii,więc myślę że mi póki co części nie zbraknie.
    Do testów programu mam dwie Atmegi8,więc myślę że póki co starczą mi w zupełności.
  • REKLAMA
  • #8 11201504
    mati12_14
    Poziom 19  
    A nie uszkodzi mi to portu LPT? Mam zamiar jeszcze kiedyś użyć tego portu.
  • #9 11201514
    mickpr
    Poziom 39  
    Takiej gwarancji nie dam.|
    Schematu Lancos'a nie przerabiaj. Jest jaki jest i działa dobrze.
    Wszelkie przeróbki jakie widziałem w Internecie nie działały.
  • #10 11201535
    mati12_14
    Poziom 19  
    W takim razie porzucę ten pomysł. Wszystkim którzy się udzielili dziękuje.
REKLAMA