Witam,
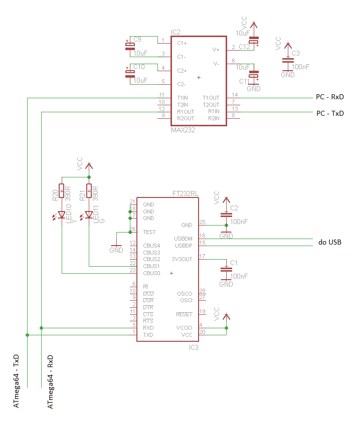
Mam problem z transmisją danych między komputerem a uC. Układ zmontowany poprawnie, 2 dni temu działał bez problemu, a teraz nagle przestała działać transmisja przez RS232. Dodatkowo zauważyłem że MAX232 strasznie się grzeje.
Jaka może być przyczyna problemu? MAX232 jest spalony? A jeśli tak to co mogło spowodować uszkodzenie? Bo tak sam z siebie to chyba nie powinien się spalić...
Mam problem z transmisją danych między komputerem a uC. Układ zmontowany poprawnie, 2 dni temu działał bez problemu, a teraz nagle przestała działać transmisja przez RS232. Dodatkowo zauważyłem że MAX232 strasznie się grzeje.
Jaka może być przyczyna problemu? MAX232 jest spalony? A jeśli tak to co mogło spowodować uszkodzenie? Bo tak sam z siebie to chyba nie powinien się spalić...

