Witam
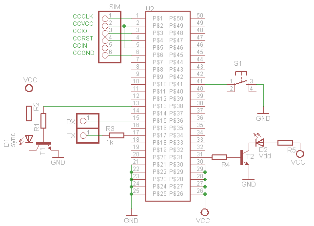
Dostałem od kolegi moduł MC55i firmy Cinterion. Chciałbym wysyłać z niego SMSy. Mam w planach także połączenie z internetem, ale to później. Na chwilę obecną muszę ten moduł w ogóle podłączyć ^^. I tutaj pojawia się problem. Już sporo czasu próbuję wygooglać przykładowy schemat podłączenia, ale - o ironio - wszędzie znajduję tylko komendy AT lub w najlepszym wypadku opis wyprowadzeń pinów. Kolega od którego dostałem moduł mówił, że wystarczy podpiąć zasilanie, kartę SIM, odpowiednio obsłużyć 2 piny i podłączyć się pod UART. Ma to podobno wystarczyć zarówno do wysyłania SMSów, jak i połączenia z internetem. Niestety do dyspozycji mam tylko datasheet, a kolega już sam nie pamięta jak dokładnie to podłączał. Chciałbym zatem dopytać się Was czy sposób podłączenia jest prawidłowy. Nie dlatego że jestem leniem i nie chce mi się sprawdzić... po prostu moduł trochę kosztuje, a ja nie chcę go uszkodzić. Oto co zaprojektowałem według DS z załącznika:
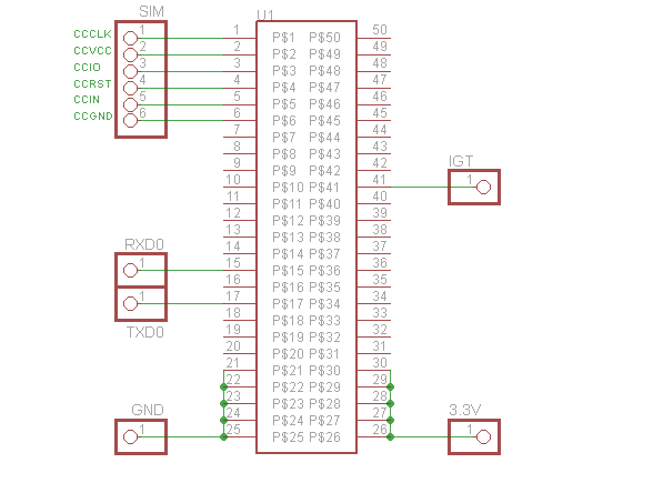
Po włączeniu zasilania pin IGT musi zostać zwarty do masy na co najmniej 100ms, co spowoduje włączenie modułu. Komunikacja UART odbywać się będzie poprzez linie RXD0 i TXD0. Podłączenie karty SIM wygląda następująco:
1 - CCVCC
2 - CCRST
3 - CCCLK
4 - CCGND
5 -
6 - CCIO
Natomiast pin CCIN będzie nie będzie podłączony do karty, tylko do 3.3V.
Wszystko to wywnioskowałem z DS, więc pojawia się pytanie - czy moduł jest podłączony dobrze? To znaczy czy przy takim podłączeniu nie uszkodzę go i będzie hulać?
Mam jeszcze wątpliwości co do mojego konwertera UART <-> USB, który działa na logice 5V - sygnały z MC55i powinien złapać (3.3V podchodzi już pod stan wysoki), ale czy 5V na wejściu modułu zasilanego z 3.3V nie uszkodzi go?
Wiem że pytania mogą wydawać się trywialne, ale nigdzie nie znalazłem na nie odpowiedzi...
Pozdrawiam,
mopsiok
Dostałem od kolegi moduł MC55i firmy Cinterion. Chciałbym wysyłać z niego SMSy. Mam w planach także połączenie z internetem, ale to później. Na chwilę obecną muszę ten moduł w ogóle podłączyć ^^. I tutaj pojawia się problem. Już sporo czasu próbuję wygooglać przykładowy schemat podłączenia, ale - o ironio - wszędzie znajduję tylko komendy AT lub w najlepszym wypadku opis wyprowadzeń pinów. Kolega od którego dostałem moduł mówił, że wystarczy podpiąć zasilanie, kartę SIM, odpowiednio obsłużyć 2 piny i podłączyć się pod UART. Ma to podobno wystarczyć zarówno do wysyłania SMSów, jak i połączenia z internetem. Niestety do dyspozycji mam tylko datasheet, a kolega już sam nie pamięta jak dokładnie to podłączał. Chciałbym zatem dopytać się Was czy sposób podłączenia jest prawidłowy. Nie dlatego że jestem leniem i nie chce mi się sprawdzić... po prostu moduł trochę kosztuje, a ja nie chcę go uszkodzić. Oto co zaprojektowałem według DS z załącznika:
Po włączeniu zasilania pin IGT musi zostać zwarty do masy na co najmniej 100ms, co spowoduje włączenie modułu. Komunikacja UART odbywać się będzie poprzez linie RXD0 i TXD0. Podłączenie karty SIM wygląda następująco:
1 - CCVCC
2 - CCRST
3 - CCCLK
4 - CCGND
5 -
6 - CCIO
Natomiast pin CCIN będzie nie będzie podłączony do karty, tylko do 3.3V.
Wszystko to wywnioskowałem z DS, więc pojawia się pytanie - czy moduł jest podłączony dobrze? To znaczy czy przy takim podłączeniu nie uszkodzę go i będzie hulać?
Wiem że pytania mogą wydawać się trywialne, ale nigdzie nie znalazłem na nie odpowiedzi...
Pozdrawiam,
mopsiok
