logo elektroda
logo elektroda
X
logo elektroda
REKLAMA
REKLAMA
Adblock/uBlockOrigin/AdGuard mogą powodować znikanie niektórych postów z powodu nowej reguły.

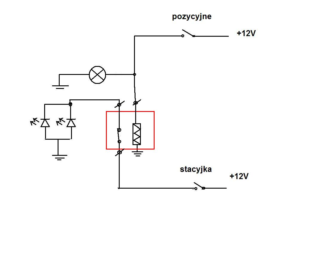
Czy ten schemat podłączenia świateł dziennych jest poprawny?

1234 03 Wrz 2012 20:59 6702 14
REKLAMA
  • #1 11275852
    1234
    Poziom 23  
    Czy mogę podłączyć światła do jazdy dziennej w ten sposób. Czy ten schemat podłączenia świateł dziennych jest poprawny?
  • REKLAMA
  • #2 11275889
    misiek-888
    Poziom 36  
    Będą działać bez problemu
  • #3 11275933
    balonika3
    Poziom 42  
    Oczywiście, że tak. Jednak wadą tego rodzaju podłączenia jest fakt, iż przy przepaleniu żarówki postojowej (lub nie łączeniu w kostce żarówki) światło dzienne nie świeci, a kierowca o tym nie wie.
  • #4 11276002
    1234
    Poziom 23  
    coś kombinowałem na przekaźnikach ale po co :)
    a jak by podłączyć niewielki opornik w szereg z żarówką od pozycji ( w sumie po prostu do masy? jakieś 5W i oporności ???)
  • #5 11276040
    balonika3
    Poziom 42  
    Nie. Spalisz auto. Zrób tak, jak narysowałeś i miej przy sobie zapasowe żarówki. Możesz też zrobić kontrolkę świateł dziennych (ja bym nie robił). A możesz też połączyć to na przekaźniku ze stykiem rozwiernym i nie przejmować się żarówkami.
  • REKLAMA
  • #7 11276266
    balonika3
    Poziom 42  
    1234 napisał:
    Czy ten schemat podłączenia świateł dziennych jest poprawny?
    Schemat poprawny (oczywiście styki rozwierne przekaźnika - 30 i 87a).
  • #8 11276554
    wojciechjanusz
    Poziom 28  
    balonika3 napisał:
    Jednak wadą tego rodzaju podłączenia jest fakt, iż przy przepaleniu żarówki postojowej (lub nie łączeniu w kostce żarówki) światło dzienne nie świeci, a kierowca o tym nie wie.
    Ale jeżeli podłączy jak na 1-szym schemacie, to przecież żarówek postojowych świateł jest kilka - jeżeli jedna się spali, to nic to nie zmieni (są łączone równolegle...).
    W starszych autach, gdzie obwód świateł postojowych nie jest dzielony na kilka oddzielnych - żarówek 5-cio watowych jest nawet i 10 szt (4 szt w lampach zespolonych, 2 szt tablica i ze 4 szt podświetlenie zegarów). W nowszych autach obwód jest dzielony na kilka, ale i tak 4 szt po 5W - jak spali się jedna to światła djd nie zgasną - będą jeszcze 3 szt...

    Ale najlepiej chyba jest zrobić układ na przekaźniku - ale na stykach zwiernych - plus jeszcze dodatkowy włącznik. Ja czasami stoję dłużej zimą na włączonym silniku czekając na kogoś i nie chcę wtedy... świecić...
  • #9 11276571
    balonika3
    Poziom 42  
    wojciechjanusz napisał:
    Ale jeżeli podłączy jak na 1-szym schemacie, to przecież żarówek postojowych świateł jest kilka - jeżeli jedna się spali, to nic to nie zmieni (są łączone równolegle...).
    W starszych autach, gdzie obwód świateł postojowych nie jest dzielony na kilka oddzielnych - żarówek 5-cio watowych jest nawet i 10 szt (4 szt w lampach zespolonych, 2 szt tablica i ze 4 szt podświetlenie zegarów). W nowszych autach obwód jest dzielony na kilka, ale i tak 4 szt po 5W - jak spali się jedna to światła djd nie zgasną - będą jeszcze 3 szt...
    Wiem, co masz na myśli, jednak nie można uzależniać działania jednych świateł od sprawności innych. Już nie chodzi o przepisy, które są za głupie i nie przewidują tego, lecz o zwykłą techniczną dokładność.
  • REKLAMA
  • #10 11276736
    krzysiek7
    Moderator - Elektryka
    Tak dla dokładności, to po przeróbce schematu wkradł się do niego pewien chochlik, diody zaczęły w drugą stronę przewodzić. :D
  • #11 11282461
    1234
    Poziom 23  
    Przewodzić nie muszą, aby tylko emitowały fotony :)
  • #12 13031618
    vaaks
    Poziom 11  
    Sorry, że odgrzeję temat. Mam podłączone światła dzienne wg. powyższego schematu kolegi1234. Wszystko działa, ale cały czas włączona jest kontrolka spalonej żarówki. Czy i ew. jak można to wyeliminować ? Będę wdzięczny za wskazówki.
  • #13 13034766
    kybernetes
    Poziom 39  
    Jeżeli pojazd jest wyposażony w kontrolę żarówek to taki prosty schemat nie będzie działał. Dodatkowy prąd w obwodzie żarówek nie powinien przekroczyć kilku miliamperów, inaczej czujnik żarówek zasygnalizuje usterkę. Zasteruj św. dziennymi przez tranzystor.
  • #14 13035013
    vaaks
    Poziom 11  
    kybernetes napisał:
    Zasteruj św. dziennymi przez tranzystor.

    Proszę o szczegóły - schemat.
  • REKLAMA
  • #15 13037259
    kybernetes
    Poziom 39  
    Schemat jest tak prosty, że nie ma sensu rysować - napięcie po stacyjce załącza przekaźnik (z diodą D1 na cewce), którym steruje tranzystor pnp (np.BC327) połączony bazą przez diodę D2 i rezystor i do masy. Pomiędzy diodę D1 a rezystor jest włączona druga dioda D3, przez którą podawany jest sygnał z obwodu św. pozycyjnych. Potrzebne elementy: 1 przekaźnik samochodowy z podstawką, 1 tranzystor BC327, 3 małe diody (np. 1N4148 albo 1N400x), 1 rezystor 5,6k, parę kabelków, oprawka bezpiecznika dla ledów + bezpiecznik 2A, mała hermetyczna puszka plastykowa, termoklej albo silikon do uszczelnienia.

    W niektórych samochodach tak połączone światła mogą mrugać, wtedy należy pomyśleć o dołożeniu jakiegoś kondensatora blokującego krótkie impulsy prądowe na włókna pozycyjnych.
REKLAMA