Witam
od dwóch dni walczę z połączeniem karty SD z Atmega128.
mam taki oto testowy kod:
main.c
teoretycznie inicjalizuje i montuje poprawnie (odpowiedzi FR_OK)
jednak jakakolwiek praca na plikach czy katalogach daje blad...
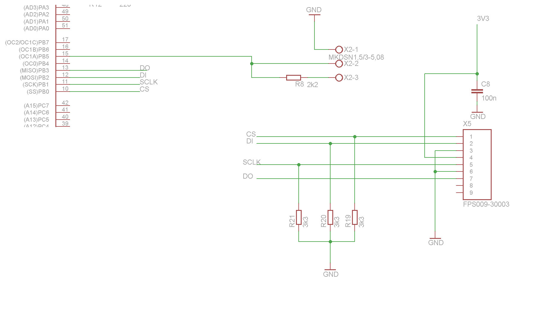
co moze byc nie tak? Moge wrzucic schemat jesli to pomoze..
od dwóch dni walczę z połączeniem karty SD z Atmega128.
mam taki oto testowy kod:
main.c
Kod: text
teoretycznie inicjalizuje i montuje poprawnie (odpowiedzi FR_OK)
jednak jakakolwiek praca na plikach czy katalogach daje blad...
co moze byc nie tak? Moge wrzucic schemat jesli to pomoze..