logo elektroda
logo elektroda
X
logo elektroda
REKLAMA
REKLAMA
Adblock/uBlockOrigin/AdGuard mogą powodować znikanie niektórych postów z powodu nowej reguły.

Proszę o radę - luksomierz...

MaHoo 24 Sty 2005 17:05 1881 1
REKLAMA
  • #1 1165693
    MaHoo
    Poziom 11  
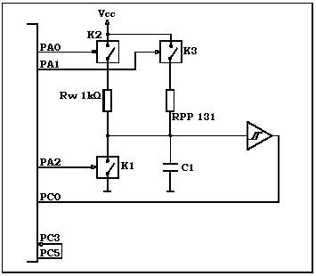
    Mam pytanie, robię luksomierz poprzez pomiar czasów ładowania przez rezystor wzorcowy i przez fotorezystor, a pozniej porownuje wyniki.
    Mam jedną wątpliwość: kondensatora o jakiej pojemności użyć w układzie, aby ładowani go poprzez rezystor 1kΩ trwało do kilku ms i jak dlugo bedzie ładować sie poprzez 5kΩ, a jak długo poprzez 100Ω (oczywiscie w przyblizeniu :) ) Z góry dzięki za informację, a schemat w JPG zamiescilem ponizej
  • REKLAMA
  • #2 1176707
    artd
    Poziom 12  
    Wiatam
    Czy K1, K2, K3 to klucze scalaka 4066? Jeżeli tak to po co ci rezystor wzorcowy. Te klucze mają różną rezystancję, na dodatek zależną od prądu przez nie płynącego.

    t=R*C
    jeżeli R będzie 1kom a C będzie 1uF(mikro) to czas będzie 1ms.
REKLAMA