logo elektroda
logo elektroda
X
logo elektroda
REKLAMA
REKLAMA
Adblock/uBlockOrigin/AdGuard mogą powodować znikanie niektórych postów z powodu nowej reguły.

Midland Alan 200 - Zakłócenia z sąsiednich kanałów

Liquidator88 04 Wrz 2012 20:32 2022 3
REKLAMA
  • #1 11278882
    Liquidator88
    Poziom 14  
    Witam.
    Posiadam radio Midland 200. Mój problem polega na tym, że jeżeli ktoś w pobliżu nadaje mocny sygnał to pojawiają się zakłócenia na sąsiednich kanałach. Sprawdzałem na drugim radiu ALAN 109 i taka sytuacja nie występuje. Chciałem się zapytać o waszą opinie na temat tego modelu czy on poprostu tak ma czy może jest to jakaś usterka i jak ten problem rozwiązać. Do tego pojawiają się zakłócenia po odpaleniu silnika oraz czasem słyszę układ zapłonowy z przejeżdżających obok aut... W drugim radiu ALAN 109 ten problem nie występuje. Proszę o pomoc, na co zwrócić uwagę.
    Pozdrawiam
  • REKLAMA
  • #2 11284425
    Olek II
    Moderator
    Liquidator88 napisał:
    jeżeli ktoś w pobliżu nadaje mocny sygnał to pojawiają się zakłócenia na sąsiednich kanałach.

    Jest to jak najbardziej prawidłowe.

    Liquidator88 napisał:
    Sprawdzałem na drugim radiu ALAN 109 i taka sytuacja nie występuje.


    Kiepska czułość, lub skręcony RF Gain.
  • REKLAMA
  • #3 11284748
    Liquidator88
    Poziom 14  
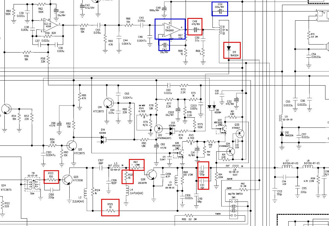
    Dziękuję za odpowiedź. A co myślicie o zastosowaniu filtra przeciw zakłóceniom dostępnym na allegro za grosze? Czy to pomoże wyeliminować zakłócenia pochodzące z instalacji elektrycznej auta? Rozebrałem to radio któregoś dnia i zobaczyłem lekko wybrzuszony kondensator C49 470nF 16V. Radio poza zakłóceniami z instalacji auta i przebiciami silnych sygnałów nie ma żadnych problemów z odbiorem. Zalecacie jego wymianę czy na razie zostawić tak jak jest?
    Midland Alan 200 - Zakłócenia z sąsiednich kanałów
    (Obrazek zaczerpnięty z innego tematu)
    Pozdrawiam
  • #4 11284798
    Olek II
    Moderator
    Kondensatory odkształcone mechanicznie /wybrzuszone/, należy jak najszybciej wymienić. Takie elementy są elektrycznie niesprawne, nie trzymają parametrów. Stosowanie wszelakich filtrów czasem jest wskazane, ale powinno się eliminować źródło zakłóceń /instalacja elektryczna/.
    Pozdrawiam.
REKLAMA